EasyManua.ls Logo

Philips 55PUS7303/12 - Page 66

Philips 55PUS7303/12
179 pages
To Next Page IconTo Next Page
To Next Page IconTo Next Page
To Previous Page IconTo Previous Page
To Previous Page IconTo Previous Page
Loading...
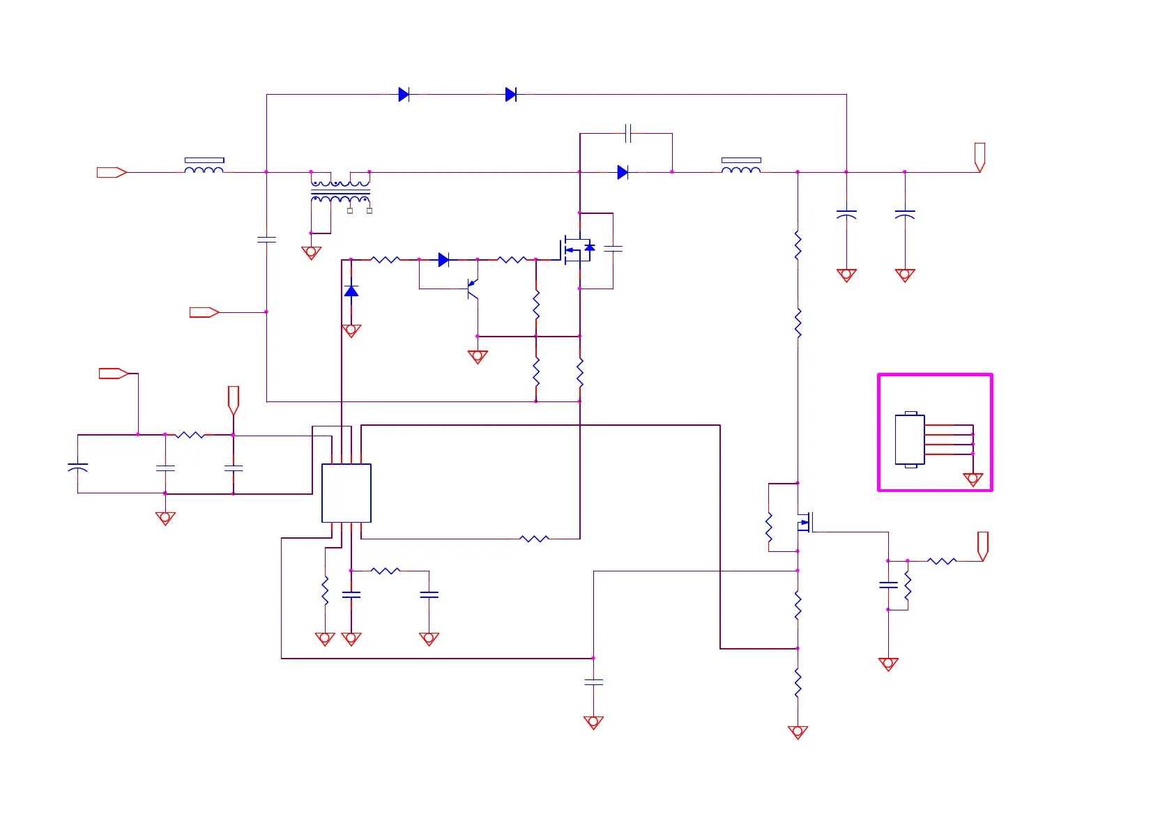
9-4-2 PFC with LD7592GS
R9801
18K OHM 1% 1/8W
R9808
0R2 5%
D9801
FMNS-1106S
C9800
1UF 450V
C9813
0.47UF 50V
Q9801
TK13A60D
2
1
3
Q9802
MTN127KN3
D9805
SS1060FL
R9805
10K OHM
FB9802
BEAD
1 2
R9816
100K 1/8W
R9806
300K OHM 1%
C9804
47PF
D9802
NC / S8KC
+
C9802
56UF 450V
R9814
10K 1/8W 1%
D9804
SS1060FL
D9803
NC / S8KC
R9803
0.005R 1%
R9804
2.7M 1%
R9802
27R 1%
C9810
1NF 50V
HS9801
HEAT SINK
1
2
3
4
R9899
3.4K 1%
C9812
47N 50V
U9801
LD7592
INV
1
RAMP
2
COMP
3
CS
4
OVP
5
GND
6
OUT
7
VCC
8
R9813
24K 1/8W 1%
Q9803
MMBT2907A
R9832
0R05
C9817
100PF
C9814
100P 50V
C9808
10uF 25V
C9809
100N 50V
+
C9801
56UF 450V
R9818
NC
R9817
10K OHM
PFC_VCC
HV
Rsen-
Vsin
PFC_V C
PFC_VC
L9801
300uH
5
4
1
3
For Q9801
L9802
NC / 300uH 10%
1
3 4
5
150W:
Full - 47*2
HV - 56*1
120W:
Full - 56*1
HV - 47*1
FB9801
127R
1 2
R9809
0R2 5%
+
C9811
47uF 50V
R9819
1K OHM 1% 1/8W

Table of Contents

Related product manuals