EasyManua.ls Logo

Philips CDR880 - Disc-Specific Faultfinding; CDDA Disc Faultfinding Guide

Philips CDR880
65 pages
Print Icon
To Next Page IconTo Next Page
To Next Page IconTo Next Page
To Previous Page IconTo Previous Page
To Previous Page IconTo Previous Page
Loading...
19
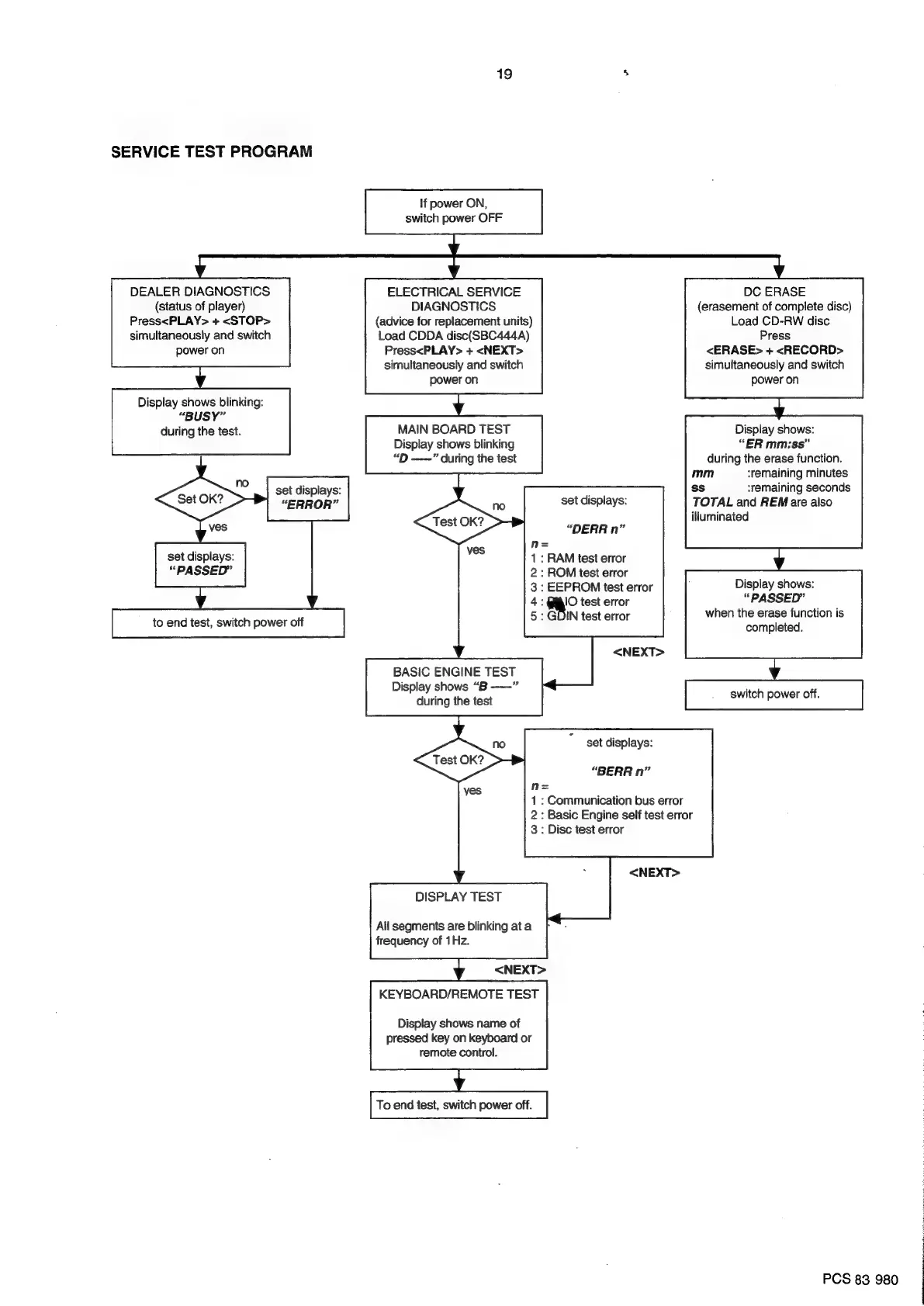
SERVICE
TEST
PROGRAM
If
power
ON,
switch
power
OFF
DEALER
DIAGNOSTICS
(status
of
player)
Press<PLAY>
+
<STOP>
ELECTRICAL
SERVICE
DIAGNOSTICS
simultaneously
and
switch
power
on
Load
CDDA
disc(SBC444A)
Press<PLAY>
+
<NEXT>
simultaneously
and
switch
power
on
Display
shows
blinking:
“BUSY”
during
the
test.
MAIN
BOARD
TEST
Display
shows
blinking
“D
-----”
during
the
test
set
displays:
“ERROR”
set
displays:
“PASSED”
to
end
test,
switch
power
off
BASIC
ENGINE
TEST
Display
shows
“B
-----”
during
the
test
DISPLAY
TEST
frequency
of
1Hz.
(advice
for
replacement
units)
All
segments
are
blinking
at
a
DC
ERASE
(erasement
of
complete
disc)
Load
CD-RW
disc
Press
<ERASE>
+
<RECORD>
simultaneously
and
switch
power
on
Display
shows:
“ER
mm:ss”
during
the
erase
function.
mm
tremaining
minutes
ss
remaining
seconds
TOTAL
and
REM
are
also
illuminated
set
displays:
“DERR
n”
n=
1:
RAM
test
error
2:
ROM
test
error
3
:
EEPROM
test
error
4
:
@plO
test
error
5
:
GDIN
test
error
Display
shows:
“PASSED”
when
the
erase
function
is
completed.
<NEXT>
switch
power
off.
set
displays:
“BERR
n”
n=
1
:
Communication
bus
error
2:
Basic
Engine
self
test
error
3
:
Disc
test
error
<NEXT>
KEYBOARD/REMOTE
TEST
Display
shows
name
of
pressed
key
on
keyboard
or
remote
control.
To
end
test,
switch
power
off.
PCS
83
980

Other manuals for Philips CDR880

Related product manuals