EasyManua.ls Logo

Philips LC8.1E LB - 9.8.4 TDA8890 H1 Front-End Signal Processor IC Data Sheet

Philips LC8.1E LB
71 pages
Print Icon
To Next Page IconTo Next Page
To Next Page IconTo Next Page
To Previous Page IconTo Previous Page
To Previous Page IconTo Previous Page
Loading...
Circuit Descriptions, Abbreviation List, and IC Data Sheets
EN 68 LC8.1E LB9.
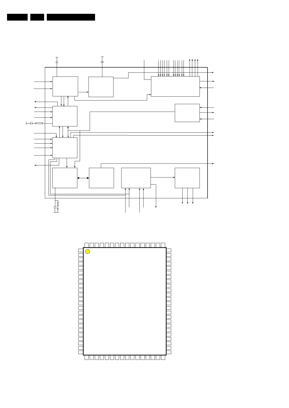
9.8.4 Diagram B05A, Type TDA8890H1 (IC7401), Versatile Front-End Signal Processor
Figure 9-18 Internal block diagram and pin configuration
VISION IF/AGC/AFC
PLL DEMOD.
VIDEO AMP.
SOUND TRAP
GROUP DELAY
VIDEO SWITCH
VIDEO IDENT.
VIDEO FILTERS
H/V SYNC SEP.
H-OSC. + PLL
H/V
AGCOUT
VIFIN
CVBS5/Y5
C2/C4/C5/
CVBS4/Y4
VIDOUTS2
RGB/YP
R
P
B
YP
R
P
B
OUTPUT
H/V
CVBS2/Y2
YSYNC
VIDOUTS1
R3/
G3/
B3/
INSW3
YOUTPIP
P
B
OUTPIPP
R
OUTPIP
CLK GENERATION
I
2
C-BUS
//
V/HSYNCPIP
CLKIN/P
SDA/SCL
SLPNOT
MAINCOUT
MAINVIDOUT
RESET
AM
AUDIO SELECT
SCART/CINCH
IN/OUT
P
R
3/
Y3
P
B
3
SWITCH
C3
CVBS3
AGC2SIF
SIFIN
QSS SOUND IF
AGC
QSS MIXER
AM DEMODULATOR
SWITCH
5/8V
TIMING
SYSTEM
SSIFOUT
MAINOUTL/R
DSPINL/R
YOUT
HSYNCPIP
DECDIGNEG
SWO
DECDIG
VP1
PH1LF
GND1
I.C.
DECBG
VIFIN1
VIFIN2
test
GNDIF
SIFIN1
SIFIN2
AGCOUT
test
80
79
78
77
76
75
74
73
72
71
70
69
68
67
66
65
65
66
67
68
69
70
71
72
73
74
75
76
77
78
79
80
CLKIN 1 64 IN3L
CLKIP 2 63 IN3R
SLPNOT 3 62 OUTS1L
DSPINL 4 61 OUTS1R
DSPINR 5 60 SIFAGC
-6 59 GND2
SSIFOUT 7 58 PLLIF
-8 57 VCC5/8V
MAINOUTL 9 56 -
MAINOUTR 10 55 AGC2SIF
HSYNCPIP 11 54 VP2
V/HSYNCPIP 12 53 VIDOUTS1
SCL 13 52 IN4L
SDA 14 51 IN4R
test 15 50 CVBS4/Y4
MAINVIDOUT 16 49 -
MAINCOUT 17 48 IN2L
IN5R 18 47 -
IN5L 19 46 CVBS2/Y2
IN6R 20 45 IN2R
IN6L 21 44 CVBS5/Y5
VDDA1(3.3V) 22 43 -
PBOUTPIP 23 42 C2/C4/C5
YOUTPIP 24 41 OUTS2L
536373839304
34
33
32
31
30
29
28
27
26
25
25
26
27
28
29
30
31
32
33
34
35
36
37
38
39
40
PROUTPIP
VP4
GND4
B3/PB3
G3/Y3/CVBS3
R3/PR3/C3
INSSW3
YOUT
YSYNC
IN7R
IN7L
VP3
GND3
test
VIDOUTS2
OUTS2R
TDA8890
I_18170_023.eps
290708
Block Diagram
Pin Configuration

Related product manuals