EasyManua.ls Logo

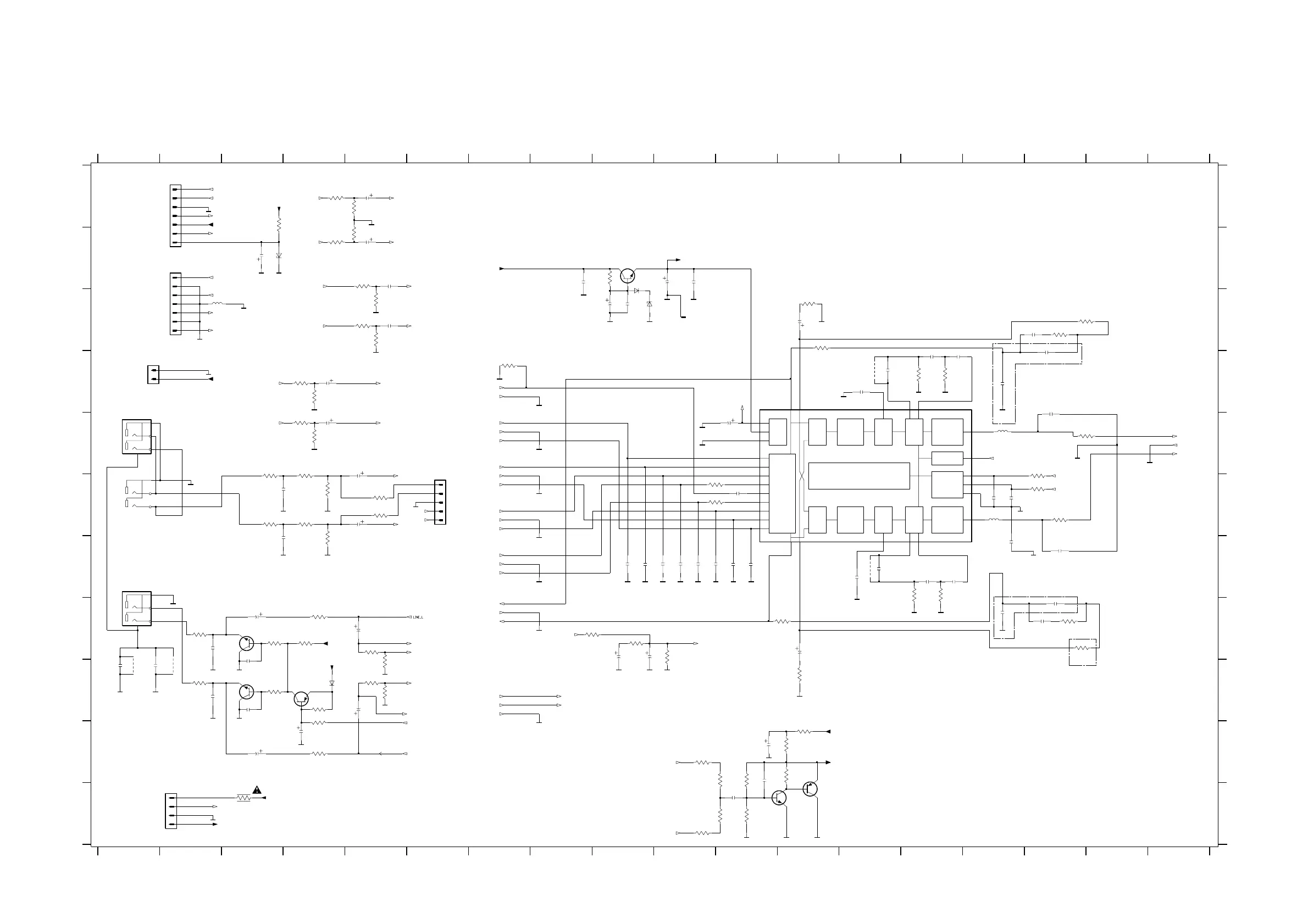
Philips MC-45 - Combi Circuit - Source Select & Sound Control Part

Philips MC-45
19 pages
Print Icon
To Next Page IconTo Next Page
To Next Page IconTo Next Page
To Previous Page IconTo Previous Page
To Previous Page IconTo Previous Page
Loading...
COMBI CIRCUIT - SOURCE SELECT & SOUND CONTROL PART
RIGHT
VOLUME I
RIGHT
SUR.
SOURCE
SUPPLY
POWER
SELECTOR
TREBLE
LEFT
VOLUME II
LOGIC
LEFT
REC
IIC BUS
BASS ALC
BASS
LEFT
VOLUME I
LEFT
SUR.
TREBLE
RIGHT
VOLUME II
RIGHT
BASS
TO/FROM SOLID STATE AUDIO
Delete for CDR
Delete for CDR
TP_REC_RIGHT
CDR_LEFT
3n9
GND_A
SIMPLE I.S.
39K for S
D
E
F
G
H
I
J
K
A
B
C
D
E
F
G
H
I
J
K
1250 A2
1251 B2
1252 D1
TAPE
TO TAPE MOTOR
TO/FROM CDR
TO/FROM TAPE
1 2 3 4 5 6 7 8 9 10111213141516
(Layout join to IC pin 28)
0V
0V
17 18
1 2 3 4 5 6 7 8 9 101112131415161718
A
B
C
BZX55-B9V1
SIMPLE I.S.
TP_RIGHT
12K for S
CDR_RIGHT
12K for S
REC_RIGHT
SIMPLE I.S.
1253 K2
1254 F6
1500-A E1
1500-B G1
1501 E1
1506 C10
2500 B5
2501 A5
2502 C5
2503 B5
2504 D4
2505 E4
2508 G3
2509 F3
2510 F5
2511 E5
2512 I2
2513 H2
2514 I3
2515 H3
2516 J3
3n9
6n8 for S
P
P
P
2517 H3
2518 I5
2519 H5
2520 G11
2521 G9
2522 G11
2523 G9
2524 G10
2525 G10
2526 G10
2527 G10
2528 G13
2529 D13
2530 G13
2531 D13
2532 G14
2533 C14
2534 G14
6n8 for S
REC_LEFT
P
2535 C14
2536 H15
2537 D15
2538 H16
2539 C16
2540 H16
2541 C16
2542 G16
2543 D16
2544 H12
2545 C12
2546 J4
2547 J11
2548 J11
2549 K11
2550 H9
2551 H9
2559 B3
2560 B8
2561 B10
2562 B10
2563 C9
2565 E11
2566 F11
2567 F15
2568 F15
GND_A
TP_LEFT
2612 I1
2613 I1
2645 G15
2646 C9
3500 B4
3501 A4
3502 C5
3503 B5
3504 C5
3505 C5
3506 D4
3507 E4
3508 D4
3509 E4
3510 F3
3511 E3
3512 F4
3513 E4
3514 G4
3515 F4
3516 F5
3517 F5
3518 I2
3519 H2
P
-10V
-33V
10V
11.4V
+11V_A
39K for S
AUX
5V
P
AUX
LINE OUT
-CMOS
3520 J4
3521 H4
3522 I3
3523 H3
3524 I5
3525 H5
3526 I5
3527 I5
3530 G14
3531 D14
3532 G14
3533 D14
3534 H16
3535 C16
3536 H16
3537 C17
3538 F16
3539 E17
0V
0V
5V
0V
0V
0V
5V
9.1V
3541 C12
3542 H12
3543 C12
3544 I12
3545 J10
3546 K10
3547 J11
3548 K11
3550 J12
3552 J12
3553 H9
3554 H9
3555 H10
3557 J12
3558 J11
3559 K11
3560 H4
3563 I4
3564 I4
3565 K3
3566 A3
SIMPLE I.S.
GND_A
TP_REC_LEFT
1K for CDR
1K for CDR
#
#
3567 B9
3569 D7
3571 E16
3572 F16
3671 A5
3672 B5
3673 F11
3674 F11
4504 G13
4505 D13
4516 I2
5511 E15
5512 F15
5513 C2
6508 B4
6509 B9
6510 C9
6521 I4
7500 I3
7501 H3
*
GND_A
7506 K12
7507 K12
7508 I4
7509 B9
7550 D11
9640 I1
2562
GND_A
22n
5512
100n
1K
3503
2538
3522
2K2
6509
1N4148
470n
100n
2612
3559
82K
1K5
3527
2529
4n7
2525
470p
3504
47K
27K
3524
10u
2546
GND_A
GND_A
3550
150R
470p
2524
GND_EMC
GND_A
47u
100p
+12V_A
2567
GND_A
GND_A
2n2
2513
2547
6521
1N4148
1K
3500
3569
1K
1K2
3557
GND_A
GND_A
GND_D
GND_A
GND_A
+12V_M
GND_A
GND_A
GND_A
GND_A
3553
1M
47u
2559
100n
2549
GND_A
5K6
3533
GND_A
0u47
2545
GND_A
1u
2517
100n
2613
4504
GND_A
BC857B
GND_A
6510
7506
3506
1K2
3571
470p
2527
3555
10M
1K
+12V_A
220R
3567
GND_A
7500
BC847B
150K
3548
GND_A
GND_A
3671
1K
3672
1K
GND_A
4R7
3565
220u
2563
3501
1K
GND_A
3518
470R
GND_A
GND_A
2550
0u47
1K
3502
1n
2542
5K6
3542
3517
3n3
2536
2522
470p
GND_D
10K
470p
BC847B
7501
GND_A
2521
GND_A
2530
220n
GND_A
YKC21-3418
1501
1
2
4
3
10n
2541
BC847B
47u
2565
YKC21-3424
1500-B
4
5
7
6
7509
10n
2540
220R
3539
2505
1u
100n
2566
3547
3543
47K
10K
3516
150K
15K
3514
GND_A
100p
2568
GND_A
GND_M
GND_A
GND_A
2500
1u
3525
27K
1
2
GND_A
470p
2520
EH-B
1252
BC857B
7508
GND_A GND_A
GND_A
1500-A
YKC21-3424
1
2
3
5K6
GND_A
3520
2K2
3532
4n7
2528
GND_A
3538
2K2
3523
220R
2534
GND_A
220n
2531
470n
2551
0u47
3566
5K6
8K2
GND_A
GND_A
3531
2560
100n
10K
3509
3526
1K5
47n
2646
GND_A
3560
1M
4505
GND_A
5511
GND_A
GND_A
GND_A
SA_IN
10K
3508
2645
100n
GND_A
GND_A
1
2
3
4
GND_A
GND_A
FE-BT-VK-N
1253
1506
1
1254
FE-BT-VK-N
1
2
3
4
5
8K2
3530
2561
GND_A
1n
2539
22u
1n
2543
FE-BT-VK-N
1
2
3
4
5
6
7
-VKK
GND_A
1250
3563
4K7
GND_A
GND_A
33K
3546
3554
GND_A
1n
3K3
10p
2515
GND_A
3
4
5
6
78 9
2
202122
23
24
25
26
27
28
1
10 11
12
13
14
15
16
17
1819
1
2
3
4
5
6
7
TDA7468D
7550
1251
FE-BT-VK-N
18K
47K
3544
2509
470p
470R
3519
3534
5K6
3541
GND_A
4516
470n
2532
470n
2533
15p
2548
2535
33K
3545
9640
3507
1K2
2516
1u
4u7
2519
GND_A
2501
1u
GND_A
100n
2502
2518
4u7
6508
BZX79-C10
2503
3572
1K
3552
390R
12K
3513
7507
BC847B
GND_D
2537
2523
470p
2514
10p
GND_A
3n3
2512
2n2
10K
3537
15K
3515
3558
GND_A
3536
10K
3535
GND_A
330K
5513
2u2
GND_A
18K
47K
3505
GND_D
2508
470p
0u47
2544
2504
GND_A
GND_A
2510
1u
1u
2526
470p
3511
2K2
3512
12K
470R
3673
3510
2K2
470R
3674
1u
2511
2K2
3521
3564
10K
+5V6
SS_R
SS_L
TP_REC_LEFT
TP_REC_RIGHT
TP_REC_LEFT
SS_L
SS_R
-Vkk
TP_LEFT
TP_RIGHT
ALC_LEVEL
TU_L
TAPE_L
TAPE_R
MIC
MIC_DET
+12V_A
ALC_LEVEL
MIC
LINE_R
AUX_L
AUX_R
TAPE_L
TAPE_R
CD_L
LINE_L
GND_A
CD_RIGHT
CD_LEFT
CD_L
CD_R
TU_L
TU_R
TUNER_LEFT
TUNER_RIGHT
TP_REC_RIGHT
TP_RIGHT
TP_LEFT
TP_REC_RIGHT
TP_REC_LEFT
TP_LEFT
TP_RIGHT
AUX_L
VREF
GND_D
GND_A
GND_A
GND_A
GND_A
GND_A
I2C_DATA
I2C_DATA
I2C_CLK
I2C_CLK
GND_A
+12V_A
VOL_RIGHT
VOL_LEFT
I2C_DATA
I2C_CLK
LINE_R
TU_R
VREF
CD_R
MUTE_LINE
SS_L
SS_L
SS_R
SS_R
AUX_R
P...provision
S...for simple I.S.
D...for DPL
#...for CDR
A...for external ALC

Other manuals for Philips MC-45

Related product manuals