EasyManua.ls Logo

Philips MCD772 - Page 9

Philips MCD772
43 pages
Print Icon
To Next Page IconTo Next Page
To Next Page IconTo Next Page
To Previous Page IconTo Previous Page
To Previous Page IconTo Previous Page
Loading...
2-2
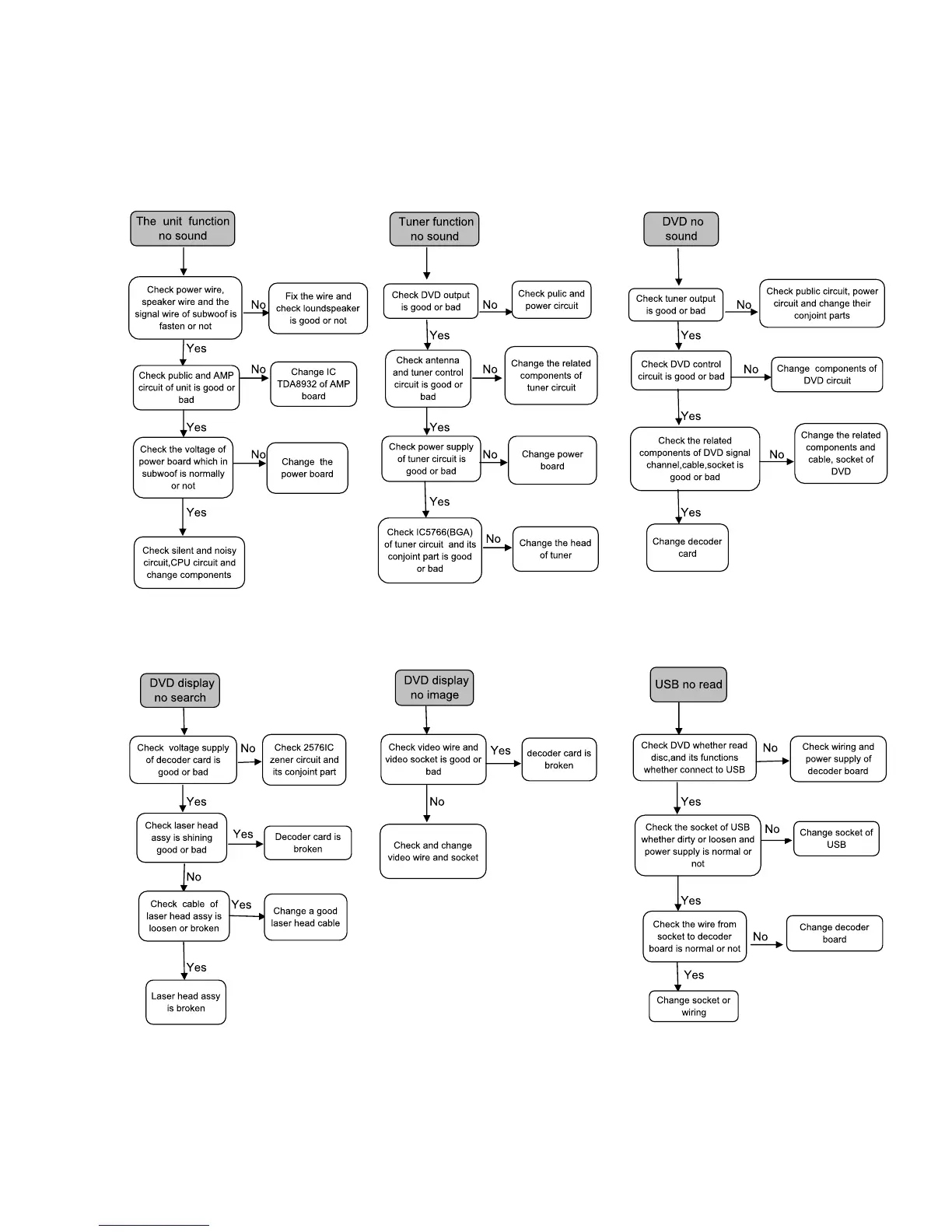
Malfunction follow check chart

Related product manuals