EasyManua.ls Logo

Philips MCM906 - Malfunction Troubleshooting Flowcharts; Unit Audio Output Issues; Tuner Audio Output Issues; DVD Audio Output Issues

Philips MCM906
41 pages
Print Icon
To Next Page IconTo Next Page
To Next Page IconTo Next Page
To Previous Page IconTo Previous Page
To Previous Page IconTo Previous Page
Loading...
2-2
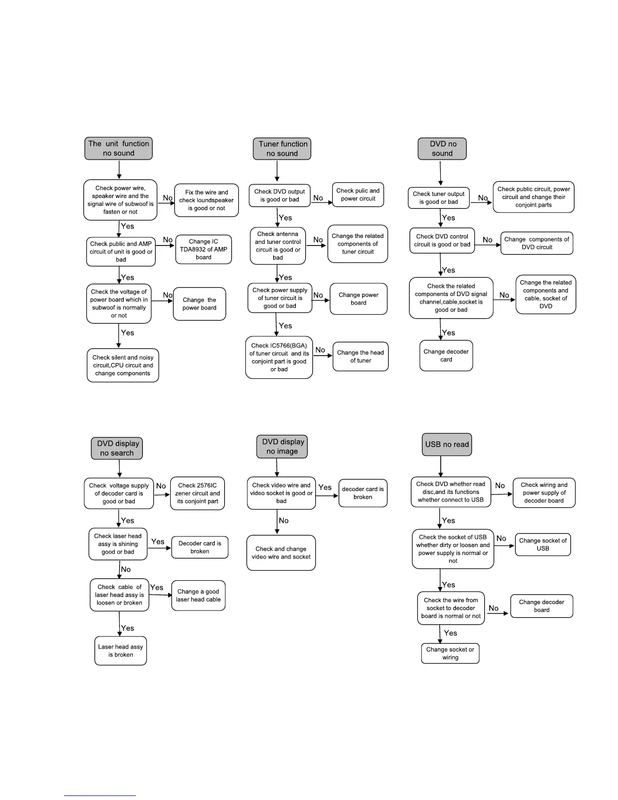
Malfunction follow check chart

Other manuals for Philips MCM906

Related product manuals