EasyManua.ls Logo

Philips SW970/17 - Wiring Diagram

Philips SW970/17
8 pages
Print Icon
To Next Page IconTo Next Page
To Next Page IconTo Next Page
To Previous Page IconTo Previous Page
To Previous Page IconTo Previous Page
Loading...
SW301
JK301
TP403
TP402
LVA0031C021
LVA0031C011
TP401
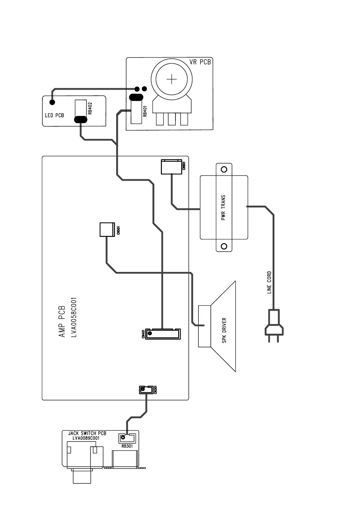
WIRING DIAGRAM
4
www.freeservicemanuals.info
08/06/2012
World of Free Manuals

Related product manuals