EasyManua.ls Logo

Philips VS23605T - Block Diagram

Philips VS23605T
29 pages
Print Icon
To Next Page IconTo Next Page
To Next Page IconTo Next Page
To Previous Page IconTo Previous Page
To Previous Page IconTo Previous Page
Loading...
eo)
=
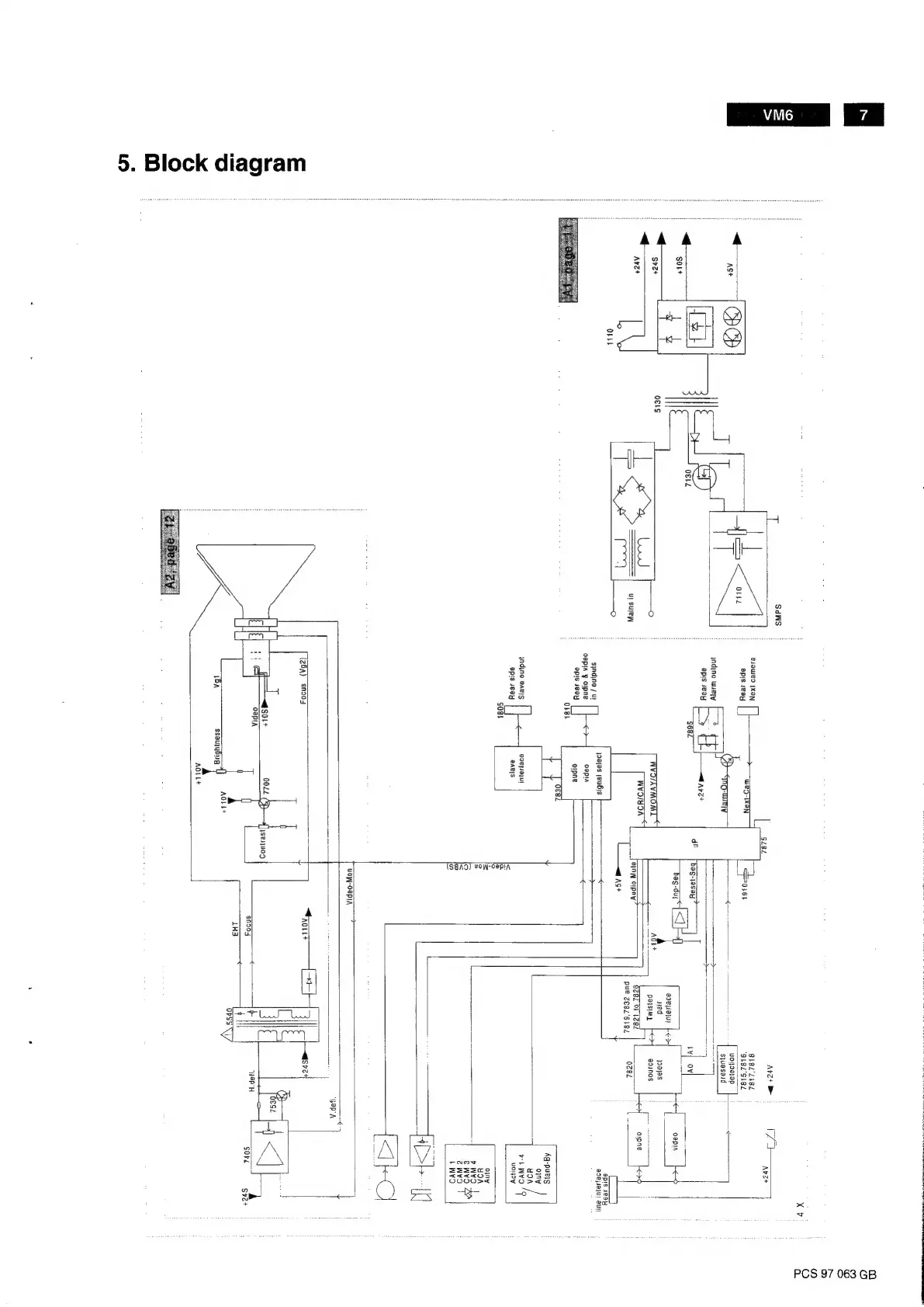
5.
Block
diagram
oels
Oebd
Xr
SdNS
Ss
res
|
Sigs
Ave
Za
“AvER
BJOWED
IXON
al
BBL
2482
+
onda
apis
1e9y
Wea
XEN
70461
“QLBZ'S1BL
_
ee
ae
_
vonsaiap
|
r
sjueseld
indjno
wey
8
ff
Sere
apis
seay
npet
53
=
S68Z
bas-aseu
by
OW
bag-duy*
<q
aaeyialuy
b>
f
aed
y99)as
<
AON
paysimy,
[<2]
addnos
WVO/YOA
ae
7
ZBL
OF
1zaz
ss
sure
anal
SIN
OIPNY
Lee
pue
Zegz'6
182
oeBe
ial
Lanse
apis
134
syndyno
/
ur
alas
Pubs
=
Bee
+
@OBLIAyU!
SUl|
oepia
9
olpne
OOpia
S
apis
jeoy
olpne
OBE
+
Ag-puels
ony
|
HOA
yndjno
anes
eoepajul
yb
WVo
apis
288y
BARS
Ls
uoroy
$08!
a
oe
7
io
=
ony
s
YOA
=
L_.
——_
pwd
1
€WVO
Py
2
Wv9
je
b
WYO
<a
i
i
————[<]
CQ)
Wow-oapiA
F:
4
“€
sa
ES,
=
Nr
a
ee
eee
WOPA
eens
«<
{7a
]
|
{z6a)
snd03
L
AQLt+
Sez
dese
0022
jses]U09
:
H<]
<
“ya
SHOOS
+
N@PH
{i
ght
IHS
}
a
AOiL+
Opss
AOLL+
a
oO
oO
©
Oo
i
fap)
a
oO
oa

Related product manuals