EasyManua.ls Logo

Phottix Mitros TTL - Page 60

Phottix Mitros TTL
122 pages
Print Icon
To Next Page IconTo Next Page
To Next Page IconTo Next Page
To Previous Page IconTo Previous Page
To Previous Page IconTo Previous Page
Loading...
60
It
ISTRUZIONI D’USO
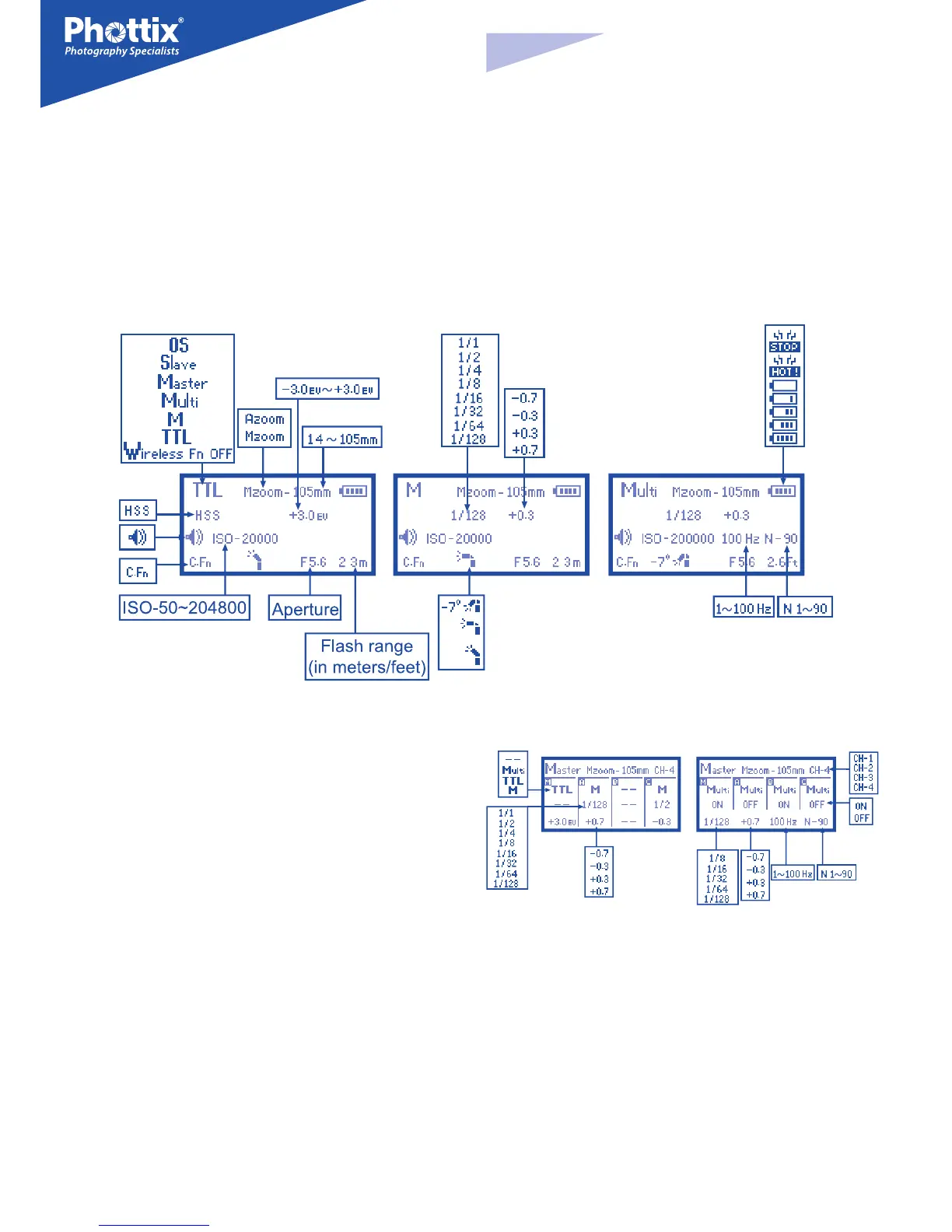
Display LCD
Schermata principale
Luce assistenza autofocus (AF)
1. In situazioni di bassa luce/contrasto, la luce di assistenza autofocus incorpo-
rata nel Phottix Mitros si accenderà per assistere l’AF. La luce assistenza AF, posta
sulla parte anteriore del ash, proietterà un bersaglio per la messa a fuoco sul
soggetto.
2. Le funzioni di luce assistenza AF possono essere impostate su on oppure o
(vedi C.FN08 qui sotto).
3. Per le fotocamere con la luce assistenza AF incorporata, la luce assistenza AF
del ash Mitros ha la priorità (vedi sotto – La Luce Assistenza AF incorporata
nella fotocamera).
Linea superiore:
Visualizzazione di modalità Master
Zoom: Indica la modalità di zoom della testa del ash (auto o manuale)
Canale di trasmissione : 1 2 3 4
Master / gruppi
Ogni gruppo ha le impostazione di:
Modalità ash: TTL, Manuale (M), Multi, OFF (- -)
Livello di potenza
Regolazione EV (valore di esposizione)
Impostazioni di potenza della modalità Multi, frequenza, ash count
Wireless Triggering – Schermo Master
Linea superiore:
Modalità ash: TTL, Manuale (M), Multi, Master, Slave, OS, Wireless Fn OFF
Zoom: Indica la modalità di zoom della testa del ash (auto o manuale)
Indicatore livello carica batteria: Hot!, Stop
Seconda riga:
In modalità TTL: icona di Sincro/HSS (Sincronizzazione ad alta velocità)
In modalità M o Multi: livello di potenza
Terza riga:
Icona del segnale acustico, ISO
In modalità Multi: frequenza, ash count
Quarta riga:
Icona della Funzione Personalizzata “C.Fn, Icona dell’orientamento della testa
del ash, Diaframma e Portata del ash.

Related product manuals