EasyManua.ls Logo

Pioneer PDP-425CMX - Page 127

Pioneer PDP-425CMX
184 pages
To Next Page IconTo Next Page
To Next Page IconTo Next Page
To Previous Page IconTo Previous Page
To Previous Page IconTo Previous Page
Loading...
PDP-425CMX
127
5678
56
7
8
C
D
F
A
B
E
CN9001
CN3004
AU
IC3002
Audio
Amplifier
IC9501
u-COM
IC3151
Module u-COM
CN8502
CN9001
AD2
FAN 1
FAN 2
IC3001
Audio
Controller
IC6501
A/D Converter
IC6701
A/D Converter
IC6257
EEPROM
IC6255
VIDEO SLOT IC1(CVBS)
IC6107
VIDEO SLOT IC1(Y/C)
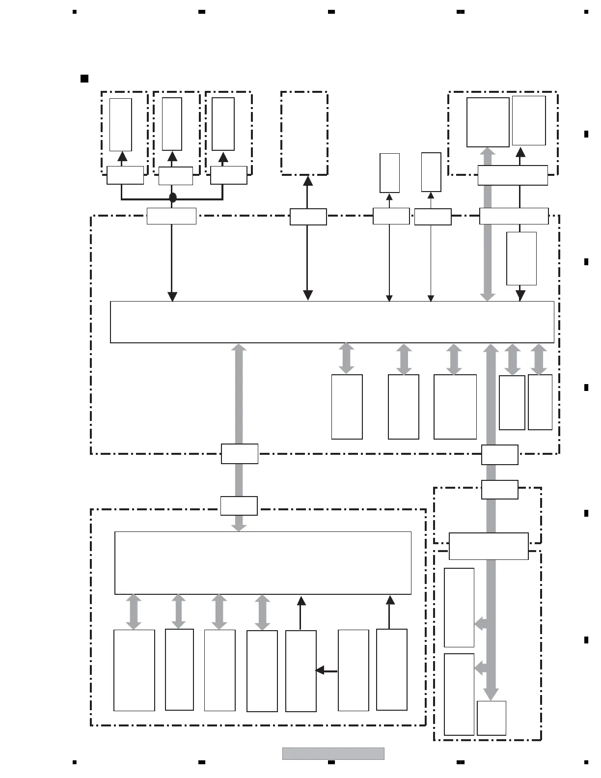
VIDEO SLOT 1/2 ASSY
TXD VS
RXD VS
VIDEO
SLOT
I/F ASSY
CN4006
IC5306
Audio Buffer
IC6301
(IC6)
VIDEO SIGNAL OE
IC9508
EEPROM
IC5304
Expand I/O
POWER
SUPPLY UNIT
AUDIO ASSY
MAIN ASSY
-
~
0
0
8
6
1
2
2
2
3
4
8
8
8
8
8
8
5
PN1
CN9003
CN9004
CN9501
SENC ASSY
IC1101
SEND ASSY
IC1201
SENB ASSY
IC1001
CN1001 CN1101
CN1201
CN5301
CN4004
DIGITAL ASSY
IC3401
Sequence Processor
"ASTRA"
IC3304
1.2V Reset
IC3302
3.3V Reset
IC3157
DAC
IC3161
BackUpEEPROM
IC3156
Main EEPROM
IC3158
Temp Sensor
TEMP1
RESET
SHUTDOWN BLOCK DIAGRAM

Other manuals for Pioneer PDP-425CMX

Related product manuals