EasyManua.ls Logo

Primus D11 - Page 133

Primus D11
160 pages
Print Icon
To Next Page IconTo Next Page
To Next Page IconTo Next Page
To Previous Page IconTo Previous Page
To Previous Page IconTo Previous Page
Loading...
70284701 131
Section 9 NetMaster Troubleshooting - Control has no display
© Copyright, Alliance Laundry Systems LLC – DO NOT COPY or TRANSMIT
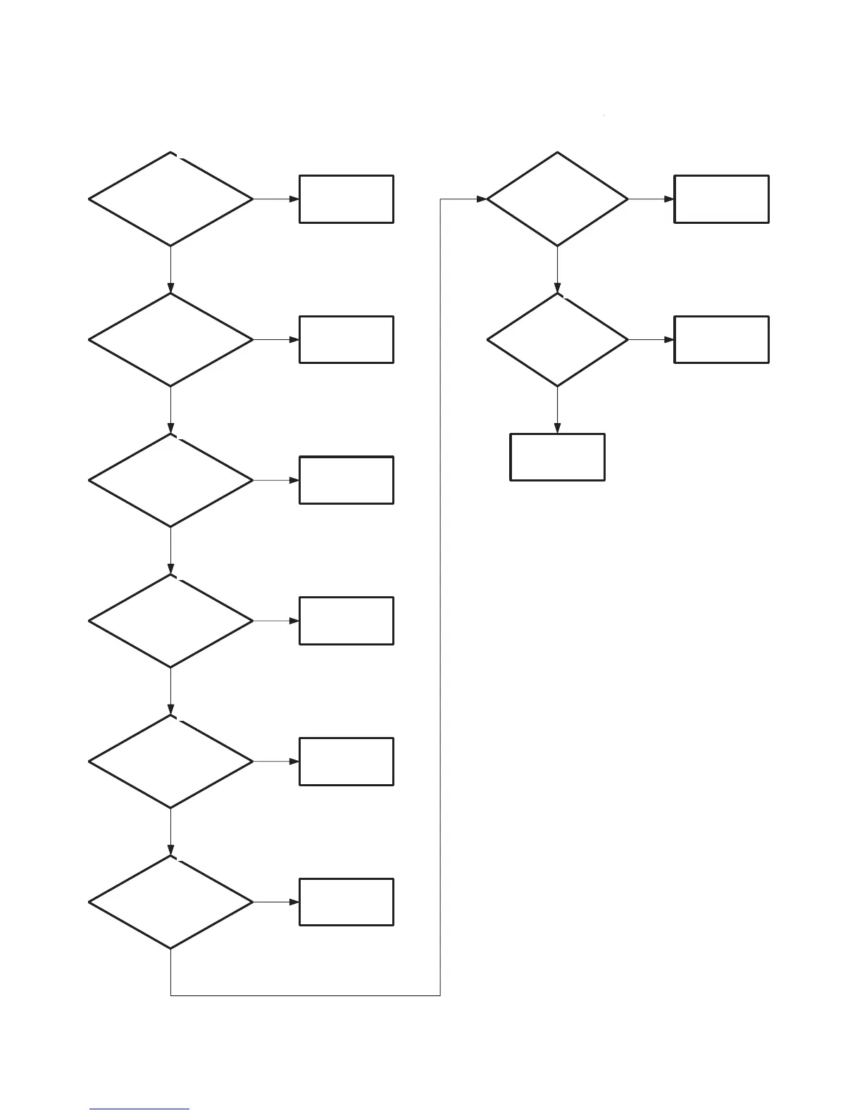
99. CONTROL HAS NO DISPLAY
Please see following 2 pages for wiring diagram information.
Control has no display
Is there voltage across
H1-1 & H1-3 on
the control?
No Display
Replace Electronic
Control.
Is there power supplied
to the unit?
NO
Is there voltage at input
of primary fuses?
Is there voltage at
output side of the
primary fuses?
Is there voltage across
terminals 1 & 2 of
transformer primary?
Plug unit in and run
it.
Correct wiring
between primary
fuse and power
supply.
Replace primary
fuse(s).
Correct wiring
between primary
fuse and
transformer.
Is there voltage across
terminals 1 &
4 of transformer
secondary?
Replace
transformer.
Is there voltage at
the input of the
secondary fuse?
Is there voltage at
output side of
secondary fuse?
Correct wiring
between secondary
fuse and
transformer.
Replace secondary
fuse.
Correct wiring
between control and
secondary fuse.
YES
NO
NO
NO
NO
NO
NO
NO
YES
YES
YES
YES
YES
YES
YES
Single and stacked
units. Gas, steam and
electric heat. Single
and three phase
supply.
(1)
(2)
(3)
(4)
(5)
(6)
(7)
TMB249S
TMB249S

Table of Contents

Related product manuals