EasyManua.ls Logo

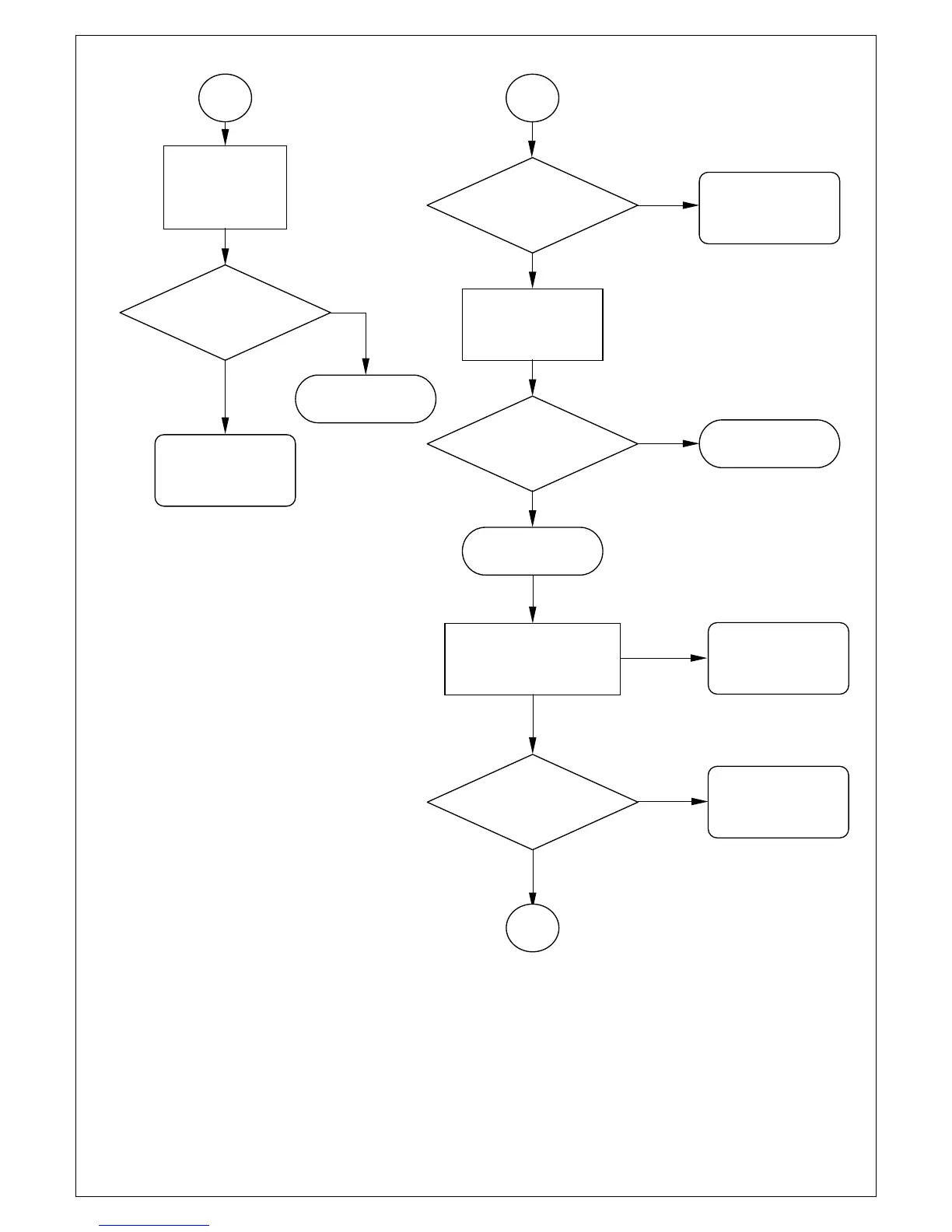
Proview UK513 - E. TROUBLE SHOOTING HINTS (Continued); Cable and Main Board Voltage Verification; Main Board Input and Supply Checks

Proview UK513
34 pages
Print Icon
To Next Page IconTo Next Page
To Next Page IconTo Next Page
To Previous Page IconTo Previous Page
To Previous Page IconTo Previous Page
Loading...
UK513 9 / 26
NO
YES
YES
NO
YES
NO
B
Hi / Lo under
push power sw?
Change the
power board
Display ?
Nice Job !
To Step 2
A
Check the
connection o
f
control cable
Display ?
Nice Job !
Change the
main board
Change the
main board
Check the main
board 100-240V
in
p
ut?
Check the main
board
+5.0 V ?
Check
I1,I2
Check
CN1/Pin1,2
NO
NO
YES
C
YES

Related product manuals