EasyManua.ls Logo

Pylontech Extra 2000 - Environmental Requirements; Tools and Information

Pylontech Extra 2000
27 pages
Print Icon
To Next Page IconTo Next Page
To Next Page IconTo Next Page
To Previous Page IconTo Previous Page
To Previous Page IconTo Previous Page
Loading...
Pylon Technologies Co., Ltd. Confidential Proprietary 9
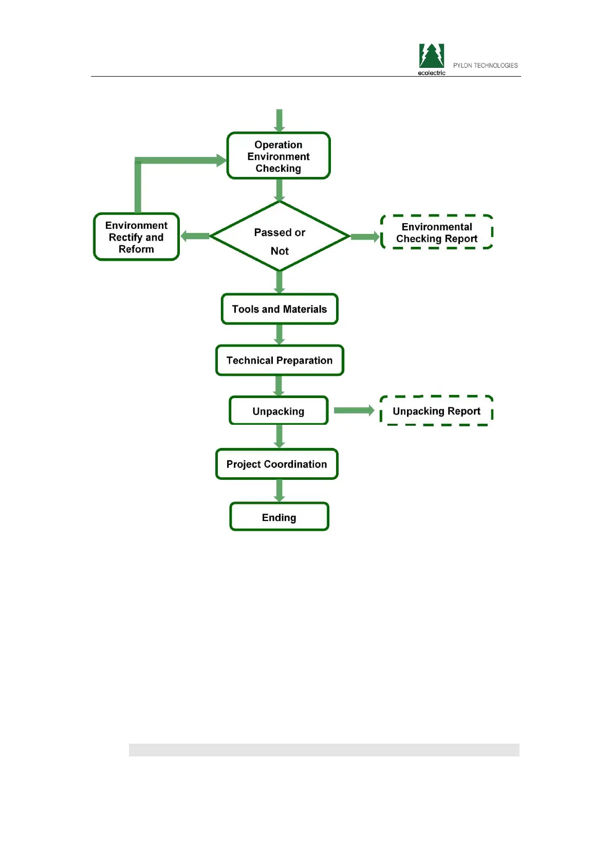
3.1.1 Environmental Requirements
Ambient Temperature: -10~+55
Relative Humidity:5%93% RH
Altitude: Under 4000m
Working environment: No conductive dust and corrosive gas
3.1.2 Tools and Information
Hardware
Tools and instruments are shown in Table 3-1:
Extra2000LithiumIronPhosphateBatteryBackupManual

Related product manuals