EasyManua.ls Logo

qutools quED - Page 22

Default Icon
29 pages
Print Icon
To Next Page IconTo Next Page
To Next Page IconTo Next Page
To Previous Page IconTo Previous Page
To Previous Page IconTo Previous Page
Loading...
22 quED Manual www.qutools.com
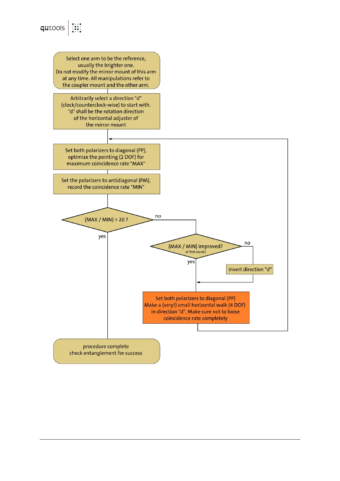
Figure 11: Procedure to eliminate residual asymmetries in horizontal direction. It is assumed,
that there is already a reasonable coincidence rate. By selecting one arm as a reference, it is
ensured that the procedure does not walk away from the angles realigned with the red beams.
In the walking step (orange) start by turning the horizontal adjuster of the mirror mount a few
degrees in direction “d” (not so far as to lose the coincidence rate completely) and compensate
with the horizontal adjuster of the coupler mount. For ne tuning, this procedure can also be
applied to the vertical direction.

Other manuals for qutools quED