EasyManua.ls Logo

Rangemaster Professional+ 90 Induction - Oven Light Not Working; Oven Door Misalignment

Rangemaster Professional+ 90 Induction
48 pages
Print Icon
To Next Page IconTo Next Page
To Next Page IconTo Next Page
To Previous Page IconTo Previous Page
To Previous Page IconTo Previous Page
Loading...
32
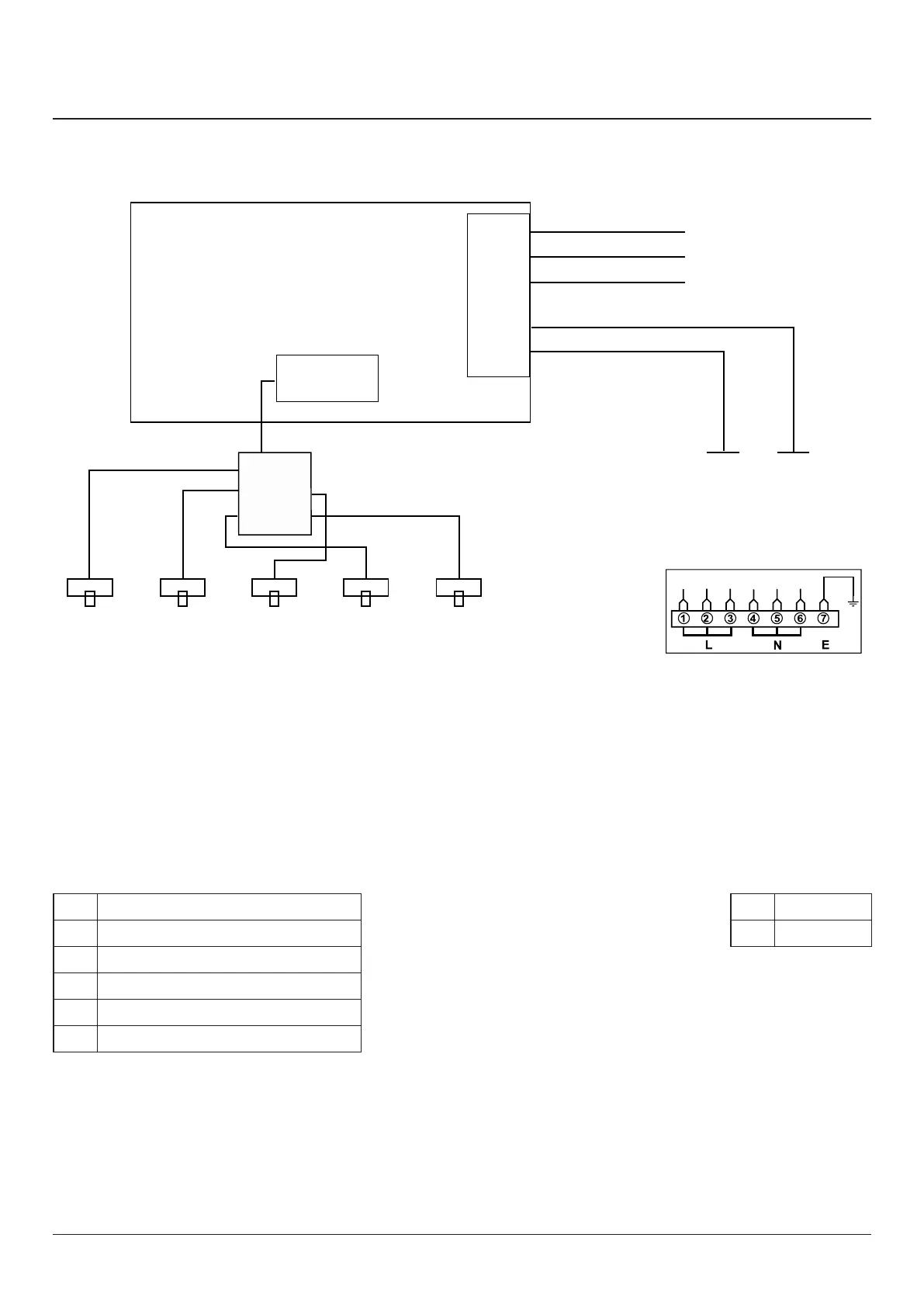
9. Circuit Diagrams
Hob
ArtNo.095-0003 - Circuit diagram - 90 induction
1 2
5 3
4
E
5
4
3
2
1
INTERFACE
BOARD
1
2
5
3 4
INDUCTION UNIT
HOB
DISPLAY
Earth
N(6)
N(4)
L(2) L(3)
On Terminal Block
On Terminal Block
On Terminal Block
w/br
w/br
w/br
w/br
w/br
Code Description
1 Left-hand front element
2 Left-hand back element
3 Right-hand back element
4 Right-hand front element
5 Centre element
Code Colour
w/br White or brown

Related product manuals