EasyManua.ls Logo

Realistic PRO-2021 - Reception Check

Realistic PRO-2021
46 pages
Print Icon
To Next Page IconTo Next Page
To Next Page IconTo Next Page
To Previous Page IconTo Previous Page
To Previous Page IconTo Previous Page
Loading...
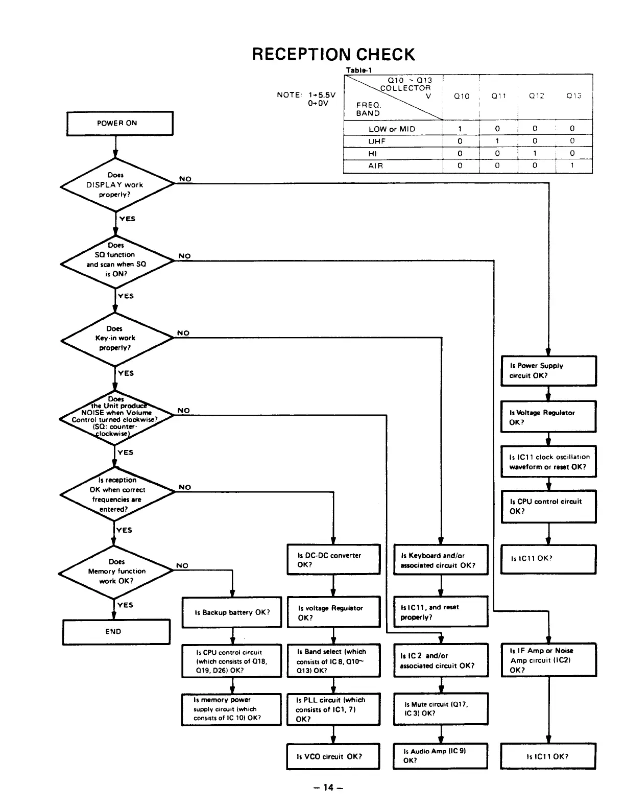
RECEPTION
CHECK
Tabie-1
POWER
ON
Does
DISPLAY
work
properly?
NO
YES
Does
SQ
function
and
scan
when
SQ
is
ON?
NO
YES
Does
Key-in
work
properly?
NO
YES
the
Unit
produci
NOISE
when
Volume
Control
turned
clockwise?
(SQ:
counter-
lockwise
NO
Is
reception
OK
when
correct
frequencies
are
entered?
NO
YES
Does
Memory
function
work
OK?
NO
YES
із
Backup
battery
OK?
Is
CPU
control
circuit
(which
consists
of
018,
019,
D26)
OK?
is
memory
power
supply
circuit
(which
consists
of
IC
10)
OK?
010
-
013
COLLECTOR
NOTE:
1+5.5V
v
0>0V
Is
DC-DC
converter
OK?
associated
circuit
OK?
Is
Keyboard
and/or
Is
voltage
Regulator
ts1C11,
and
reset
OK?
properly?
15
Band
select
(which
consists
of
ІС
8,
010-
Q13)
OK?
Is
IC
2
and/or
associated
circuit
OK?
Is
PLL
circuit
(which
consists
of
IC1,
7)
OK?
Is
Mute
circuit
(017,
1C
3)
OK?
Is
Power
Suppiy
circuit
OK?
Is
Voltage
Regulator
OK?
Is
IC11
clock
oscillation
waveform
or
reset
OK?
Is
CPU
control
circuit
OK?
Is
1C11
OK?
Is
IF
Amp
or
Noise
Amp
circuit
(1С2)
OK?
i
ІС9
15
VCO
circuit
OK?
სიმი
Amp
(IC
9)
Is
1C11
OK?
14

Related product manuals