EasyManua.ls Logo

Regency C34-LP2 - Exterior Vent Terminal Locations

Regency C34-LP2
36 pages
Print Icon
To Next Page IconTo Next Page
To Next Page IconTo Next Page
To Previous Page IconTo Previous Page
To Previous Page IconTo Previous Page
Loading...
10 Regency CLASSIC C34-2 Direct Vent Freestanding Gas Heater
INSTALLATION
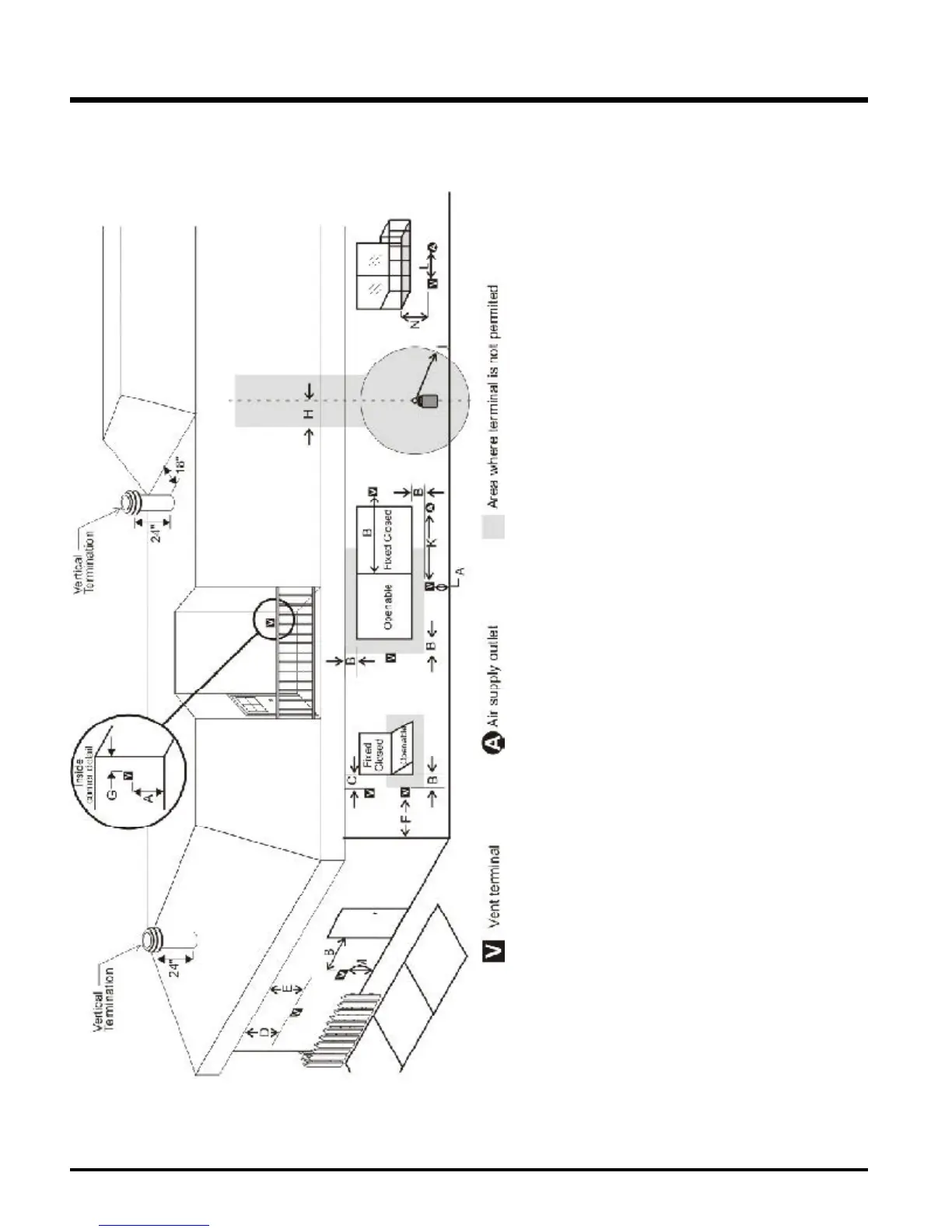
EXTERIOR VENT TERMINAL LOCATIONS
*As specified in CGA B149 or ANZI 223.1 Installation Codes. Note: local Codes or Regulations may require different clearances.
**A vent shall not terminate directly above a side-walk or paved driveway which is located between two single family dwellings and serves
both dwellings
***Only permitted if veranda, porch, deck or balcony, is fully open on a minimum of 2 sides beneath the floor.
A= Clearance above grade, veranda, porch, deck, or balcony
[*12" (30 cm) min.]
B= Clearance to window or door that may be opened [*12" (30cm)]
C= Clearance to permanently closed window min. 12" (30 cm)
D= Vertical clearance to ventilated soffit located above the terminal within a horizontal
distance of 24" (60 cm) from the centre-line of the terminal [18" (46 cm) min.]
E= Clearance to unventilated soffit [12" (30 cm) min.]
F= Clearance to outside corner: with AstroCap Termination Cap (min 6"/15cm), with
Dura-Vent Termination Cap (12"/30cm)
G= Clearance to inside corner: with AstroCap Termination Cap (min 6"/15cm), with Dura-
Vent Termination Cap (12"/30cm)
H= *Not to be installed above a meter/regulator assembly within 36"
(90 cm) horizontally from the centre-line of the regulator.
J= clearance to service regulator vent outlet [*min. 36" (90cm)]
K= clearance to non-mechanical air supply inlet to building or
the combustion air inlet to any other appliance [*12 inches]
L= clearance to a mechanical air supply inlet [*min. 72" (1.8 m)
M= **clearance above paved side-walk or a paved driveway
located on public property [*84" (2.1 m) min.]
N=clearance under veranda, porch,, deck, or balcony [*12"
(30 cm) min.***]

Table of Contents

Related product manuals