EasyManua.ls Logo

Regency Ei29 - Wiring Diagram and Spare Parts List

Regency Ei29
60 pages
Print Icon
To Next Page IconTo Next Page
To Next Page IconTo Next Page
To Previous Page IconTo Previous Page
To Previous Page IconTo Previous Page
Loading...
48
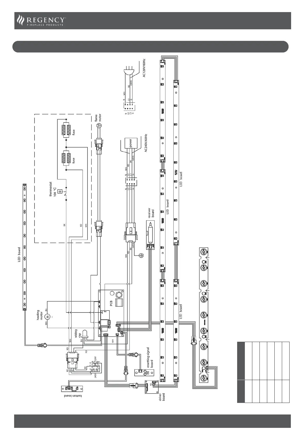
Servicing Information
COLOUR CODE
RD Red
BU Blue
WH White
BK Black
GNYE Green & Yellow
BN Brown
WIRING DIAGRAM

Related product manuals