EasyManua.ls Logo

Renesas RL78/G13 - Description of the Hardware; Hardware Configuration Example

Renesas RL78/G13
73 pages
Print Icon
To Next Page IconTo Next Page
To Next Page IconTo Next Page
To Previous Page IconTo Previous Page
To Previous Page IconTo Previous Page
Loading...
RL78/G13 Safety Function (Frequency Detection)
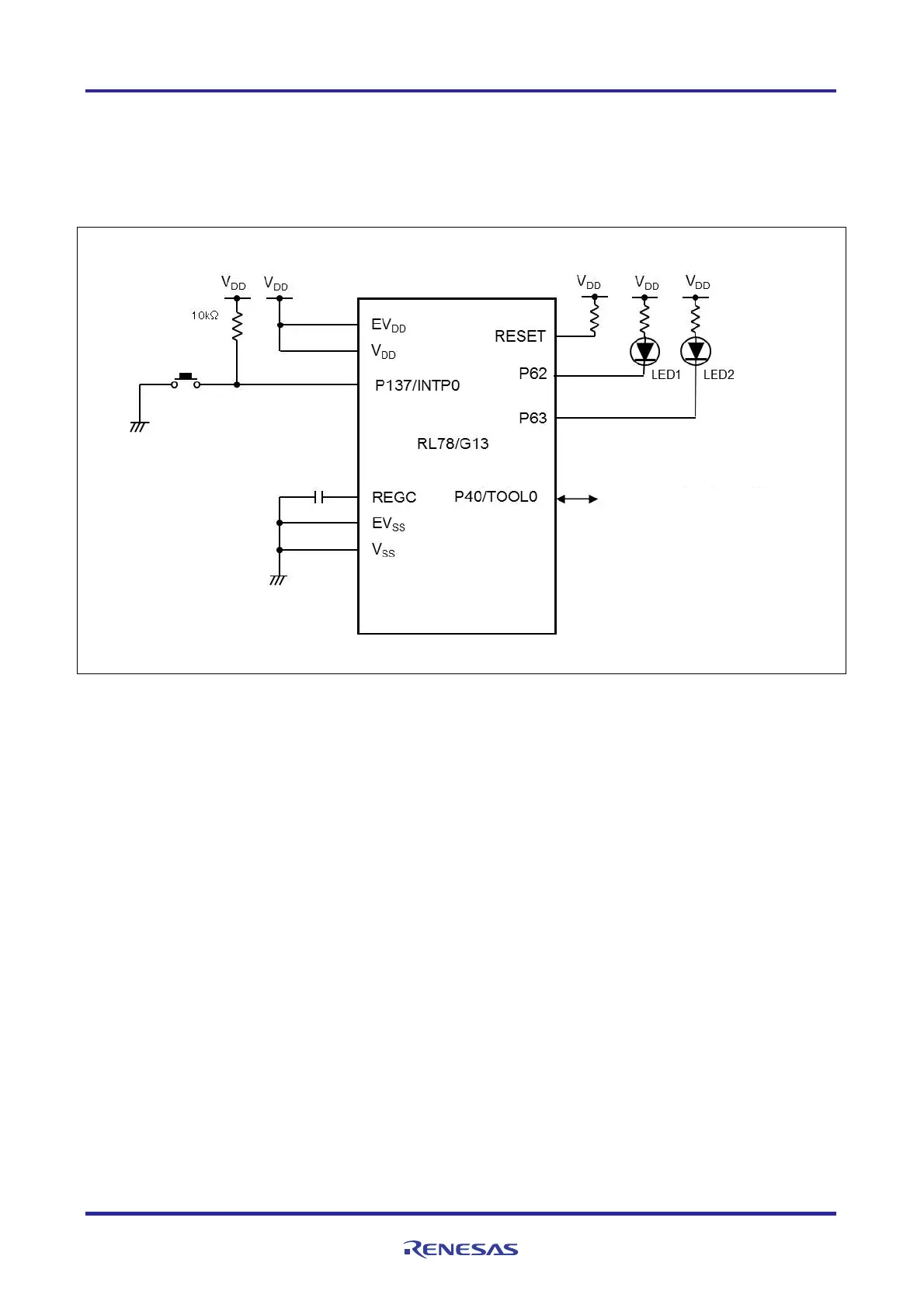
4. Description of the Hardware
4.1 Hardware Configuration Example
The example of configuration of the hardware that is used for this application note is shown below.
For on-chip debugger
Figure 4.1 Hardware Configuration
Notes 1. The purpose of this circuit is only to provide the connection outline and the circuit is simplified accordingly.
When designing and implementing an actual circuit, provide proper pin treatment and make sure that the
hardware's electrical specifications are met (connect the input-only ports separately to V
DD
or V
SS
via a
resistor).
2. Connect any pins whose name begins with EV
SS
to V
SS
and any pins whose name begins with EV
DD
to V
DD
,
respectively.
3. V
DD
must be held at not lower than the reset release voltage (V
LVI
) that is specified as LVD.
R01AN0956EJ0100 Rev. 1.00 Page 6 of 70
Feb. 27, 2012

Table of Contents

Other manuals for Renesas RL78/G13

Related product manuals