EasyManua.ls Logo

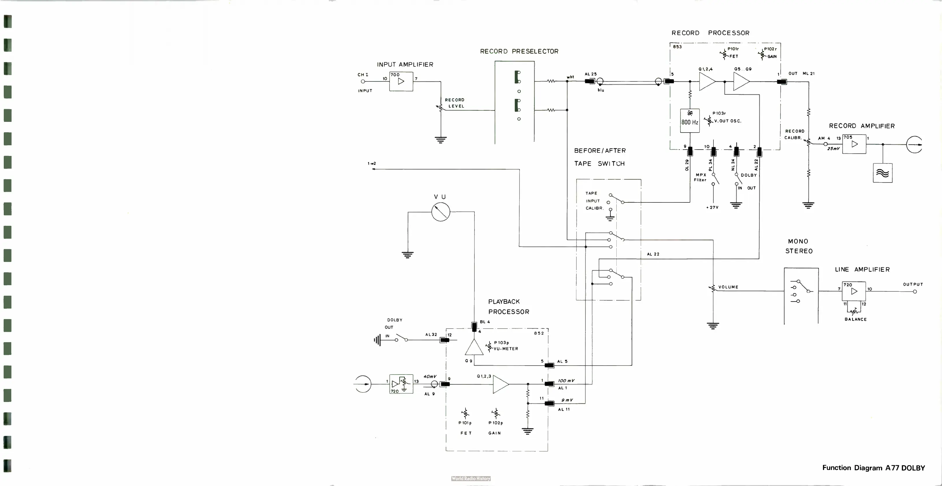
Revox A77 - Function Diagram A77 DOLBY

Revox A77
92 pages
Print Icon
To Next Page IconTo Next Page
To Next Page IconTo Next Page
To Previous Page IconTo Previous Page
To Previous Page IconTo Previous Page
Loading...
RECORD
PROCESSOR
CH
I
0 -
INPUT
AMPLIFIER
10
INPUT
1-.2
700
i
RECORD
LEVEL
RECORD
PRESELECTOR
o
o
DOLBY
OUT
V U
AL
32 _
1.
22
V V V
wht
853
AL
25
15
Diu
BEFORE/AFTER
TAPE
SWI
TCH
TAPE
INPUT
0
CALIBR.
9
PLAYBACK
PROCESSOR
BL
4
P
103p
VU-
METER
852
1
Q 9
5.
AL
5
01,2,3
P101p
P
102p
FET
GAIN
o
PIOIr
*FET
01,2,4
05
09
crà
C,1
o
AL
22
10
MPX
Filter
+27V
"B•
VOLUME
P103r
OSC.
-J
DOLBY
OUT
P102
r
GAIN
OUT
ML
21
RECORD
CALIBR.
MONO
STEREO
RECORD
AMPLIFIER
AM
4
13
25mV
LINE
AMPLIFIER
7
II
12
BALANCE
10
OUTPUT
o
Function
Diagram
A77
DOLBY

Other manuals for Revox A77

Related product manuals