EasyManua.ls Logo

RiTTO 1 7817 - Installation

RiTTO 1 7817
Print Icon
To Next Page IconTo Next Page
To Next Page IconTo Next Page
To Previous Page IconTo Previous Page
To Previous Page IconTo Previous Page
Loading...
2
D
Installation
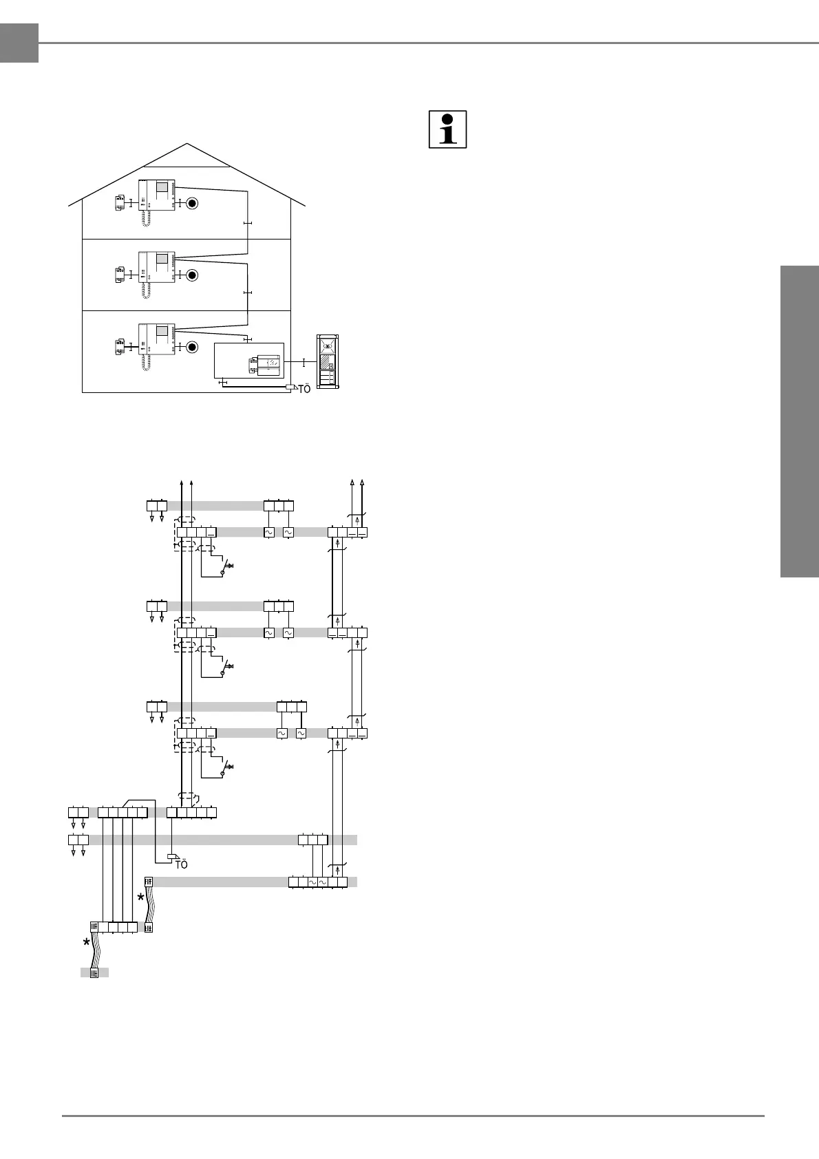
Video-Türsprechanlage mit dezentraler Speisung
Blockschaltbild: Video-Türsprechanlage für das
Mehrfamilienhaus.
* Bitte beachten Sie die rote Markierung
Schaltplan:Video-Türsprechanlage für das Mehrfamilien-
haus.
1 6477
2
1 6477
2
1 6477
2
8
2x2
2x2
2x2
1 7573
2
1 6477
1 7817
1 7817
1 7817
UV
2
ED
2
ED
2
ED
B0096-0
RiTTO
1 4780
1 4753
1 4760
S0103-2
11
NL
432
21
1
34
a121 b a2 a3
NL 2 31
1 4760
1 4780
1 4753
2VaVb1
1 6477
NL123
a
b
VbVa
ED
ED
1 6477
ED
NL123
a
b
Va Vb
ED
ED
1 6477
ED
NL123
a
b
Va
Vb
Va
Vb
ED
ED
1 6477
ED
a1
1 7573
1 7817
1 7817
1 7817
Va Vb
Va Vb
Hinweis:
Ein Parallelbetrieb von Video-Hausstationen S/W
1 7817 auf einer Klingeltaste ist nicht möglich.

Related product manuals