EasyManua.ls Logo

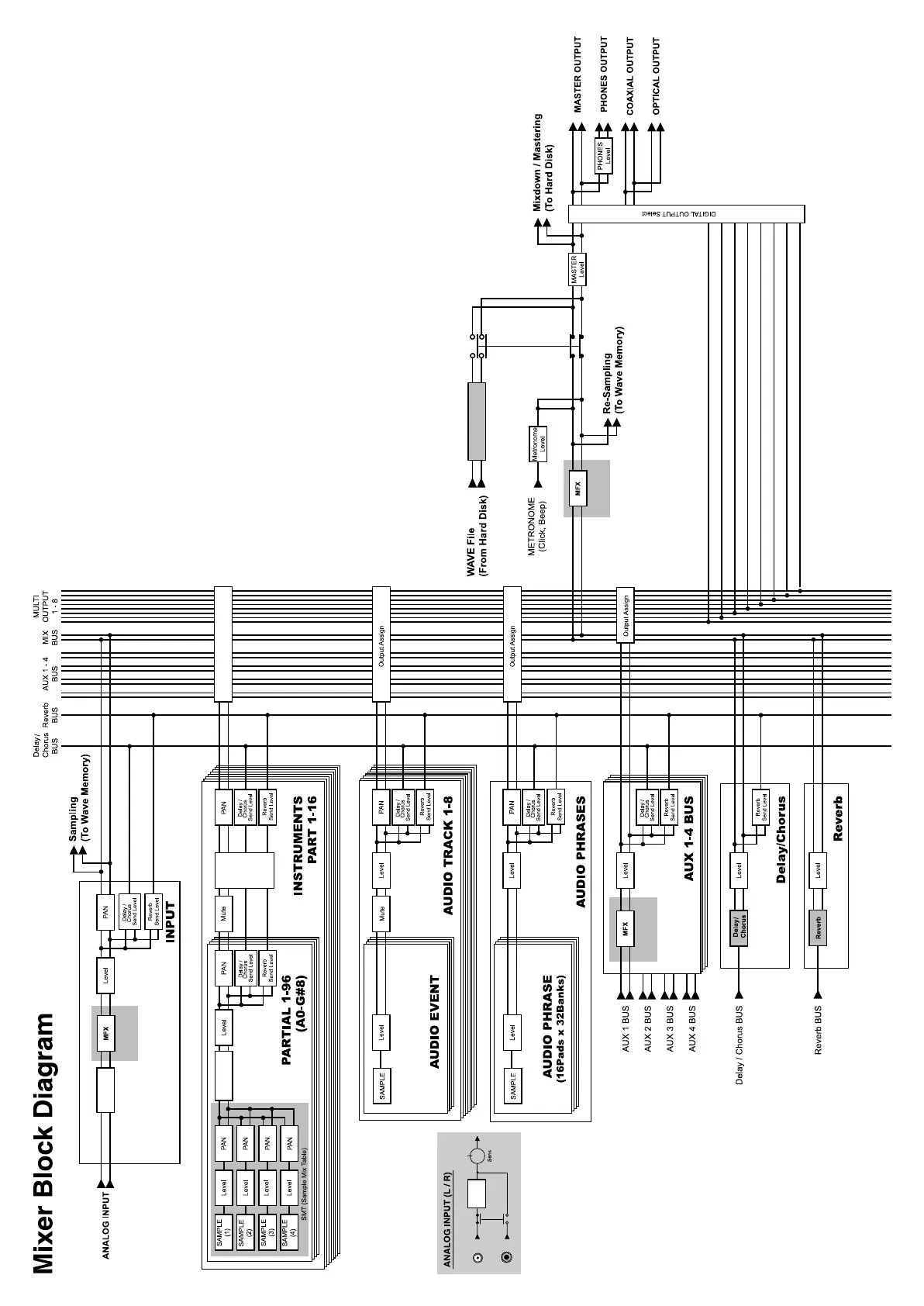
Roland MV-8800 - Mixer Block Diagram

Roland MV-8800
80 pages
To Next Page IconTo Next Page
To Next Page IconTo Next Page
To Previous Page IconTo Previous Page
To Previous Page IconTo Previous Page
Loading...
PHONO
MIC/LINE(TRS)
PHONO
EQ
Sample Type
(Stereo/Mono)
Filter, Amplifier
/w LFO
MFX Routing
(when Input) [*1]
MFX Routing
(when AUX 1~4)[*1]
MFX Routing
(when Master)[*1]
Output Assign [*2]
Level [*3]
when
Mastering
Off
On
Mastering Tool Kit
*1 Location of MFX can be set on Routing parameter in EFFECTS screen.
You can select from Input, AUX 1–4 or Master.
*2 In case Output parameter of the Instrument part is set to Partial, target of output follows to seting of Partial output.
*3 Send level to Delay/Chorus and Reverb changes if part level parameter is changed.
Mixer Block Diagram
MV-8800_a_e.book 78 ページ 2006年11月10日 金曜日 午前10時19分

Other manuals for Roland MV-8800

Related product manuals