EasyManua.ls Logo

Rutus Alter71 - Detectors Capabilities

Rutus Alter71
27 pages
Print Icon
To Next Page IconTo Next Page
To Next Page IconTo Next Page
To Previous Page IconTo Previous Page
To Previous Page IconTo Previous Page
Loading...
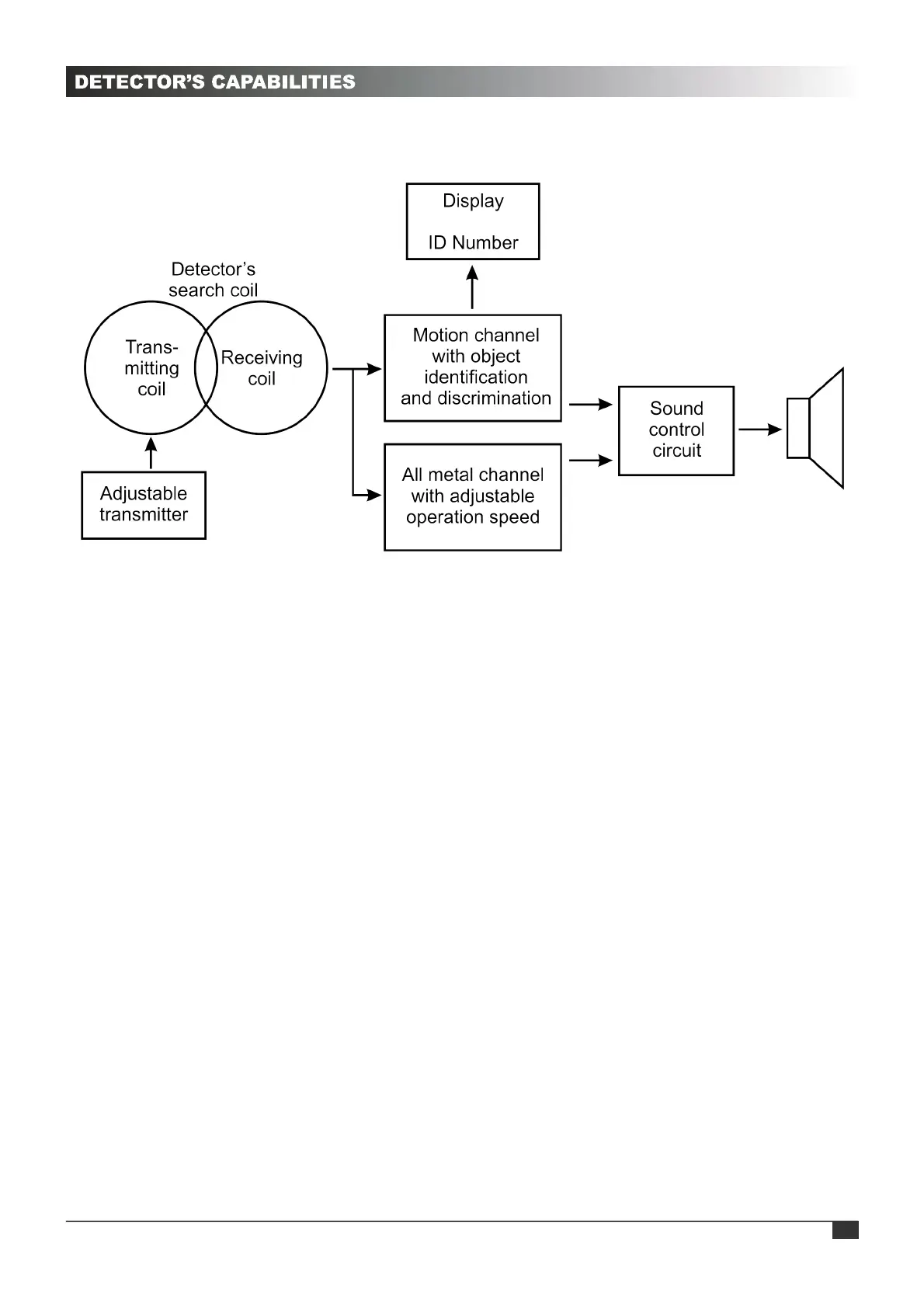
To understand how Alter71 works and it's potential, the device’s flow chart below will
help:
Alter71 consists of several basic functional blocks: a transmitter, a search coil, a Motion
Channel, an All metal channel, a sound control circuit and parts used to communicate with
a user: a display and a speaker.
The transmitter controls the transmitting coil in the search coil and its operating frequency
can be adjusted from 4.4 kHz to 18.4 kHz. The signal from the search coil’s receiving coil (after
processing, not taken into consideration in the chart above) is directed simultaneously through
two channels:
1. Motion channel with object identification and Discrimination
2. All metal channel with adjustable operation speed
Signals processed in both channels are directed to the sound control circuit.
The Motion channel with object identification and Discrimination ensures the objects are
properly identified. The identification result is directed to the display independently of the sound
control circuit, but the sound signal is directed to the sound control circuit only when it is allowed
by the Discrimination, Notch or Masking settings. The Motion channel – as its name suggests –
requires that the search coil be moved relatively to the object.
The All metal channel reacts to all metal objects or, depending on the soil category (using
data from ground balance) and SAT setting, can react to magnetic objects under certain
conditions (so called hot rocks, ceramics, bricks etc. and objects other than the soil).
The All metal channel can be completely non-motion (SAT = 0) or it may require the
movement of the search coil as the SAT parameter is increased. When SAT is set to 20, the All
metal channel works as a „single-filter” Motion channel – where movement is required.
RUTUS Alter71 ver. 2.0 18