EasyManua.ls Logo

Samoa DF30 - Page 25

Samoa DF30
Print Icon
To Next Page IconTo Next Page
To Next Page IconTo Next Page
To Previous Page IconTo Previous Page
To Previous Page IconTo Previous Page
Loading...
25
R. 02/17 855 821
SAMOA Industrial, S.A. · Pol. Ind. Porceyo, I-14 · Camino del Fontán, 831 · 33392 - Gijón - Spain · Tel.: +34 985 381 488 · www.samoaindustrial.com
FRANÇAIS
DEUTSCH
РУССКИЙ
2017_02_01-13:00
ENGLISH
ESPAÑOL
Modo de operación
Esta bomba es auto-cebante. Para cebarla la primera vez, es conveniente
conectar el aire a la bomba a la presión deseada con el regulador de
presión, manteniendo la válvula de salida abierta.
Cuando el fluido empieza a salir, la bomba está cebada. Para su regulación
Instalación
Advertencia
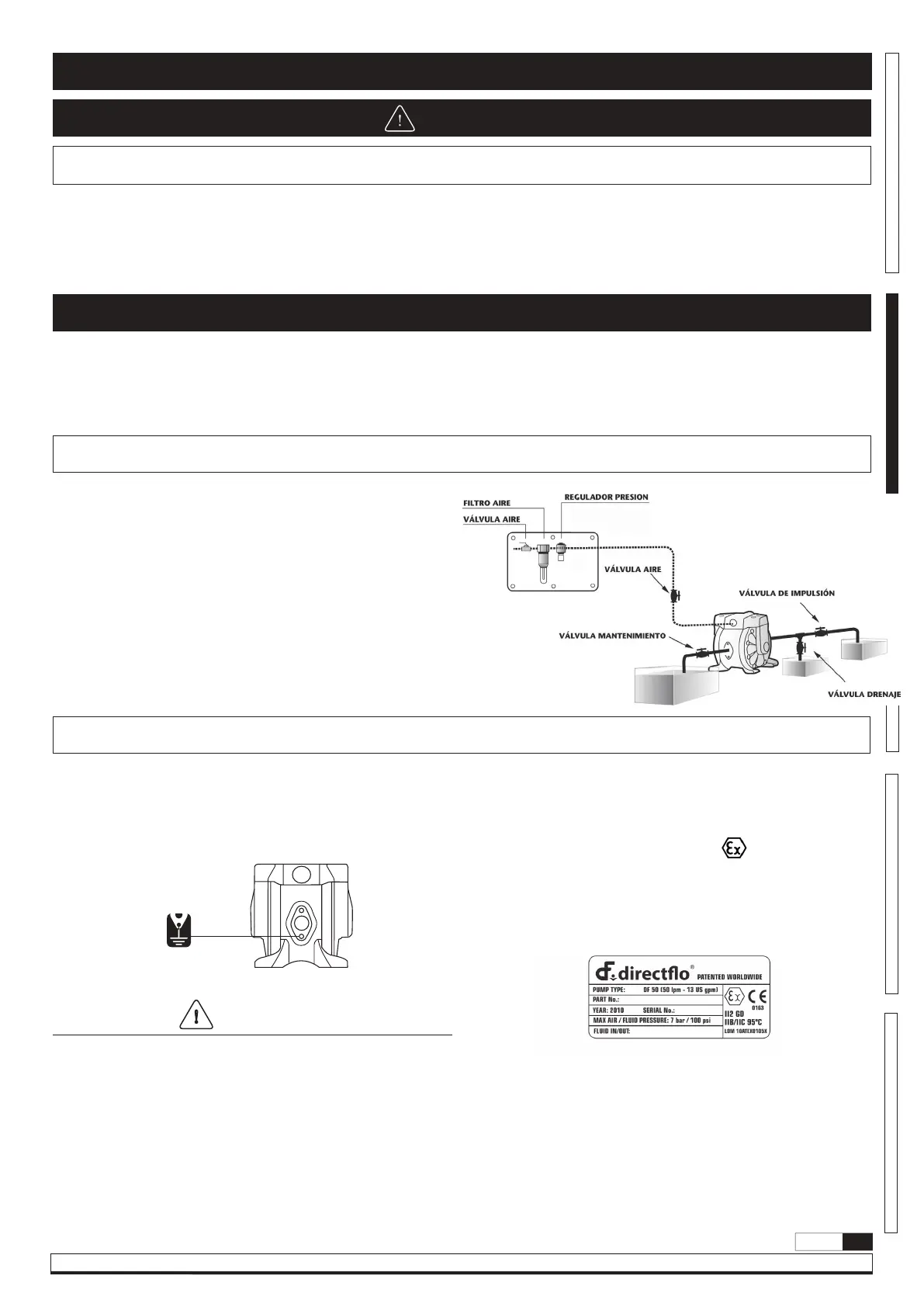
Conexión toma de aire
Para que el suministro de aire sea suficiente para satisfacer la demanda de
la bomba, el diámetro de la tubería debe ser igual al diámetro del orificio de
suministro de la bomba. También elija equipos auxiliares y materiales con
suficiente flujo de aire para el consumo de aire de la bomba.
También considere el uso y la estabilidad de la presión de aire. Además,
el equipo periférico debe estar instalado lo más cerca posible de la unidad
de la bomba.
El uso de un acoplador para conectar cada manguera facilita la operación
y las tareas de mantenimiento.
mediante presión de fluido se debe alimentar con presión de aire comprendida
entre 3 y 8 bar (43.5 - 115 psi). Ajuste la válvula de impulsión en el lado de
descarga. Para la relación entre el flujo, la presión de suministro de aire y la
presión de descarga, vea la curva de capacidad en la página 22.
Parada de la bomba
Cierre la válvula de entrada de fluido de la bomba y corte el suministro de aire.
Compruebe por su seguridad que la válvula de aire de la bomba esté cerrada.
Apague el compresor de aire o cierre la válvula en el lado de suministro
de aire de los equipos auxiliares.
Cierre la válvula de impulsión en el lado de descarga, comience a abrir
lentamente la válvula de drenaje y descargue el fluido bajo presión.
Abra la válvula de aire de la bomba, ponga en funcionamiento la bomba
y descargue el fluido remanente.
Después de asegurarse de que la bomba se apagó y la presión se
liberó, abra completamente el regulador y cierre la válvula de aire y la
válvula de drenaje de la bomba.
Opción Conexión a tierra
Cuando instale la bomba, asegúrese de realizar la conexión a tierra en
el lugar especificado.
Conecte también conductores a tierra para los equipos auxiliares y las tuberías.
Utilice un cable con conexión a tierra de por lo menos 2,0 mm
2
(12 gauge).
ESTA ETIQUETA
MUESTRA LA POSICIÓN
DEL CABLE A TIERRA
Asegúrese de conectar conductores a tierra para la bomba, tuberías y
otros equipos conectados.
Cuando la bomba opera sin conexión a tierra o con una conexión
incorrecta, la fricción entre las piezas y la abrasión causada por algunos
fluidos que fluyen dentro de la bomba pueden generar electricidad estática.
Además, según el tipo de fluido a bombear y el ambiente de la instalación
(como gases en el aire o el tipo de las instalaciones circundantes) la
electricidad estática puede ser causa de incendio o choque eléctrico.
Advertencia
Si la bomba que ha adquirido es válida para Atex, a este manual lo
acompañará uno específico para Atex. Lea este manual antes de operar
con la bomba.
Si la bomba viene marcada con el símbolo
, esta puede ser usada
en atmósferas potencialmente explosivas. Debajo de este símbolo, en
las placa de identificación de la bomba, vienen indicadas las zonas para
las que el equipo está aprobado. Encontrará también la temperatura de
superficie máxima permitida en la placa de su bomba.

Related product manuals