EasyManua.ls Logo

Samoa DF30 - Installation; Installation Recommendations; Recommended Installation

Samoa DF30
Print Icon
To Next Page IconTo Next Page
To Next Page IconTo Next Page
To Previous Page IconTo Previous Page
To Previous Page IconTo Previous Page
Loading...
5
R. 02/17 855 821
SAMOA Industrial, S.A. · Pol. Ind. Porceyo, I-14 · Camino del Fontán, 831 · 33392 - Gijón - Spain · Tel.: +34 985 381 488 · www.samoaindustrial.com
ENGLISHESPAÑOL
FRANÇAIS
DEUTSCH
РУССКИЙ
2017_02_01-13:00
Installation
Installation recommendations
Remove the pump from its package and install it on the chosen location.
Try to minimize the suction head. Install the pump as close as possible
to the fluid being pumped.
Remember to have enough space around the pump to perform
maintenance tasks.
Keep in mind to connect the inlet and outlet of the pump correctly.
In case of diaphragm pump failure, the air exhaust will expell the
product being pumped.
When the pump is installed in a place where a spill of fluid can cause
an environmental impact, the exhaust should be directed to a place.
where this spill could be contained.
When installing the pump in its place, use brackets to secure its base.
Fasten all bolts with the torques contained in this manual.
DF pumps are very easily configured and easy to install.
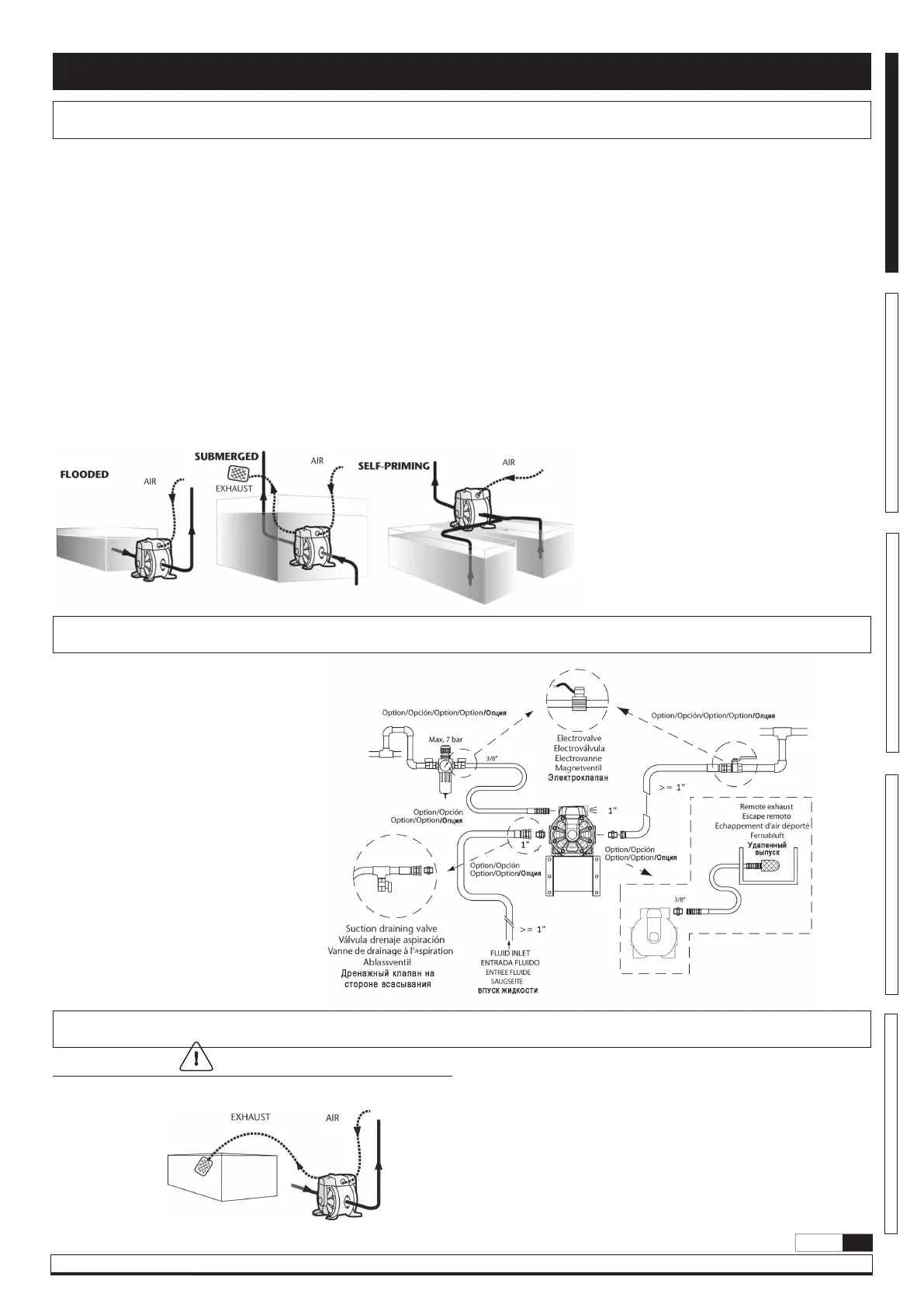
Flooded:
The pumping system was designed with positive pressure at the inlet.
This is the best possible installation when you need to evacuate the liquid
from the drum or tank, or when working with viscous fluids.
Not recommended for hazardous fluids.
Self-priming:
Pump is designed to generate vacuum. It is possible to evacuate all the
air from a hose or pipe without damaging the pump. Maximum suction
height is 19.69 ft (6 m), with the suction hose empty and up to 26.25 ft
(8 m) with the hose primed. (See page 1 for corresponds suction lift).
Submerged:
All pumps can be immersed in fluids. It is important to verify that all
components that are in contact with the fluid are chemically compatible.
In this case, air exhaust and fluid must be carried by hoses (optional air
connection).
Recommended installation
The figure below shows the recommended
configuration for the installation of a
diaphragm pump.
Read the warnings and recommendations of
the previous page before starting.
NOTE: Use a pressure regulator with built-in
filter inlet.
NOTE: The compressed air supply must be
between 43.5 psi (3 bar) and 115 psi (8 bar).
Air exhaust disposal
Optional kit is required for remote exhaust.
Remove the muffler.
Connect a hose to the exhaust port of the pump and install the muffler
at the end of the hose. Use a hose with the same diameter as the
exhaust port. (If the hose is more than 5 feet (1.5 m), consult your
dealer or Samoa Industrial, S.A.).
Have a moat, a protective housing, etc. at the end of the hose.
The pump exhaust should be directed to a safe place, away from people,
animals and food.
Warning

Related product manuals