EasyManua.ls Logo

Samsung 910N - MJ15 BS*;MJ17 BS*;MJ19 BS* DIGITAL Block Diagram

Samsung 910N
48 pages
Print Icon
To Next Page IconTo Next Page
To Next Page IconTo Next Page
To Previous Page IconTo Previous Page
To Previous Page IconTo Previous Page
Loading...
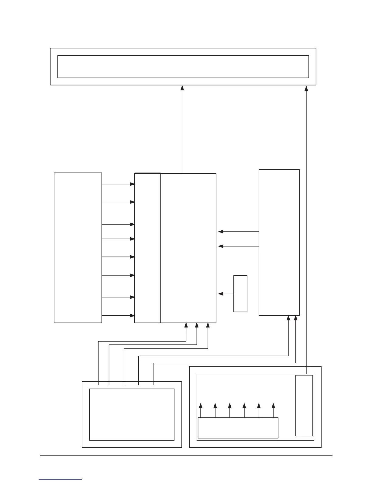
8 Block Diagrams
8-2 MJ15AS*/MJ17AS*/MJ19AS*/
MJ15BS*/MJ17BS*/MJ19BS*
8-2 MJ15BS*/MJ17BS*/MJ19BS* DIGITAL Block Diagram
R
G
B
H- sync
V- sync
(PC)ANALOG
ADC/
IMAGE SCALER/ LV DS
(SE7888)
MICOM
12MHz
S
M
P
S
+13V
+13V
L
C
D
P
A
N
E
L
TMDS
INVERTER
IP BOARD
(PC)DIGITAL
RX2+ RX2- RX1+ RX1- RX0+ RX0- RXC+ RXC-
+5V
(ON)+ 5V
+0~3.3
+5V

Related product manuals