EasyManua.ls Logo

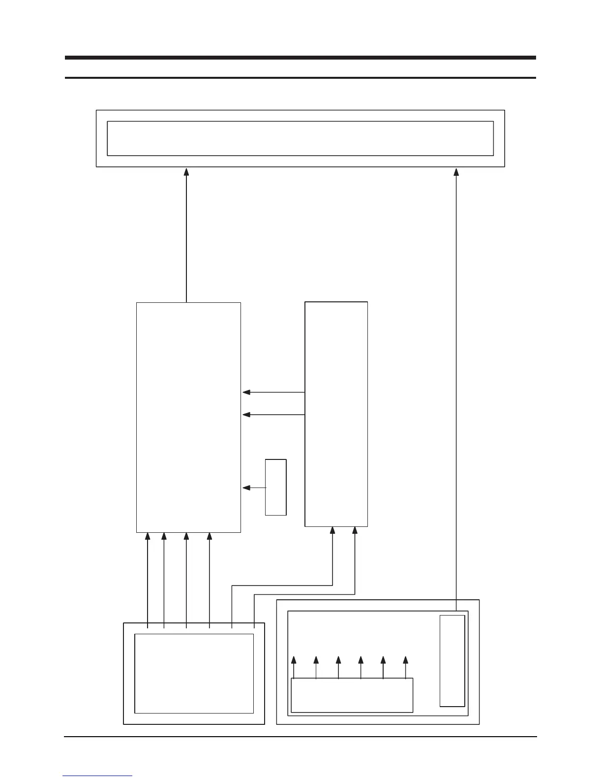
Samsung 910N - Block Diagram; MJ15 AS*;MJ17 AS*;MJ19 AS* ANALOG Block Diagram

Samsung 910N
48 pages
Print Icon
To Next Page IconTo Next Page
To Next Page IconTo Next Page
To Previous Page IconTo Previous Page
To Previous Page IconTo Previous Page
Loading...
MJ15AS*/MJ17AS*/MJ19AS*/
MJ15BS*/MJ17BS*/MJ19BS*
8-1
8 Block Diagram
8-1 MJ15AS*/MJ17AS*/MJ19AS* ANALOG Block Diagram
R
G
B
H- sync
V- sync
ADC/
IMAGE SCALER/LVDS
(SE7889)
MICOM
12MHz
L
C
D
P
A
N
E
L
S
M
P
S
+13V
+13V
INVERTER
IP BOARD
+5V
(ON)+ 5V
+0~3.3
+5V

Related product manuals