EasyManua.ls Logo

Samsung AJ024MCS4CH - IPM Over Current Error Troubleshooting

Samsung AJ024MCS4CH
92 pages
Print Icon
To Next Page IconTo Next Page
To Next Page IconTo Next Page
To Previous Page IconTo Previous Page
To Previous Page IconTo Previous Page
Loading...
4-44 Samsung Electronics
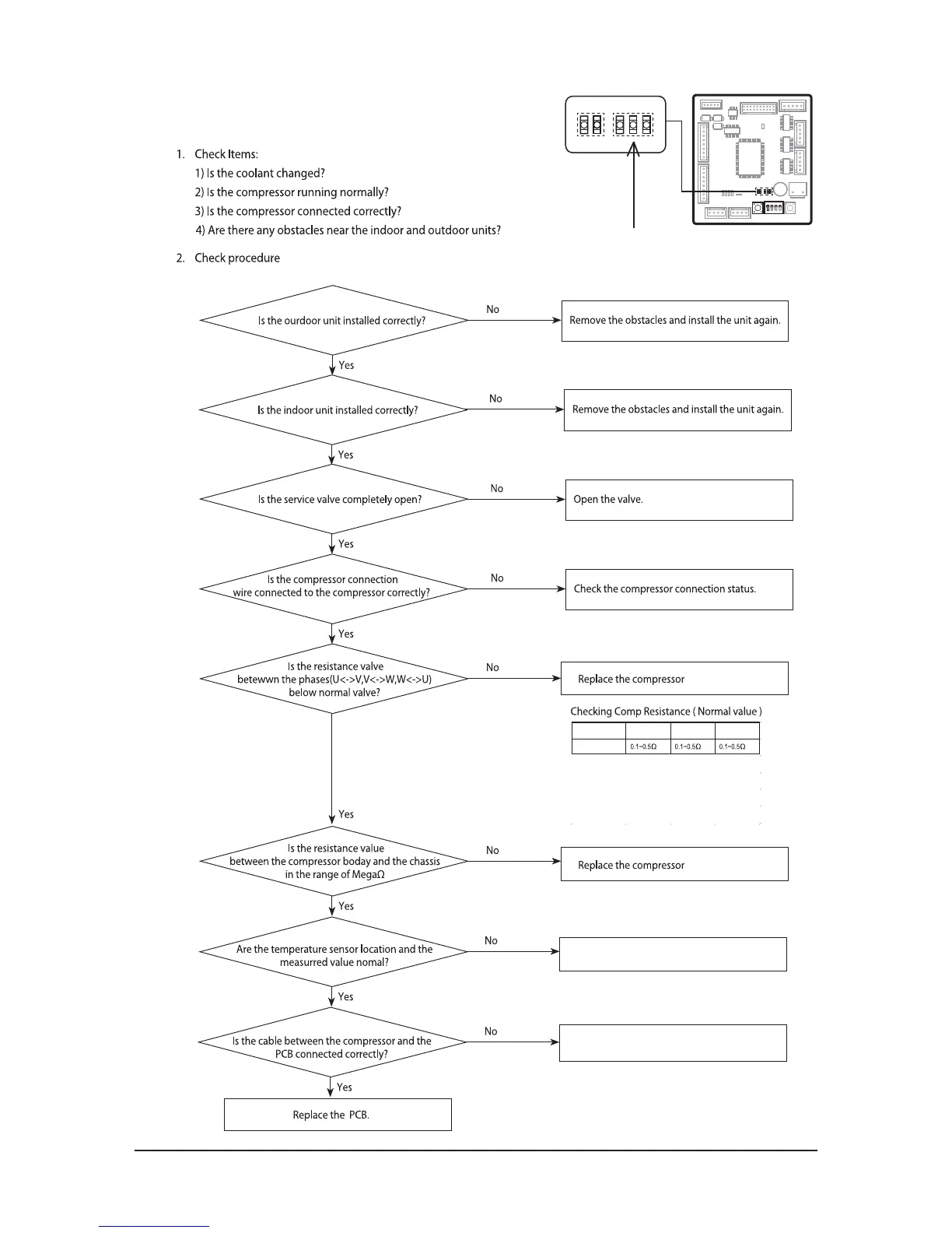
Turn off the power and correct or replace the
temperature sensor location
U-V V-W W-U
Turn off the power and reconnect the table.
4-6-6 IPM Over current error
AJ***MCS*CH
1
ON DIP
234
Turn on the Green LED,
and blink the Yellow LED. - E500
HUB PCB of Outdoor unit

Related product manuals