EasyManua.ls Logo

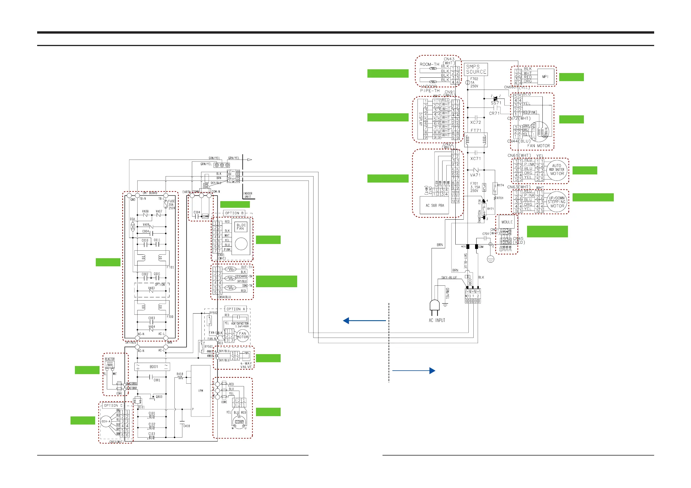
Samsung AQV12AWAN - Wiring Diagram

Samsung AQV12AWAN
67 pages
Print Icon
To Next Page IconTo Next Page
To Next Page IconTo Next Page
To Previous Page IconTo Previous Page
To Previous Page IconTo Previous Page
Loading...

Table of Contents

Related product manuals