EasyManua.ls Logo

Samsung SCD103 - On-Screen Display (OSD) Modes; OSD Indicators in Camera;Player Modes

Samsung SCD103
107 pages
Print Icon
To Next Page IconTo Next Page
To Next Page IconTo Next Page
To Previous Page IconTo Previous Page
To Previous Page IconTo Previous Page
Loading...
ENGLISH ESPAÑOL
Introducción a la videocámaraGetting to Know Your Camcorder
1818
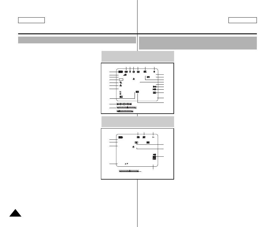
OSD (On Screen Display in CAMERA and PLAYER modes)
1. Battery level (see page 26)
2. Easy mode (see pages 59)
3. DSE (Digital Special Effects) mode
(see page 48)
4. Program AE (see page 42)
5. White Balance mode (see page 44)
6. BLC (Back Light Compensation)
(see page 61)
7. Manual focus (see page 60)
8. Shutter speed and EXPOSURE
(see page 57)
9. Zoom position (see page 45)
10. NITE PIX (see page 66)
11. DATE/TIME (see page 53)
12. USB
13. WL. REMOTE (SCD105 only)
14. WIND CUT (see page 52)
15. Audio recording mode (see page 51)
16. Zero memory indicator (SCD105 only)
(see page 74)
17. Remaining Tape (measured in minutes)
18. Tape Counter
19. Operating mode
20. Record speed mode
21. PHOTO mode
22. Self recording and waiting timer
(SCD105 only) (see page 20)
23. DIS (see page 47)
24. Volume control (see page 35)
25. Audio playback channel
26. DV IN(DV data transfer mode)
(see page 78)
27. DEW (see page 7)
28. Message Line
29. PB DSE (see page 75)
30. PB ZOOM/ENTER (see page 76)
31. POWER NITE PIX (see page 67)
32. Tele MACRO (see page 45)
OSD: presentación en pantalla en las modalidades de
cámara (CAMERA) y reproductor de vídeo (PLAYER)
OSD in CAMERA mode
TAPE !
NITE PIXMF
MIRROR
SHUTTER
P
ZOOM
EXPOSURE
EASY
M - 0 : 0 0 : 0 0
5 5 min
1 6 bit
1 2 : 0 0 A M
JAN . 10 , 2 0 0 4
REC
EXPOSURE
SHUTTER
BLC
1
2
3
6
4
5
7
31
9
8
23 2232 21 20 19
16
15
14
13
12
11
10
28
OSD in PLAYER mode
. . . C
SOUND [ 2 ]
MIRROR
ENTER :
PB ZOOM
1.2x
M - 0 : 0 0 : 0 0
5 5 min
1 6 bit
VOL. [ 1 1 ]
DV
1 2 : 0 0 A M
J A N . 1 0 , 2 0 0 4
25
30
29
30
28
27
21 20 19
26
24
11
1. Nivel de carga de la batería (ver página 26)
2. Modalidad sencilla (ver página 59)
3.
DSE (efectos especiales digitales; ver página 48)
4. Programa AE (ver página 42)
5. Modalidad de equilibrio del blanco
(ver página 44)
6. BLC (compensación de la luz de fondo;
ver página 61)
7. Enfoque manual (ver página 60)
8. Velocidad del obturador y exposición
(ver página 57).
9. Posición del zoom (ver página 45)
10. Grabación nocturna (ver página 66)
11. Fecha y hora (ver página 53)
12. USB
13. Mando a distancia (sólo el modelo SCD105)
14. Eliminación del ruido del viento
(ver página 52)
15. Modalidad de grabación de audio
(ver página 51)
16. Indicador de memoria cero
(sólo el modelo SCD105) (ver página 74)
17. Cantidad de cinta que queda sin grabar
(en minutos)
18 Contador de la cinta
19. Modalidad de funcionamiento
20. Modalidad de velocidad de grabación
21. Modalidad de FOTOGRAFÍA
22. Autograbación y tiempo de espera
(sólo el modelo SCD105) (ver página 20)
23. DIS (estabilizador digital de la imagen;
ver página 47)
24. Control de volumen (ver página 35)
25. Canal de reproducción de audio
26. Entrada de DV (modalidad de transferencia de
datos DV) Ver página 78.
27. DEW (humedad; ver página 7)
28. Línea de mensajes
29. PB DSE (ver página 75)
30. PB ZOOM/ENTER (ver página 76)
31. Grabación nocturna incrementada (ver página 67)
32. TELE MACRO (ver página 45)
18
17
00743C SCD103 USA+ESP(01~27) 3/5/04 11:46 AM Page 18

Table of Contents

Related product manuals