EasyManua.ls Logo

Samsung SCD103 - Playback; Tape Playback Overview; Connecting to TV with Audio;Video Jacks

Samsung SCD103
107 pages
Print Icon
To Next Page IconTo Next Page
To Next Page IconTo Next Page
To Previous Page IconTo Previous Page
To Previous Page IconTo Previous Page
Loading...
ENGLISH ESPAÑOL
7070
ReproducciónPlayback
The playback function works in PLAYER mode only.
Playback on the LCD
It is practical to view a tape using the LCD when in a car or
outdoors.
Playback on a TV monitor
To play back a tape, the television must have a compatible
color system.
We recommend that you use the AC Power Adapter as the
power source for the camcorder.
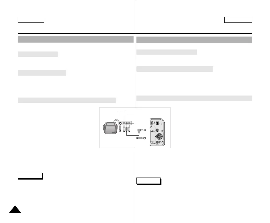
Connecting to a TV which has Audio/Video input jacks
1. Connect the camcorder and TV with the
AUDIO/VIDEO cable.
The yellow plug : Video
The white plug : Audio(L)-mono
The red plug : Audio(R)
- If you connect to a monaural TV or
VCR, connect the yellow plug (Video)
to the video input of the TV or VCR
and the white plug (Audio L) to the
audio input of the TV or VCR.
2. Set the power switch on the camcorder to PLAYER mode.
3. Turn on the TV and set the TV/VIDEO selector on the TV to VIDEO.
Refer to the TV or VCR users manual.
4. Play the tape.
Notes
You may use an S-VIDEO(optional) cable to obtain better quality
pictures if you have a S-VIDEO connector on your TV.
Even if you use an S-VIDEO(optional) cable, you need to connect
an audio cable.
If you connect the cable to the Audio/Video Jack, you will not hear
sound from the Camcorder's speakers.
Tape Playback
Reproducción de una cinta
DVUSB
AUDIO
/VIDEO
S-VIDEO
MIC
Camcorder
S-VIDEO
Audio/Video
Video input-Yellow
Audio input
(left)-White
S-VIDEO input
(right)-Red
Audio input
TV
La función de reproducción sólo opera en la modalidad PLAYER.
Reproducción en la pantalla LCD
Cuando se va en coche o se está en un ambiente exterior,
resulta muy práctico ver una cinta mediante la pantalla LCD.
Reproducción en un monitor de televisión
Para reproducir una cinta, el sistema de color del televisor debe
ser compatible con el de la videocámara.
Recomendamos usar como fuente de energía para la
videocámara el adaptador de CA.
Conexión a un televisor que dispone de conectores de Audio/Vídeo
1. Conecte la videocámara al televisor mediante el cable Audio/Vídeo.
La clavija amarilla es la de vídeo.
La clavija blanca es la de audio(L).
La clavija roja es la de audio(R)
- Si se trata de un televisor o de un
videograbador monofónico, conecte la
clavija amarilla (vídeo) a la entrada de
vídeo del televisor o el videograbador y
la blanca (audio L) a la entrada de audio.
2. Ajuste el interruptor de la videocámara en la modalidad PLAYER.
3. Encienda el televisor y ajuste el selector TV/VÍDEO del mismo en
VÍDEO.
Consulte el manual de instrucciones del televisor o del
videograbador.
4. Reproduzca la cinta.
Notas
Para obtener una mejor calidad de las imágenes y si dispone de un
conector S-VÍDEO(opcional), puede usar el cable S-VÍDEO.
Aunque use el cable S-VÍDEO(opcional), necesitará conectar un
cable de audio.
Si conecta el cable al conector Audio/Vídeo, no oirá el sonido por los
altavoces.
00743C SCD103 USA+ESP(60~106) 3/5/04 11:48 AM Page 70

Table of Contents

Related product manuals