EasyManua.ls Logo

Samsung SGH-E340 - Key Back Light

Samsung SGH-E340
48 pages
Print Icon
To Next Page IconTo Next Page
To Next Page IconTo Next Page
To Previous Page IconTo Previous Page
To Previous Page IconTo Previous Page
Loading...
SAMSUNG Proprietary-Contents may change without notice
This Document can not be used without Samsung's authorization
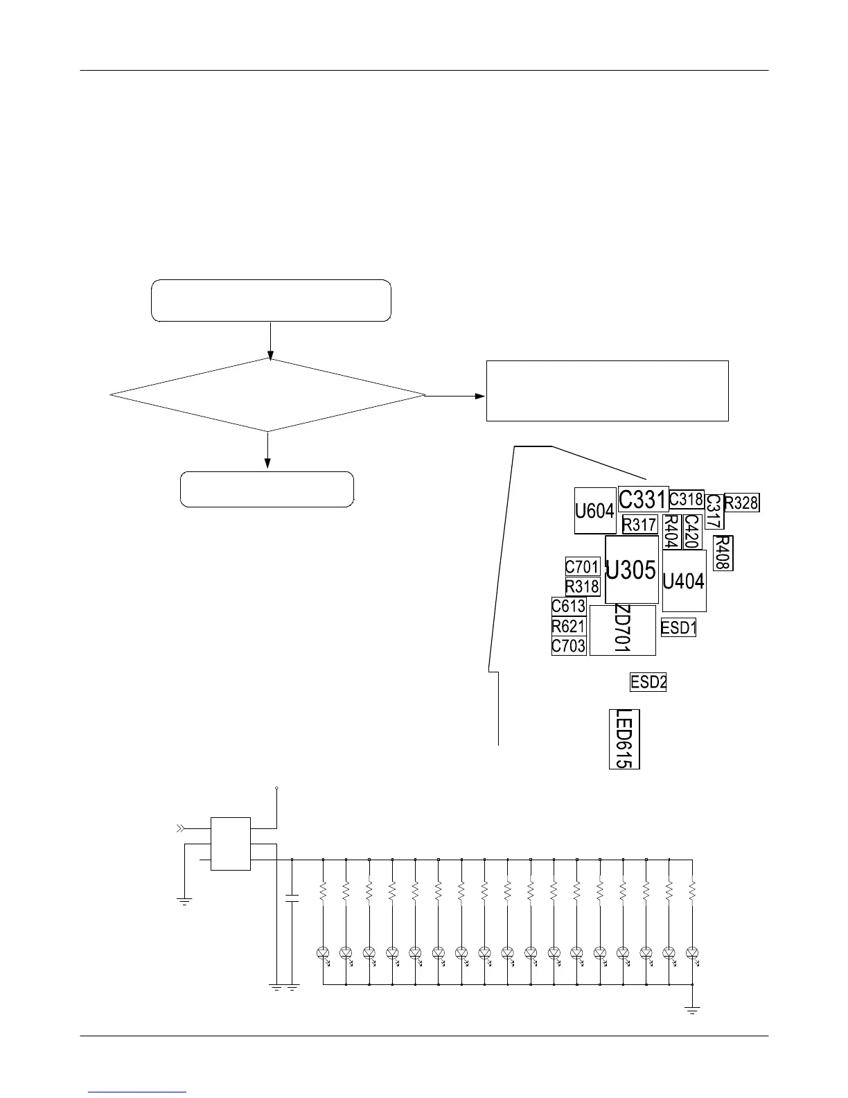
Flow Chart of Troubleshooting
7-18
7-10. Key Back Light
U604 pin1 = H ?
Check the U200 related to "VDD_KEY"
END
No
Yes
Yes
Main Key LED does not work
LED603
LED613 LED612
LED610 LED605
LED614
VBAT
56
R61 9
R610
56
56
R62 0
LED601
R621
56
LED602
56
R615
56
R622 R616
LED606
56
R633
56
LED616
LED609
R618
56
R61 3
56 56
R609
56
R614
LED604
LED617
LED60 7
R612
56
LED615
LED608
R617
56
R623
56
56
R611
C613
R624
56
CE
6
GND
2
5
GND
NC
4
VDD
1
VOUT
3
LED611
U604
KEY_LED_ON

Related product manuals