EasyManua.ls Logo

Samsung WF361BVBEWR - Page 31

Samsung WF361BVBEWR
73 pages
Print Icon
To Next Page IconTo Next Page
To Next Page IconTo Next Page
To Previous Page IconTo Previous Page
To Previous Page IconTo Previous Page
Loading...
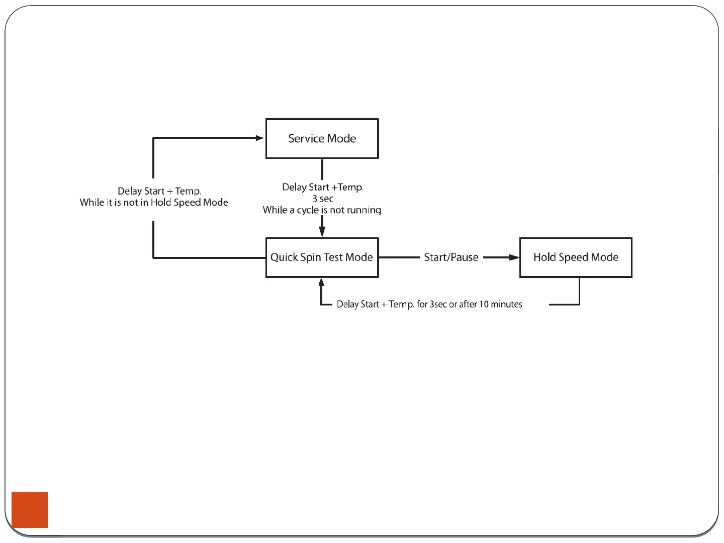
4. Test Mode & Error Check
Quick Spin Test Mode:
As it enters into the Quick Spin Test Mode, it starts spinning and reaches to its maximum RPM.
Once the Spin speed reaches the maximum RPM, the speed drops immediately.
To hold Quick Spin Test Mode (entering Hold Speed Mode), press the Start/Pause button. If the Start/Pause
button is pressed during Quick Spin Test Mode, it will stop accelerating and hold its spinning speed for 10
minutes before going back to Quick Spin Test Mode.
Also, to cancel the hold and allow Quick Spin Test Mode to continue, press the Delay Start and Temp Keys
together for 3 seconds.
If you hold down the Delay Start and Temp. keys for three (3) seconds when the washing machine is not in Hold
Speed Mode, Quick Spin Mode is exited and Service Mode is restored.
4-1-5. Quick Spin Test Mode
31

Related product manuals