EasyManua.ls Logo

Samsung WT15J7 - Washing Procedure; Washing; Spinning Dry

Samsung WT15J7
12 pages
Print Icon
To Next Page IconTo Next Page
To Next Page IconTo Next Page
To Previous Page IconTo Previous Page
To Previous Page IconTo Previous Page
Loading...
washing procedure _7
washing procedure
Washing
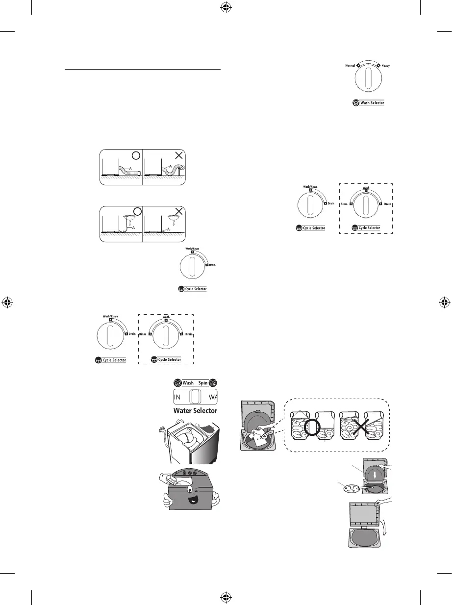
1. Before starting washing, check the following;
- Connect the water supply hose and open the
water tap.
- Connect the power cord to the power supply
outlet.
- Lay the drain hose(A) down toward a sinkhole.
(Without pump)
- Place the drain hose(A) in sink or bath about
70~80cm above the ground. (With pump)
70~80cm
2. Set the WASH SELECTOR
KNOB to the desired mode.
Don’t select the middle.
3. Set the CYCLE SELECTOR KNOB to ‘WASH.
RINSE’.
Without pump With pump
4. Set the WATER SELECTOR
KNOB to WASH.
5. Load laundry in the wash
tub.
6. Fill water in the wash tub
and add the detergent.
7. Set the WASH TIME 1-15 minutes.
SOAK
Set the WASH TIMER to the
point more than “15” for SOAK
function.
If the WASH TIMER is set
to the point less than “15”,
it leads to WASH only. (No
SOAK)
If Although the machine may stay
still maximum 5 minutes, if the
WASH TIMER is indicated over
15 minutes position, it is just in
the process of soaking and not a
breakdown.
8. After
washing,set
the CYCLE
SELECTOR
KNOB to
‘DRAIN’ for
drain.
Without pump With pump
9. Soak-Washing.
1) Place clothes into the WASH TUB.
2) Turn on tap or use bucket to fill the WASH
TUB with desired amount of water.
3) Put detergent depending on the water
volume and detergent package indications.
4) Set WASH TIMER to point between “15” to
“35” in the timer.
Soak-Washing automatically starts the
wash (15 min.) after the 4. Set the WATER
SELECTOR soak (2 to 20 min.) is completed.
The SOAK function (20 min.) repeats the
cycle that is 1.5 ~ 2.0 min. turning and the
next 5 min. resting 3 times.
Spinning dry
1. Transfer the clothes into the spin basket and
arrange the clothes evenly.
Bottom of balancer
safety cover
2. Be sure to attach the
safety cover and close the
inner lid.
Inner lid
Safety cover
3. Close the spin dryer lid.
WT16J8PEC_DC68-03040B-07_EN.indd 7 3/26/2020 8:02:58 PM