EasyManua.ls Logo

Sanyo C3082 - Page 84

Sanyo C3082
104 pages
Print Icon
To Next Page IconTo Next Page
To Next Page IconTo Next Page
To Previous Page IconTo Previous Page
To Previous Page IconTo Previous Page
Loading...
11
Min. 39-3/8"
or more
Min. 11-13/16
"
or more
Min. 11-13/16
"
or more
Min. 19-11/16
"
or more
Min. 59-1/16
"
or more
Min. 78-3/4
"
or more
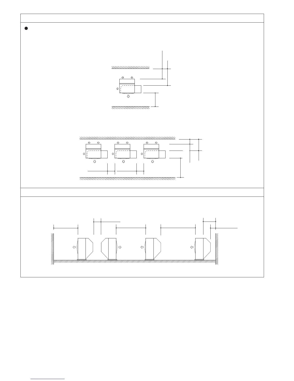
(1) Single-unit installation
(2) Ob
Installation is possible with the maximum 3 outdoor units.
stacles on both sides
[Installation in front-rear rows]
[Obstacles to the front and rear of unit]
The top and both sides must remain open. Either the obstacle to the front or the obstacle
to the rear must be no taller than the height of the outdoor unit.
The top and both sides must remain open. Either the obstacle to the front or
the obstacle to the rear must be no taller than the height of the outdoor unit.
Unit: inch
. 39-3/8"niM
erom ro
"6
1
/11-
91
.niM
ero
m
r
o
. 8"niM
ero
m
r
o
Min.11-13/16"
or more
Min.11-13/16"
or more
"8/3-
9
3.niM
e
rom ro
"61/31
-11.ni
M
e
r
o
m
ro
"61/11-91.niM
er
o
m ro
10-018 C3082-3682 2/15/10 11:50 AM Page 11

Table of Contents

Related product manuals