EasyManua.ls Logo

Sanyo DC-DA3300M - IC Block Diagram & Description (IC601)

Sanyo DC-DA3300M
26 pages
Print Icon
To Next Page IconTo Next Page
To Next Page IconTo Next Page
To Previous Page IconTo Previous Page
To Previous Page IconTo Previous Page
Loading...
- 15 -
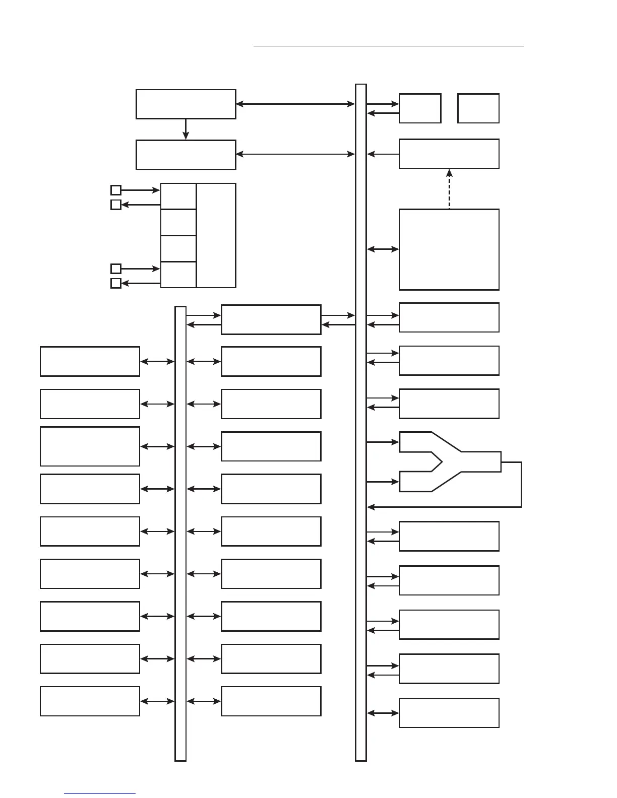
IC BLOCK DIAGRAM & DESCRIPTION
CF
RC
X'tal
MRC
SIO0
SIO1
IR PLA
ROM
PC
ACC
ALU
PSW
RAR
RAM
ADC
Port 0
Port 1
Port 3
Port 7
Timer 6
Timer 7
Port 8
Timer 1
Timer 0
(High Speed
Clock Counter)
Bass Timer
LCD Display
Controller
INT0~5
Denoising Filter
Timer 4
Timer 5
Small Signal
Detection
B Resistor
C Resistor
Bass Interface
Stack Pointer
Watch Dog Timer
Clock Generator
Interrupt Control
Standby Control
IC601 LC877464C-54J1-E (Single Chip Micro Computer)

Related product manuals