EasyManua.ls Logo

Sanyo LCD-32XA2 - Chassis Block Diagrams (Video Signal Lines)

Sanyo LCD-32XA2
40 pages
Print Icon
To Next Page IconTo Next Page
To Next Page IconTo Next Page
To Previous Page IconTo Previous Page
To Previous Page IconTo Previous Page
Loading...
-4-
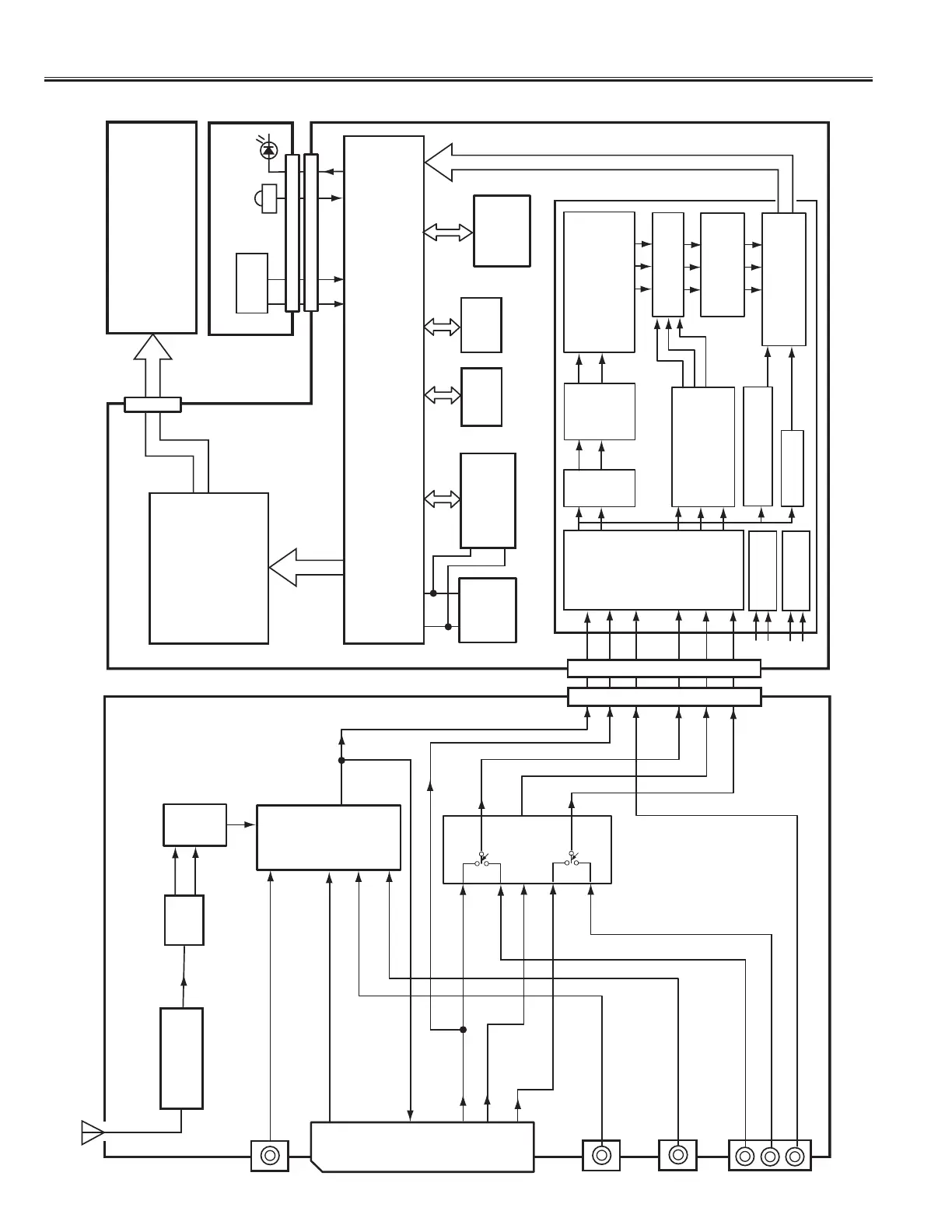
Chassis Block Diagrams
(Video Signal Lines)
IF
A101
TUNER
SAW
FILTER
X121
LCD PANEL
(WXGA)
KLP1 (27")
KLP2 (32")
15
AV2 SCART (K1002)
R/S-VIDEO C IN
G IN
B IN
11
7
COMPISITE VIDEO/Y IN
20
19
VIDEO MONITOR OUT
S-VIDEO-C IN
19
D3901
LED
A3901
RC RECEIVER
RC-IN
ASSY,PWB, CONTROL
ASSY, PWB, SIGNAL
IC101
(TDA9886)
IF-PLL
DEMODULATOR
1
2
VIF1
VIF2
17
TV
IC805
FLASH
MEMORY
IC802
MEMORY
6
5
SCL
4
SDA
COMPISITE VIDEO IN
COMPONENT CR IN
COMPONENT C
B IN
COMPONENT Y IN
AV1 TERMINAL (K1001)
AV5 TERMINAL (K1006)
CB IN (AV5)
COMPISITE VIDEO IN
AV3 TERMINAL (K1003)
COMPISITE VIDEO IN
AV4 TERMINAL (K1004)
16
12
AV1 VIDEO IN
7
IC1224
VIDEO SW
AV2 VIDEO IN
SELECTED
VIDEO OUT
1
KD
15
IC1251
RGB SW
14
9
G/Y IN (AV2)
5
AV3 VIDEO IN
AV4 VIDEO IN
3
R IN (AV2)
12
C
R IN (AV5)
8
18
G IN
B IN (AV2)
5
6
B/CB
16
1
3
R/C
R
17
K8D
27
ASSY, PWB, SCAL
IC2001
(STV2310)
26
29
3
63
51
52
CVBS IN
C IN
G IN
B/C
B IN
R/CR IN
53
22
23
24
14
2
Y IN
Analog
Input Stage
RGB Insertion
Input
SRC
Luma
Chroma
Separator
Standard Identifier
& Chroma Demodulator
PA L/NTSC/SECAM
Soft Mixer
Format Converter
& Output Scaler
Video Corection
Output FIFO
Line-locked Output Pixel Clock
Synchronization
& Monitoring Unit
VBI Slicer
I
2
C Interface
System Clock
generation
DIGITAL
Y, CB, CR
OUTPUT
Pin-19~28
IC801
(STV3600)
MAIN CPU/TELETEXT DECODER
117~124
IC803
SDRAM
IC804
SDRAM
IC1801
SUB CPU
3
20
1
IC4001
(ADE3800)
ANALOG LCD
DISPLAY ENGINE
(SCALER/LVDS)
POWER
KEY IN
KEY IN
SW3951~
SW3955
K19J
K8J
145
132
146
153/154/155
ANALOG P
B/B, PR/R, Y/G
OUTPUT
DIGITAL VIDEO DECODER
33/34/38/39/43/44
27":90~99
32":77~86