EasyManua.ls Logo

Schaudt CSV 409 - Page 16

Schaudt CSV 409
16 pages
Print Icon
To Previous Page IconTo Previous Page
To Previous Page IconTo Previous Page
Loading...
CSV 409 A caravan charging system instruction manual
16
Issued: 20.02.2020 8050101 BA / EN
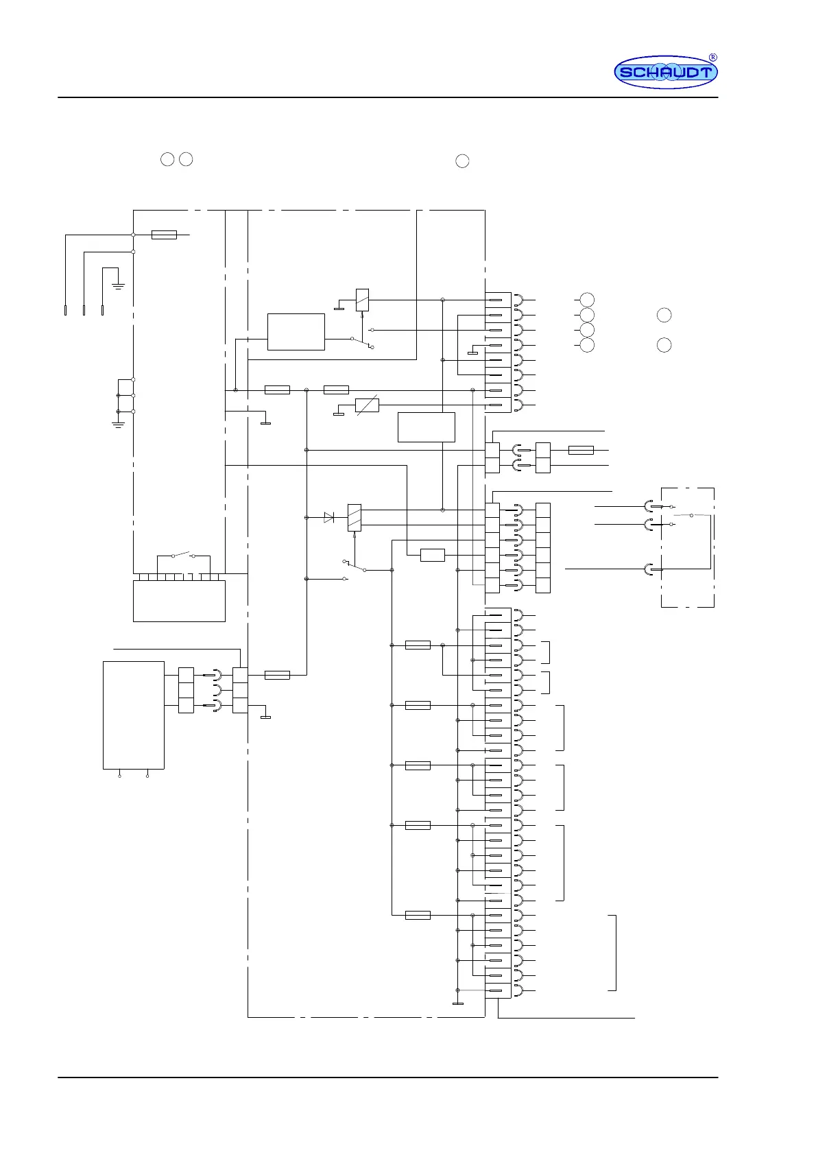
E Block circuit d iagram/Connection diagram
* Connections 9 and 10 must be
fused externally in the vehicle
up to a maximum of 15 A.
...
910
* T railer hitch towing vehicle/
caravan connecting plug
assignment as per EN
1648-1
--
+
Pump
230V~50Hz
TV
+
--
--
+
Awning light
+
--
--
+
--
+
+
--
+
--
Fr cartridge; fuse fitted in vehicle
-- T H
+TH
TH +12V perm. plus *9
13 negative to 9
11
10
-- T H
+TH
--
+
--
+
+
--
Fr controller, 2A
Switch Mode
S 1218
--
+
CSV 409
14.3V/28A
A12
A11
A3
A1
A2
Plug connector LF--P A 401
6.3 x 0.8 (32 way)
+
--
Plug cable
L = 1.2m
3G1.5
+
--
12V
1
2
3
4
5
66
5
4
3
2
1
12V off
12V on
12V check
Mains indicator
MSFQ/0 6F pin strip
Circuit 5
Circuit 3
Circuit 2
Circuit 1
6.3 x 0.8
lead-acid
lead-gel/
Selector switch
negative to
TH +12V switched *
10
+Ua booster
14.25V
Caravan battery
+
2
1
3
2
1
3
Negative
+
3F MNL socket
Solar module
charger
Solar
LRS 1214
Booster
Molex minifit SR--2F BL2
11
--22
max. 40A
Pump switch 1
Pump switch 2
--
+
Spare
Disconn.
automatic
7.5A
15A
15A
15A
5A
15A
2A30A
brown
white
green
ST 05 **
** optionally, in place of L T ...

Related product manuals