EasyManua.ls Logo

Scotsman CU1526 - Wiring Diagram CU1526;CU2026 60 Hz (Up to S;N 12021320013437)

Scotsman CU1526
62 pages
Print Icon
To Next Page IconTo Next Page
To Next Page IconTo Next Page
To Previous Page IconTo Previous Page
To Previous Page IconTo Previous Page
Loading...
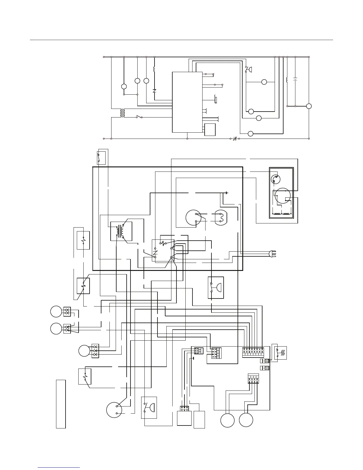
Wiring Diagram, CU1526 and CU2026 60 Hz up to Serial Number 12021320013437
CU1526, CU2026, CU3030
Service Manual
February 2012
Page 45
W
BK
*
*
GN
W
BN/W
W
Y
W
(A/C ONLY)
SWITCH
PRESSURE
FAN CYCLING
SOLENOID 1
HARVEST ASSIST
PROBE
THICKNESS
ICE
(2 PLATE UNITS ONLY)
SWITCH 2
CURTAIN
SWITCH 1
CURTAIN
CURTAIN SWITCH
J6
1234
PTCR IS NOT ALLOWED TO COOL
COMPRESSOR MAY NOT START IF
CAUTION: PTCR WILL BE HOT.
FAN
MOT
FAN IS PRESENT)
(WHEN 2ND
W/Y
(AC ONLY)
(AIR COOLED ONLY)
MOTOR
FAN
Y
SEE NOTE 4
CONTROL
PRESSURE
HIGH
L1 T1
L2
T2
CONTACTOR
LINE
LOAD
TRANSFORMER
PUMP
MOT
SOLENOID
SOLENOID
HOT GAS
WATER
USE COPPER CONDUCTORS ONLY
BE GROUNDED.
THIS UNIT MUST
CAUTION:
REQUIRED TO DISCONNECT ALL POWER TO THIS UNIT.
MORE THAN ONE DISCONNECT MEANS MAY BE
17-3195-01
CAP
RUN
PTCR
POWER SUPPLY
AND MAXIMUM FUSE SIZE
PROPER VOLTAGE REQUIREMENTS
SEE NAMEPLATE FOR
L1
L2 (230/60/1 UNITS)
N (115/60/1 UNITS)
LINE
12V
TRANSFORMER
HOT GAS VALVE
WATER VALVE
COIL
CONTACTOR
COMPRESSOR
CAP
RUN
PUMP
WATER
PTCR
CONTACTOR T1
SENSOR
LEVEL
WATER
TEMP
SUMP
TEMP
DISCHARGE
ELECTRONIC CONTROL
BN
W
BU
W
BK
W
O
R/W
V
BN/W
CONTROL
ELECTRONIC
BK
R
W/R
W/R
W
VALVE
DUMP
BK
VALVE
DUMP
CONTROL
HIGH PRESSURE
FAN
MOT
W
BN
MOTOR
FAN
(AC ONLY)
(WHEN APPLICABLE)
4321
J1
3
2
1
J9
7654321
J2
2
1
J8
2
1
J7
R
8
CONTROL SWITCH
FAN CYCLING PRESSURE
(AIR COOLED ONLY)
BN
SENSOR
TEMP.
DISCHARGE
SENSOR
SUMP TEMP.
SENSOR
LEVEL
WATER
W
BK
R
EARTH GROUND
J10
HARV ASSIST
SOLENOID
PROBE
THICKNESS
ICE
BK
W
GN/Y
GN/Y
SEE NOTE 4
Y
C
S
R
START WINDING
RUN WINDING
BK
W
R
BK
PROTECTOR
EXTERNAL
COMPRESSOR
SWITCH
ON/OFF
O
SWITCH
ON/OFF

Table of Contents

Other manuals for Scotsman CU1526

Related product manuals