EasyManua.ls Logo

Scotsman CU1526 - Wiring Diagram CU3030 50 Hz (After S;N TBD)

Scotsman CU1526
62 pages
Print Icon
To Next Page IconTo Next Page
To Next Page IconTo Next Page
To Previous Page IconTo Previous Page
To Previous Page IconTo Previous Page
Loading...
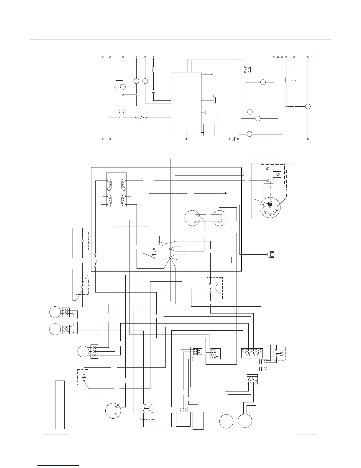
CU1526, CU2026, CU3030
Service Manual
Wiring Diagram, CU3030 50 Hz after Serial Number tbd
February 2012
Page 52
O
.33
uF
FUSE
(3A)
GN/Y
GN/Y
W
BK
ICE
THICKNESS
PROBE
SOLENOID
HARV ASSIST
J10
EARTH GROUND
R
BK
W
WATER
LEVEL
SENSOR
SUMP TEMP.
SENSOR
DISCHARGE
TEMP.
SENSOR
BN
(AIR COOLED ONLY)
FAN CYCLING PRESSURE
CONTROL SWITCH
8
R
J7
1
2
J8
1
2
J2
1234567
J9
1
2
3
J1
1234
(WHEN APPLICABLE)
(AC ONLY)
FAN
MOTOR
BN
W
MOT
FAN
HIGH PRESSURE
CONTROL
DUMP
VALVE
BK
DUMP
VALVE
W
W/R
W/R
R
Y
BK
ELECTRONIC
CONTROL
W
BK
BN/W
V
R/W
W
BK
W
BU
W
BN
ELECTRONIC CONTROL
DISCHARGE
TEMP
SUMP
TEMP
WATER
LEVEL
SENSOR
CONTACTOR T1
PTCR
WATER
PUMP
RUN
CAP
COMPRESSOR
CONTACTOR
COIL
WATER VALVE
HOT GAS VALVE
TRANSFORMER
12V
LINE
L2
L1
SEE NAMEPLATE FOR
PROPER VOLTAGE REQUIREMENTS
AND MAXIMUM FUSE SIZE
POWER SUPPLY
PTCR
RUN
CAP
17-3376-01
MORE THAN ONE DISCONNECT MEANS MAY BE
REQUIRED TO DISCONNECT ALL POWER TO THIS UNIT.
CAUTION:
THIS UNIT MUST
BE GROUNDED.
USE COPPER CONDUCTORS ONLY
PROTECTOR
INTERNAL
R
BK
W
COMPRESSOR
R3
S2
C1
TERMINAL BOX
WATER
HOT GAS
SOLENOID
SOLENOID
MOT
PUMP
CONTACTOR
T2
L2
T1
L1
HIGH
PRESSURE
CONTROL
(WC ONLY)
Y
FAN
MOTOR
(AIR COOLED ONLY)
(WATER COOLED ONLY)
(AC ONLY)
W/Y
(WHEN 2ND
FAN IS PRESENT)
MOT
FAN
CAUTION: PTCR WILL BE HOT.
COMPRESSOR MAY NOT START IF
PTCR IS NOT ALLOWED TO COOL
4321
J6
CURTAIN SWITCH
CURTAIN
SWITCH 1
ICE
THICKNESS
PROBE
HARVEST ASSIST
SOLENOID 1
FAN CYCLING
PRESSURE
SWITCH
(A/C ONLY)
W
Y
W
BN/W
W
BK
BK
230V
12V
LOAD
LINE
10
6
7
9
1
2
4
5
TRANSFORMER
FUSE (3A)
*
*
GN

Table of Contents

Other manuals for Scotsman CU1526

Related product manuals