EasyManua.ls Logo

Sharp AR-200M - Page 144

Sharp AR-200M
151 pages
Print Icon
To Next Page IconTo Next Page
To Next Page IconTo Next Page
To Previous Page IconTo Previous Page
To Previous Page IconTo Previous Page
Loading...
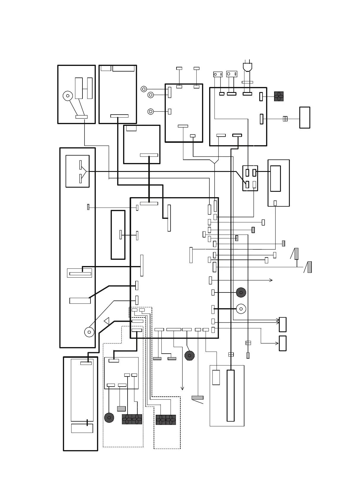
AR-M205 ELECTRICAL SECTION 13-5
3.Actual wiring diagram
ACTUAL WIRING DIAGRAM 1/7
B03P-VL
(WHITE)
B4B-PH-K-BL
(BLACK)
SPF GROUND WIRE
ORIGINAL TRAY HARNESS
SENSOR HARNESS
04FE-BT-VK-N
(WHITE)
B3B-PH-K-R
(RED)
Mirror HP
SENSOR
OPTICAL BASE PLATE
CCD PWB
Mirror MOTOR
COPY LAMP
THERMISTER
Side Cover SW
MAIN
MOTOR
TONER
MOTOR
DEV UN
POWER PWB
MCU-PWB
DEHUMIDIFIER
HEATER PWB
HAND PAPER PICK
UP SOLENOID
HAND PAPER EMPTY
SENSOR
TC
CASETTE EMPTY
SENSOR
PS SOL
GP1S58(C)
GP1S58(O)
2nd CASETTE
(O) Normal Open :Low
(C) Normal Close :High
CASSETTE
DEHUMIDIFIER
HEDATER
MIRROR
DEHUMIDIFIER
HEATER
Option
GRIDMC
MCFB
BC
Option
HVU
Bias
SPF UN
USB1.1
IEEE1284
Option
PAPER IN
SENSOR
PICK UP SOL
FUSER
AC Cord
AC SW
DEHUMIDIFIER
HEATER SW
HEATER LAMP
REACTOL
230V ONLY
POLYGON
MOTOR
LSU
APC-PWB
BD-PWB
COOLING FUN
I/F
FFC
FFC
FFC
FFC
FFC
FFC
Front Cover SW
SRU
DUP MOTOR
CASETTE SWITCH
SENSOR
E-SORT
FFC
B3B-PH-K-S
(WHITE)
B3B-PH-K-R
(RED)
SUB-D 25
FE4-32-S1505
(BLACK)
B4B-PH-K-S
(WHITE)
08FE-BT-VK-N
(WHITE)
B2P-VH
(WHITE)
B13B-PH-K-S
(WHITE)
B3P-VH
(WHITE)
B3B-PH-K-S
(WHITE)
B20B-PHDSS-B
(WHITE)
B3B-PH-K-BK
(BLACK)
B4B-PH-K-S
(WHITE)
B2B-XH-A-S
(WHITE)
B2B-XH-A-BK
(BLACK)
B2B-XH-A-R
(RED)
B4B-PH-K-R
(RED)
B12B-PHDSS-B
(WHITE)
B26B-PHDSS-B
(WHITE)
35FE-BT-VK-N
(WHITE)
22FE-BT-VK-N
x2
(WHITE)
22FE-BT-VK-N
X2
(WHITE)
13FE-BT-VK-N
(WHITE)
B7B-PH-K-S
(RED)
B18B-PHDSS-B
(WHITE)
B4B-PH-K-S
(WHITE)
3P TERMINAL
230V ONLY
B4B-PH-K-S
(WHITE)
B3B-PH-K-R
(RED)
B2B-PH-K
(WHITE)
B02-XL-HDB
(WHITE)
35FE-BT-VK-N
(WHITE)
DRUM INISAL SW
B3B-PH-K-BK
(BLACK)
B5B-PH-K-S
(WHITE)
USB2.0
B3B-PH-K-S
(WHITE)
SHIFTER
MOTOR
GP1A71A1(O)
SHIFTER HP
SENSOR
COOLING
FUN
COOLING
FUN
13FE-BT-VK-N
(WHITE)
MODEL W/O SHIFTER
MODEL WITH SHIFTER
B3B-PH-K-SX
2
(WHITE)
COOLING
FUN
COOLING
FUN
COPY OP PWB
OPERETION PANEL
IMSA-9610S-
24C
(BLACK)
AUDITOR
COIN VENDER
Option
Option
1-171825-2
B6B-PH-K-S
(WHITE)
PAPER OUT
SENSOR
DUP
SENSOR
Option
24FMN-BTRK-A
(BLACK)
3
*

Related product manuals