EasyManua.ls Logo

Sharp AR-M205 - Page 145

Sharp AR-M205
151 pages
Print Icon
To Next Page IconTo Next Page
To Next Page IconTo Next Page
To Previous Page IconTo Previous Page
To Previous Page IconTo Previous Page
Loading...
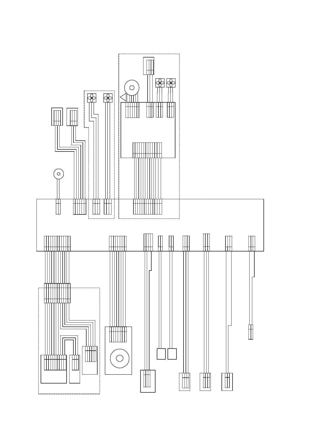
AR-M205 ELECTRICAL SECTION 13-6
ACTUAL WIRING DIAGRAM 2/7
MCU PWB
MAIN MOTOR PWB
LSU UNIT
CN2(B12B-PHDSS-S)
1
2
6
3
4
5
7
8
9
10
11
12
/PMCLK_A
GND
GND
APCSTT
SHOLD
/VIDEO
/SYNC
SW5V
24V
P-GND
/PMD
/PMRDY
BU12P-TR-P-H
PM PWB
PL
PK
BR
GY
RD
1
2
3
4
/PMCLK
P-GND
/PMD
/PMRDY
524V
177622-5
APC
4
5
9
6
/SYNC
/VIDEO
GND
+5V
7/SAMP
8
10
3
2
SELECT
/SYNC
+5V
APCSTT
1GND
OR
LB
GY
OR
LB
PL
BR
PK
GY
LB
B10B-PH-K-S
3
2
1
GND
+5V
/SYNC
OR
LB
GY
BPC
B3B-PH-K-S
OR
LB
PL
BR
PK
GY
LB
PL
PK
BR
GY
RD
OR
LB
PL
BR
PK
GY
LB
PL
PK
BR
GY
RD
OR
LB
PL
BR
PK
GY
LB
PL
PK
BR
GY
RD
12
11
10
9
8
7
6
5
4
3
2
1
<LSU HARNESS>
(FFC)
08FE-BT-VK-N
CN24(08FE-BT-VK-N)
<MAIN MOTOR HARNESS>
1
2
TMA_O
TMB_O
CN30(B2P-VH)
TONER MOTOR
1
2
3
4
5
6
7
8
9
10
11
12
/PMCLK_A
GND
GND
APCSTT
SHOLD
/VIDEO
/SYNC
INT5V
24V
P-GND
/PMD
/PMRDY
PS SOL
PICK UP SOL
RD
B3B-PH-K-S
PL
OR
HAND PAPER EMPTY SENSOR PWB
<HAND ENPTY SENSOR HARNESS>
CN17(B4B-PH-K-S)
1
2
3
P-GND
/MMRDY
/MMD
4
5
6
P-GND
P-GND
7
8 SW24V
GND
SW24V
8
7
6
P-GND
/MMRDY
/MMD
5
4
3
P-GND
P-GND
2
1
SW24V
N.C
SW24V
2
3
HPEMPTY
1
LEDHPEMPTY
2
3
HPEMPTY
1
LEDHPEMPTY
2 /PSRSOL
1 24V
CN23(B2B-XH-RD)
2
/CPSOL
1 24V
BL
BL
2
3
GND
PIN
1 LEDPIN
CN22(B2B-XH-S)
PAPER IN SENSOR
PWB
175767-3
GY
PL
GY
<PEPAR IN SENSOR HANESS>
GY
PL
OR
1
2
GND
PIN
3LEDPIN
2
3
GND
CPEMPTY
1
LEDCPEMPTY
GY
PL
OR
<CASETTE EMPTY SENSOR HANESS>
GY
PL
OR
CASETTE EMPTY SENSOR
PWB
2
3
GND
N.C.
1
CASETTE
15778-2
PL
OR
<CASETTE SWITCH HANESS>
GY
OR
2
GND
1GASETTE
CASETTE SWITCH
PWB
CN20(B3B-PH-K- RD)
CN18(B3B-PH-K-K)
CN14(B3B-PH-K-S)
CN19 (B6B-PH-K-S)
PAPER OUT SENSOR
PWB
OR
GY
PL
PL
GY
OR
<DUPLEX/P-OUT SENSOR/COOLING FUN
HARNESS >
1
2
3
5V
GND
PDPX
6GND
4
5
5V
POUT
1
2
3
5V
GND
PDPX
OR
GY
PL
PL
GY
OR
B3B-PH-K-*
3
GND
1
2
5V
POUT
B3B-PH-K-*
DUP SENSOR
PWB
1
2
3
VFMOUT
P-GND
/VFMCNT
1
2
3
4
5
6
7
8
9
10
SFTDA
SFTDB
/SFTDB
24V
P-GND
/VFMCNT
VFNOUT
P-GND
/SFTDA
SFTHP
CN26(13FE-BT-VK-N)
13
12
11
10
9
8
7
6
5
4
CN1(13FE-BT-VK-N)
SHIFTER MOTOR
GY
OR
B3B-PH-K-*
2
3 GND
SFTHP
1 5V
GY
SHIFTER HP SENSOR
PWB
SFTHP
LEDVCC
GND
1
2
3
1
2
3
4
5/SFTMA
SFTMB
SFTMA
24V
24V
CN3(B6B-PH-K-R)
GY
OR
GY
<SHIFTER HP
SENSOR HANESS>
PAPER EXIT INTERFACE
PWB
CN2(B3B-PH-K-K)
<TRAY UNIT HARNESS>
<BD HARNESS>
(FFC)
GND
GY
N.C
RD
BK
BK
GY
PL
OR
<COOLING FUN HARNESS>
2
N.C.
1
5V
CN31(B3B-PH-K-K)
2
DRUM
15V
<DRAM INISAL SWITCH HANESS>
(CRU ONLY)
15778-2
2
DRUM
SFTDA
SFTDB
/SFTDB
24V
P-GND
/VFNCNT
VFMOUT
P-GND
/SFTDA
SFTHP
3
2
1
115V
12D-GND
13P-GND
INTERNAL COOLING FAN
INTERNAL COOLING FAN
INTERNAL
COOLING FAN
INTERNAL
COOLING FAN
5V
P-GND
D-GND
/VFMCNT
VFMOUT
P-GND
1
2
3
/VFMCNT
VFMOUT
P-GND
1
2
3
CN4(B3B-PH-K- *)
CN5(B3B-PH-K- *)
1
2
3
VFMOUT
/VFMCNT
P-GND
CN15 (B3B-PH-K-S)
CN16 (B3B-PH-K-S)
MODEL W/O SHIFTER
MODEL WITH SHIFTER
4 GND
6/SFTMB
1
2
GND
PIN
3LEDPIN
175767-3
1
INTERFACE

Other manuals for Sharp AR-M205

Related product manuals