EasyManua.ls Logo

Sharp AR-M205 - Page 15

Sharp AR-M205
151 pages
Print Icon
To Next Page IconTo Next Page
To Next Page IconTo Next Page
To Previous Page IconTo Previous Page
To Previous Page IconTo Previous Page
Loading...
AR-M205/M160/l5220
– 14 –
䂦䋶
ONL
SCAN5
PSL
5VEN
BZR
SCAN2
SCAN3
SCAN4
OP-CLK
OP-/STB
OP-DATA
OP-/LATCH
SCAN1
5V
5V
D-GND
D-GND
D-GND
SCAN6
PSW
SELIN3
SELIN2
SELIN1
KEYIN
PSL
ONL
LED_V2
DATA1
LED_V3
DATA2
DATA3
DATA4
ONL
OP-/STB
OP-CLK
OP-DATA
OP-LATCH
LED_V1
DATA5
+5V
+5V
+5VEN
+5V
+5VEN
+5V
KEY29
(NM0K)
C25
N.M.
KEY27
(NM5K)
R63 100J
R41
10kJ
R60 100J
C2
47uF/16V
KEY42
(AUDK)
R5
150J
R42 1kJ
C19
N.M.
R59 1KJ
R64
2KJ
KEY19
(PSW)
KEY43
(EXMODK)
R49
2KJ
KEY16
(INTK)
KEY39
(PSEK)
R1
150J
R62 100J
KEY20
(ZUPK)
KEY28
NM8K
R51
2KJ
C23
N.M
C9
0.1uF
KEY33
(NM7K)
D3
1SS133
C17
N.M.
KEY34
(ASTK)
KEY44
(EXDWK)
D4
1SS133
R40
240kJ
R43 N.M
R55 100J
C10
1500pF
KEY17
(CLK)
R2
150J
C21
N.M.
D5
1SS133
R58 1KJ
C16
N.M.
KEY31
(NM1K)
C12
1500pF
CN2
1
2
3
4
5
6
7
8
9
10
11
12
13
14
15
16
17
18
C15
N.M.
CN1
24pin SMT 1mm pitch
1
2
3
4
5
6
7
8
9
10
11
12
13
14
15
17
18
19
20
22
23
21
16
24
KEY38
(TSK)
KEY25
(ZDWK)
C22
0.1uF
C24
N.M.
R54 100J
D6
1SS133
C20
0.1uF
R65
2KJ
KEY22
(NM6K)
R57 1KJ
C11
0.1uF
R52 100J
KEY37
(AIK)
R3
150JKEY35
(PRUPK)
R4
470J
C18
N.M.
R46
N.M
IC3
NE555
3
4
8
1
5
2
6
7
OUT
RST
VCC
GND
CV
TRG
THR
DSCHG
KEY26
(NM2K)
R53 100J
KEY18
(CAK)
C1
47uF/16V
R45
1kJ
C26
N.M.
KEY40
(OSEK)
KEY30
(MAGK)
KEY32
(NM4K)
R66
2KJ
R61 100J
KEY24
(SHPK)
R44
0J or Jamper
D1
1SS133
R6
150J
IC1
74HC151
4
3
2
1
15
14
13
12
11
10
9
7
6
5
16
8
D0
D1
D2
D3
D4
D5
D6
D7
A
B
C
G
W
Y
VCC
GND
C3
0.1uF
KEY21
(NM3K)
BZ1
PS1720P02
C27 N.M.
C14
N.M.
R50
2KJ
KEY36
(PRDWK)
KEY23
(NM9K)
C13
N.M.
R56 510J
R48
2KJ
D2
1SS133
R67
2kJ
Q5
DTC143ZKA
1
2
3
KEY41
(EXUPK)
A
B
C
D
87654
3
21
12345678
D
C
B
A A
B
C
D
87654
3
21
12345678
D
C
B
A A
B
C
D
87654
3
21
12345678
D
C
B
A A
B
C
D
87654
3
21
12345678
D
C
B
A
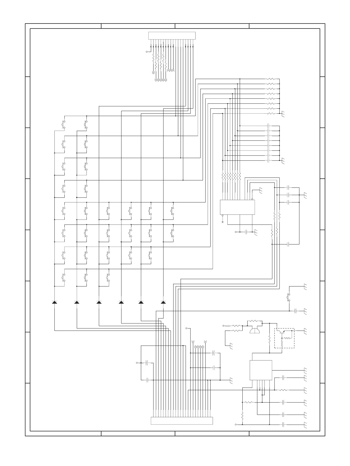
1/24. COPY OPE PWB

Other manuals for Sharp AR-M205

Related product manuals