EasyManua.ls Logo

Sharp CD-C421H - Block Diagram

Sharp CD-C421H
51 pages
Print Icon
To Next Page IconTo Next Page
To Next Page IconTo Next Page
To Previous Page IconTo Previous Page
To Previous Page IconTo Previous Page
Loading...
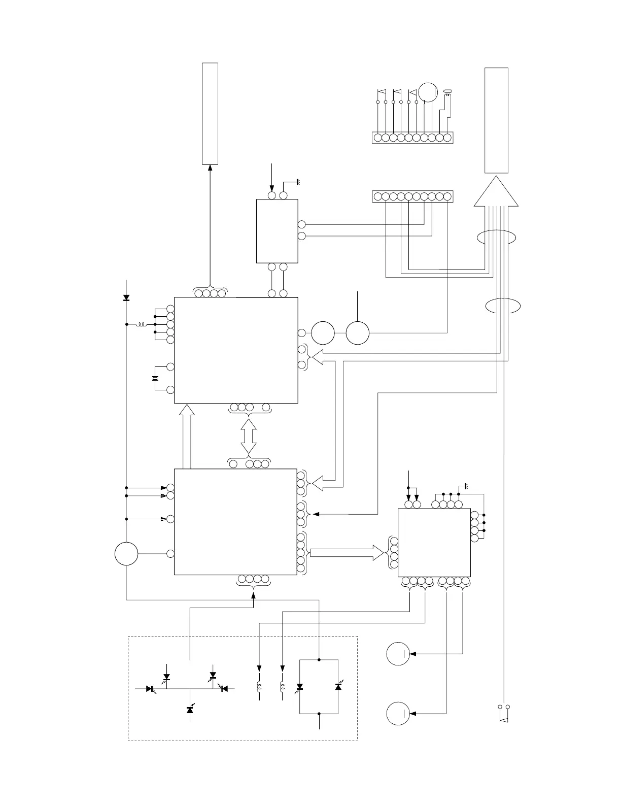
– 17 –
CD-C421H / C411H
Figure 17 BLOCK DIAGRAM (1/3)
1
2
3
4
14
5
98
6
7
17
20
12
13
24
25
30
31
3222
10 11
27
26
28
29
PU-IN SW
XL1
XIN
LDO
FIN2
JP–
CV+
SLC
SLI
FIN1
E
F
TO
FD
SPO
SP
SLD
SL–
SL+
DRF
CL
DAT
CE
VCC1
6
PICKUP IN
SW4
FOCUS COIL
TRACKING COIL
M1
DISC
MOTOR
M
M
M2
SLED
MOTOR
PICKUP UNIT
9
IC2
LC78622K
SERVO/SIGNAL
CONTROL
+B1
IC5
M56748FP
DRIVER
IC1
LA9241M
SERVO AMP.
6
1
9
5
+B1
+B1
+12V
+5V
( TO IC401 )
RES. CQCK. COIN
SQOUT. RWC. WRQ
~
~
~
CL, DAT, SELIAL CONTROL/CE
Q93
Q91
SL+. SL–. DRF
7
3
9
8
7
6
5
4
3
2
1
GND (D)
MECHA UP
GND (D)
DISK NO.
OPEN/CLOSE
GND (D)
M–
M+
GND (M)
SOL
9
8
7
6
5
4
3
2
1
CNP10
M
62
64 56 55 45 3623 43
37
38
39
40
24
25
10 10
265853
10
12
20
32
40
43
44
5352515431302923271615
4144
Q1
TO MAIN SECTION
IC91
TA7291
LODING MOTOR
DRIVER
XOUT
EFMO
EFMIN
CLV+
JP–
CONT2
CONT1
RCHO
RVSS
LVSS
LCHO
VVDD
VDD
LVDD
RVDD
XVDD
SW1
OPEN/CLOSE
SW2
MECHA UP
SW3
DISC No.
M3
LOADING
SOLM2
SOLENOID
TO MAIN(IC601) & 
DISPLAY SECTION
CNS10
+B5

Related product manuals