EasyManua.ls Logo

Sharp CD-C421H - Page 31

Sharp CD-C421H
51 pages
Print Icon
To Next Page IconTo Next Page
To Next Page IconTo Next Page
To Previous Page IconTo Previous Page
To Previous Page IconTo Previous Page
Loading...
– 31 –
CD-C421H / C411H
7
8 9 10 11 12
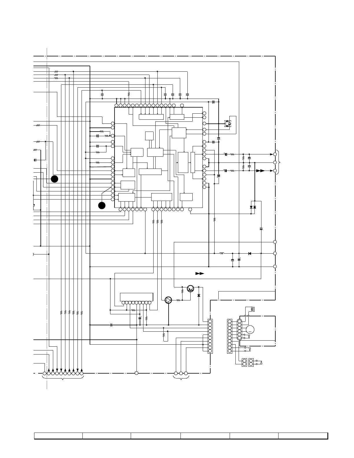
Figure 31 SCHEMATIC DIAGRAM (5/11)
C69
220P
C70
220P
R75
270
R76
270
R73
2.7K
R74
2.7K
D81
1SS133
IC91
TA7291S
LOADING MOTOR DRIVER
R86 1K
Q93
KRC102 M
C22
0.01
D
2
SS133
R60
1K
R87 1K
R88 1K
IC2
LC78622K
SERVO/SIGNAL
CONTROL
R58
680
C41
0.047
C42
0.047
R57
27K
R56
1.2K
C43
100/10
C93
0.001
R45
1K
R46
1K
R47
1K
C57
100P
C55
100P
C54
100P
C56
100P
C67
10/16
C68
10/16
R18
3.3M
D91
1SS133
R96
10K
Q91
KTA1271 Y
R98
10K
R95
2.2K
R97
5.6K
C96
0.001
C91
47/16
C92
0.022
L1
27µH
R82
100
D7
1SS133
D6
1SS133
C52
47/16
R70 1K
R71 1K
R79 1K
R78 1K
R77 1K
R72 1K
R99
56
R34
1K
C
31
0
.0027
R37
47K
R38
33K
6
K
3
4
0
33
CNP10
21 22
23
20
24
25
26
27 28
29
32
1234
5
6
7
89
A
30
31
2
1
2
1
1
2
3
4
5
6
B
9
5
Y
Z
X
9
8
7
6
5
4
3
2
1
10 10
9
8
7
6
5
4
3
2
1
1
2
3
4
5
6
7
8
9
10
11
12
13
14
15
16
17 18 19 20 21 22 23 24 25 26 27 28 29 30 31 32
33
34
35
36
37
38
39
40
41
42
43
44
45
46
47
48
49505152535455565758596061626364
SW3
DISC NO.
SW2
MECHA UP
CNS5
SW1
OPEN/CLOSE
BIM5
CNS10
XL1
16.93MHz
C50
0.1
C59
0.022
C51
0.022
/CS
TEST5
X-TAL
GENERATOR
4M
16M
/RES
/CQCK
COIN
SQOUT
RWC
WRQ
FSX
PW
SFSY
SBCK
TEST11
U-COM
INTERFACE
SUB-CODE
EFLG
SBSY
XVSS
XIN
XOUT
XVDD
MUTER
RVDD
RCHO
RVSS
LVSS
LCHO
LVDD
MUTEL
TEST4
TEST1
4FS
DIGITAL
FILTER
DOUT
TEST3
DIGITAL
OUT
RAM
ERROR COERECT
FLAG CONTROL
VCO CLOCK
OSC CONTROL
SLICE LEVEL
CONTROL
SYNC-DETECT
EFM DEMODULATE
EXTERNAL
OUTPUT
CLV
DIGITAL SERVO
C2F
EMPH
CONT5
CONT4
CONT3
CONT2
CONT1
VDD
FSEQ
PCK
JP_
JP+
TGL
TOFF
DEF1
PDO
VVSS
ISET
VVDD
FR
VSS
EFMO
EFMIN
TEST2
CLV+
CLV–
V/P
HLF
TES
SERVO
COMMAND
1BIT
DAC
2KX8
TA1
PUIN
SL–
SL+
DRF
TO MAIN PWB(1/3)
MICON SECTION
P28 1-B
TO MAIN PWB(1/3)
MICON SECTION
P28 1-E
TO MAIN PWB(1/3)
TAPE SECTION
P28 1-E
CD_OPEN/CLOSE
MECHA_UP/DOWN
DISC_NO
32
1
SENSOR PWB-E
M3 T/T
UP/DOWN
LOADING
SOLM2
SOLENOID
LOCK
TO MAIN PWB(3/3)
POWER AMP.
SECTION
P32 2-F
TO MAIN PWB(3/3)
POWER AMP.
SECTION
P32 2-E
TO MAIN PWB(1/3)
MICON SECTION
P28 1-E
MAIN PWB(1/3)
A.P.SECTION
P29 7-B
MAIN PWB-A1(2/3)
+B
+B
D_GND
(UCOM)
+5V
(DRIVER)
+12V
+4.3V
CD_L
A_GND
GND
CD_R
D_GND
CD-LD(M+)
GND(D)
MECHA UP
GND(D)
DISC NO.
OPEN CLOSE
GND(D)
M+
GND(M)
SOL
M_GND
MOTOR GND
SQOUT
COIN
DSP_RES
WRQ
RWC
CQCK
CD-LD(M–)
+
5V
M
+B
+B
+B
M–
–
+
11
5
CD SIGNAL

Related product manuals