EasyManua.ls Logo

Sharp CD-C440W - Page 14

Sharp CD-C440W
68 pages
Print Icon
To Next Page IconTo Next Page
To Next Page IconTo Next Page
To Previous Page IconTo Previous Page
To Previous Page IconTo Previous Page
Loading...
CD-C440W/CP-C440W
– 14 –
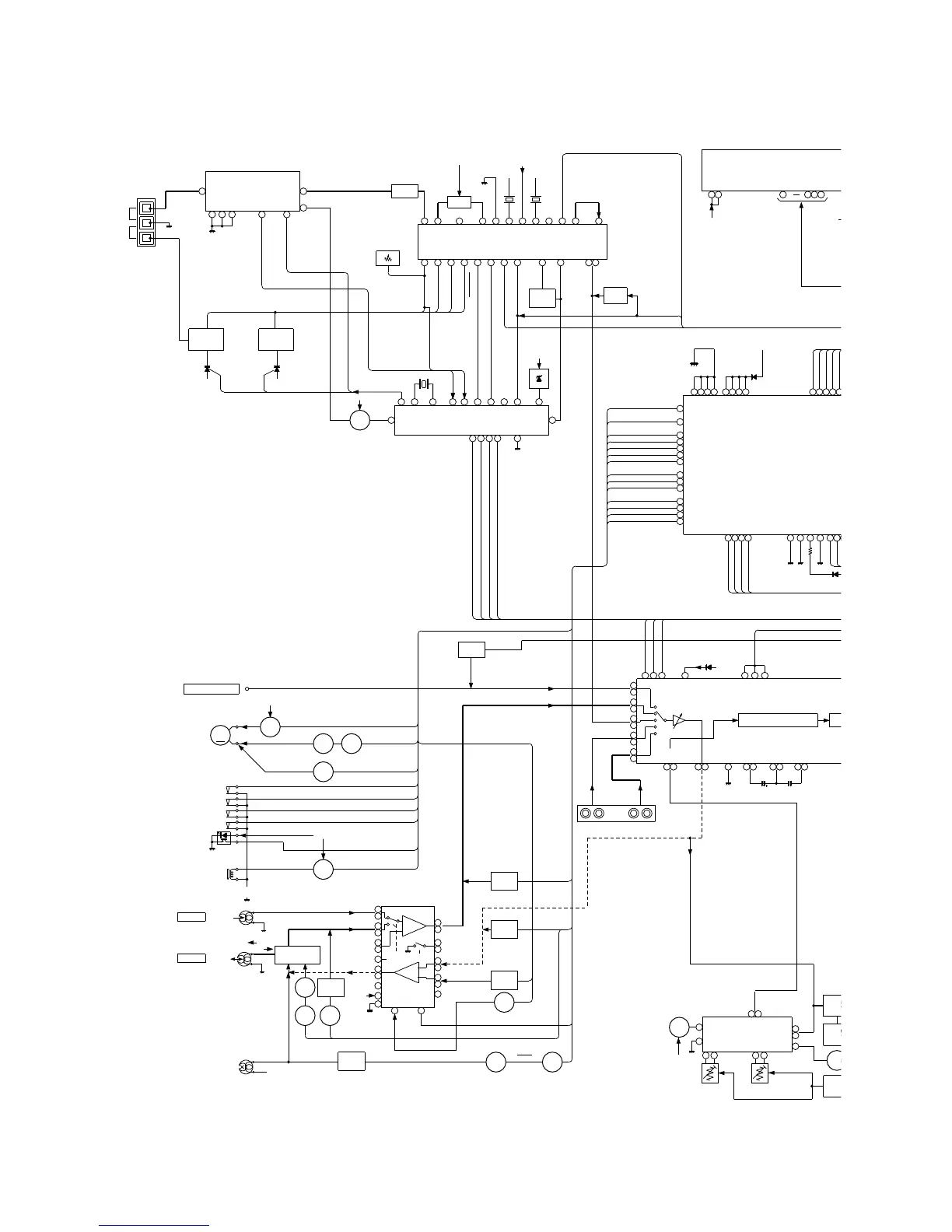
Figure 14 BLOCK DIAGRAM (2/3)
44
46
17
18
15
1
10
11
24
25
26
27
28
5
60
616364
65
66
14
15
16
17
18
37
8
6
5
40
41
33
20
48
71
8
29
30
52
39
45
2
22
23
31
49
50
51
67
68
69
70
72
76
80
3430
14
56
25
24
23
61
51
60
52
56
54
59
53
57
55
63
49 42
6
43
5
44
4
26
64
48
4
5
1
3
7
6
8
14
13
19
15
10
12
16
9
8
18
17
7
6
20
5
21
4
4
3
23
2
24
1
8
17
15
14
11 12
16
18
12
10
13
6
13
10
7
21
22
23
24
20
3
19
17
9
8
5
4
2
7
5
4
3
6
21
22
1
20
11
15
16
1
2
PROT
RELAY
L-OUT
R-OUT
+B3
VDD
VCC
Q461
SPACE CONT
IC453(1/2)
BU4052BU
CENTER CONT
IC453(1/2)
MODE1-5
MONO
PASS
SRS STEREO
SRS MONO
MODE
IC451
SRS5250S
SRS
R-IN
L-IN
Q45
8
~
Q46
0
Q46
3
Q46
6
Q46
7
Q46
8
Q46
9
SRS A
SRS 3D
SRS PASS
DOLBY P.L
SRS
BALANCE
4CH SP
BAIS
R-OUT
L-OUT
+B3
X351CF351
+B3
+B3
+B3
MAIN STB
CLEAR
MAIN SI
MAIN SO
MAIN SCK
SM
TUNER MUTE
SD
VOLTAGE
REGURATER
+5V
VP
VF2
(AC)
FL701
IC601
IX0171AW
MICROCOMPUTER
Q83
Q84
+B1
S-MUTE
POWER
TA CUM SW
T2 PH-OUT
TA CUM SW
TA MOT H/L
TA MOT SW
REC/PB
T1 RUN
TA PUL
T2 A-FP
T2 B-FP
PB MUTE
T1/T2
BIAS
HI SPEED
REC MUTE
R-IN
L-IN
J501
VDD
VSS
+B3
CL
CE
DI
DRIVER
T2 PH-OUT
SOLENOID
SOLM1
T2 PH-IN
+B2
TA PUL
QM03
PHM1
FAS SW
SWM5
CAM SW
SWM6
T1 RUN SW
REC RVS
SWM4
T2 A/B-FP
REC FWD
SWM3
T2 A/B-FP
MOTOR
DRIVER
DRIVER
DRIVER
QM02
TA MOT SW
HI SPEED
TA MOT H/L
QM05
+B2
QM04QM01
MM1
TAPE
MOTOR
M
SWITCHING
SWITCHING
SWITCHING
Q119
Q115
Q116
R NF
L NF
HI SPEED
REC MUTE
PB MUTE
Q117
Q118
MUTING
MUTING
Q121
Q122
REC/PB
L
R
VIDEO2
VIDEO1
RL
IN
RL
L
R
R
L
L
R
R
L
FRONT
IN
X-BASS
RTINLTIN
IC501
LC75396E
AUDIO PROCESSOR
FM +B
XT21
VT
T306T302
CF302
P.B
+B7
REF
T1/T2
NOR
/HIGH
ALC
REC
P.B.
REC
R
L
IC101
AN7345K
PLAYBACK&RECORD AMP
R REC
L REC
POP REDUCE
R
L
R NF
R(T2)
L(T2)
R(T1)
L(T1)
L NF
Q124
Q126
BAIS
SWITCHING
SWITCHING
DO
CE
CL
DI
FE301
FM FRONT END
Q360
MUTING
MPX
VCO
CUT
RL
Q353
Q354
MPX
PHASE
MPX
IN
FM/AM
OUT
IF IN
IC303 LA1832
FM IF DET/FM MPX/AM IF
IF
OUT
SD
FM MONO/ST
MONO/ST
AM RF IN
AFC
IN
OUT
VR351
FM MUTE LEVEL
AM
OSC
REG IN
OUT
VCC
FM IF IN
FM IF
FM
X352
4.5MHz
OSC
STEREO
IC302
TC72131
PLL(TUNER)
AMIN
FMIN
FM OSC
T351
AM IF
GND
FM OSC
AM OSCAM ANT
AM RF
CD MUTE
FROM CD UNIT
T1/T2
TAPE 1
TAPE 2
Q128
L103
Q111
Q107
Q108
Q110
Q109
Q106
Q105
Q104
Q103
REC/PBREC
P.B
AC BIAS
P.B
REC/PB
HEAD
L-CH
R-CH
PB HEAD
L-CH
R-CH
ERASE
HEAD
AUX
AUX
TUNER
TAPE
CD
VO
T1/T2
H/N
RR
R
L
L
L
GRAPHIC EQUALIZER
SO301
ANTENNA
TERMINAL
AM
FM

Related product manuals