EasyManua.ls Logo

Sharp CD-C492 - Page 27

Sharp CD-C492
88 pages
Print Icon
To Next Page IconTo Next Page
To Next Page IconTo Next Page
To Previous Page IconTo Previous Page
To Previous Page IconTo Previous Page
Loading...
– 27 –
CD-C492/492C
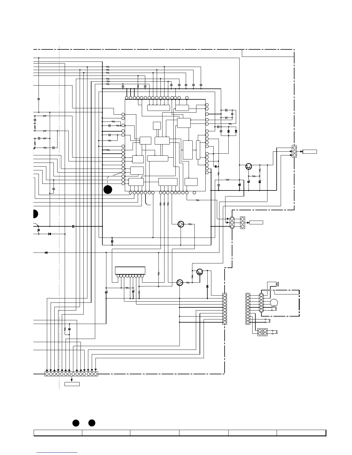
Figure 27 SCHEMATIC DIAGRAM (2/20)
7
8 9 10 11 12
• The numbers 1 to 12 are waveform numbers shown in page 20.
11
C56
0.022
Q52
KTC3203 Y
C52
100/16
R64
22
R66
330
ZD61
MTZJ4.7B
C50
0.022
L61
0.82µH
R55
150
C82
47/16
R82
6.8K
D91
1SS133
R86
2.2K
R87
10K
Q93
KRC102 M
Q91
KTA1271 Y
C37
0.022
R47
10K
C53
0.022
C46
100P
R80
6.8K
Q51
KRC107 M
C25
27P
R39
1K
R81
3.9K
R41
47K
R43
56K
R44
33K
R42
47K
R51
3.3M
C29
4.7/50
C28
0.1
R88 1K
C
35
5
0
XL1
C41
12P
C42
15P
R93
220
D81
1SS133
D82
1SS133
C83
0.022
R54
330
R83
3.9
IC81
TA7291S
LOADING MOTOR DRIVER
R89 1K
R90 1K
R50
680
C39
0.047
C40
0.047
R52
27K
R60
1K
4
P
0
K
C26
0.033
R57 1K
R58 1K
R61 1K
R59 1K
C38
0.01
R63 1K
R62 1K
D4
1N4004S
C57
0.001
C81
47/16
C49
100P
C48
100P
C43
330/6.3
R53 1.2K
R38
470
C23
0.0027
C22
220P
C47
100P
C45
100P
C44
100P
D1
1SS133
33
34
35
36
37
38
39
40
41
42
43
44
45
46
47
48
17
16
15
14
13
12
11
10
18 19 20 21 22 23 24 25 26 27 28 29
30 31
32
9
8
7
6
5
1
2
3
4
1
2
3
CNP11
CNSF11
1
2
3
1
2
3
CNS99
CNPR11
BI99
1
2
3
4
5
6
7
8
9
10
1
2
3
4
5
6
1
2
3
4
5
6
7
8
9
10
CNP10
1
2
1
2
BIM05
CNS5
SW3
DISC
NOMBER
SW2
MECHA UP
SW1
OPEN/
CLOSE
M
M3 T/T
UP/DOWN
LOADING
SOLENOID 2
C51
100/16
9
8
7
6
5
4 3 2 1
1
2
3
4
5
6
7
8
9
10
11
12 13
14
CNP12
NC
NC
NC
NC
NC
NC
NC
NC
CD2LD2M+
M–
M+
SOL
CD2LD2M–
CD2D2NO
G
ND
+7.3V
TEST5
/CS
TA1
SOL
GND(M)
M+
M–
GND(D)
OPEN CLOSE
DISC NO.
GND(D)
MECHA UP
GND(D)
+
2Kx8
RAM
1BIT DAC
SERVO
COMMAND
TES
HLF
V/P
CLV2
CLV+
TEST2
EFMIN
EFMO
VSS
FR
VVDD
ISET
VVSS
PDO
DEF1
CLV
DIGITAL SERVO
EXTERNAL
OUTPUT
SYNC-DETECT
EFM DEMODULATE
SLICE LEVEL
CONTROL
VCO CLOCK
OSC CONTROL
ERROR COERECT
FLAG CONTROL
OUT
DIGITAL
NC
NC
NC
NC
TOFF
TGL
JP+
JP2
PCK
FSEQ
VDD
CONT1
CONT2
CONT3
CONT4
CONT5
EMPH
C2F
TEST3
DOUT
4FS
DIGITAL
FILTER
TEST1
TEST4
MUTEL
LVDD
LCHO
LVSS
RVSS
RCHO
RVDD
MUTER
XVDD
XOUT
XIN
XVSS
49505152535455565758596061626364
SBSY
EFLG
SUB-CODE
µ-COM
INTERFACE
TEST11
SBCK
SFSY
PW
FSX
WRQ
RWC
SQOUT
COIN
/CQCK
/RES
16M
4M
X-TAL
GENERATOR
0V
0V
2.5V
0V
0V
0V
0V
0V
0V
0V
4.8V
2.5V
0V
4.8V
0V
0V
4.8V
4.8V
4.8V
0V
0V
0V
0V
0V
0V
0V
0V
12V
12V
0V
6.4V
1V
0V
6.5V
6.5V
6.5V
2.9V
0V
12V
0V
0V
0V
4.8V
4.5V
0V
0V
0V
2.0V
4.5V
4.8V
4.8V
2.2V
2.1V
0V
0V
2.2V
2.5V
2.5V
0V
0V
4.8V
1.9V
0V
0V
0V
0V
V
+12V
CD-GND
+7.3V
+B
+B
+B
+B
+B
+B
1
2
3
+B
1
2
3
CNS10
LOCK
SENSOR PWB
+5V
+B
IC2
LC78622K
SERVO/SIGNAL
CONTROL
OP/CLOS
UP/DOWN
DISC NO.
D2GND
RES(DSP)
WRQ(DSP)
RWC(DSP)
CQ CK(DSP)
CO IN(DSP)
SQ OUT(DSP)
DRF (ASP)
SLD+
SLD–
PUIN SW
CD SERVO PWB-B
TO MAIN PWB
P30 1-C
TO MAIN PWB
P31 1-D
CNSF12
TO MAIN PWB
P28 3-C
7

Related product manuals