EasyManua.ls Logo

Sharp CD-C492 - Page 29

Sharp CD-C492
88 pages
Print Icon
To Next Page IconTo Next Page
To Next Page IconTo Next Page
To Previous Page IconTo Previous Page
To Previous Page IconTo Previous Page
Loading...
– 29 –
CD-C492/492C
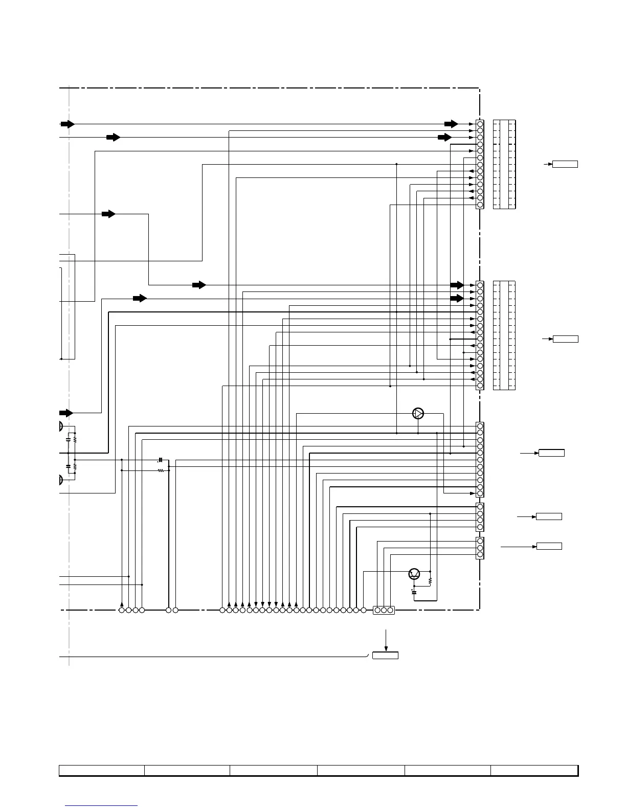
Figure 29 SCHEMATIC DIAGRAM (4/20)
7
8 9 10 11 12
CP57
22/25
RP73
22K
QP11
KTC3199 GR
RP29
5.6K
CP25
0.001
CP26
0.001
RP30
5.6K
QP12
KTC3199 GR
3
1
2
0
QP17
KRC107 M
QP91
2SD468 C
RP91
100
CP91
100/6.3
13
CFWP02
12
11
10
9
8
7
6
5
4
3
2
1
FWP02
S-MUTE
POWER
S-MUTE
–15V
GND(A)
+12V(A)
GND(D)
+4.6V(D)
+12V(M)
GND(M)
+7.3V(CD)
CD GND(D1)
CD GND(D2)
PROT
FAN CONT
RELAY1
SP LEVEL
H/P SW
RELAY4
RELAY3
POSISTOR
VOL SW
OUT3
RELAY2
OUT1(L-CH)
RELAY1
GND(A)
FAN CONT
OUT2(R-CH)
SP LEVEL
H/P SW
VOL SW
PROT
POSISTOR
OUT5
GND(A)
OUT4
OUT6
+5V(AC32A)
GND(D3)
GND(D4)
CD GND(D1)
CD GND(D2)
+7.3V(CD)
POWER
GND(D)
GND(M)
+12V(M)
+12V(A)
GND(A)
+4.6V(D)
–15V(A)
VGND
+5V(AC32A)
GND(D3)
GND(D4)
+12V(M)
VF1
–VP
VF2
VF1
–VP
VF2
+4.6V(D)
GND(D)
+12V(A)
–15V
+5V(AC32B)
RELAY4
GND(M)
+12V(M)
FAN SW
RELAY3
VOL SW
PROT
POSISTOR
OUT6
GND(A)
OUT5
OUT4
AMP
+B
CFWX11
TO SPEAKER
AMP.1 PWB
P42 1-B
15
12
11
10
9
8
7
6
5
4
3
2
1
13
14
FWP01
16
CFWP01
VOL SW
FAN SW
+12V(M)
GND(M)
GND(A)
H/P SW
FAN CONT
RELAY1
OUT1(L-CH)
RELAY2
OUT3
OUT2(R-CH)
SP LEVEL
POSISTOR
PROT
AMP
TO SPEAKER
AMP.2 PWB
P42 1-B
CFWV11
+B
–B
+B
+B
+B
+B
1
2
3
+B
11
10
9
8
7
6
5
4
3
2
1
CNPP01
CNS901
TO POWER PWB
P44 1-G
1
CNPP02
1
WTP01
2
2
3
3
4
TO POWER PWB
P44 6-G
CNS902
1
WTP02
2 3
70
69
68
6766
6564
6362
61
60
VGND
5958
57
5655
54
5352
51
50
49
CENT RELAY2
REAR RELAY3
SW RELAY4
AMP CONT
+B
+B
+B
+B
+B
+B
–B
+B
+B
–B
–B
+B
44434241
40
48
3
9
GR
RP47
5.6K
RP48
5.6K
GND(A)
TO POWER PWB
P45 8-G
FW901
TO DISPLAY PWB
P38 1-B
FWD02

Related product manuals