EasyManua.ls Logo

Sharp CD-DK2600V - Page 31

Sharp CD-DK2600V
76 pages
Print Icon
To Next Page IconTo Next Page
To Next Page IconTo Next Page
To Previous Page IconTo Previous Page
To Previous Page IconTo Previous Page
Loading...
– 31 –
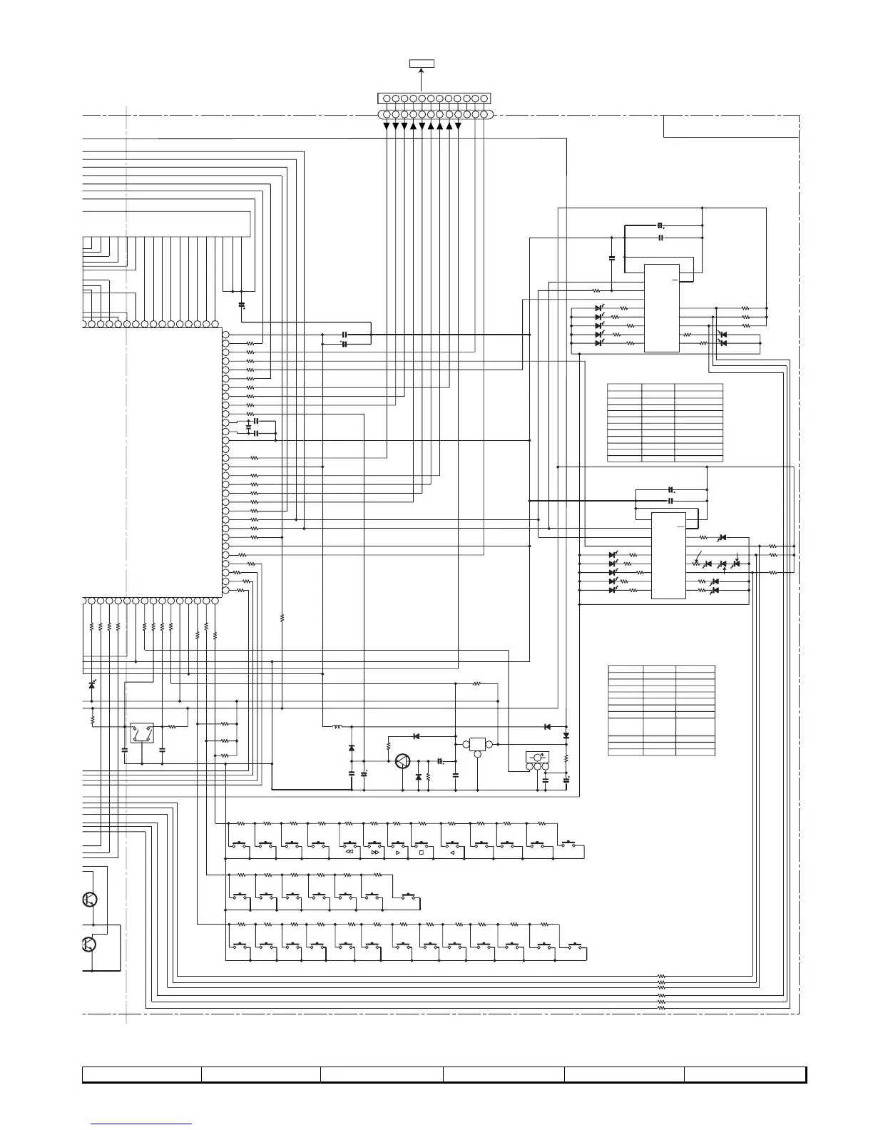
CD-DK2600V
Figure 31 SCHEMATIC DIAGRAM (12/15)
7
8 9 10 11 12
RS708
1K
RS709
22K
RS711
1K
RS712
1K
RS710
10K
C724
0.022
C723
47/16
IC702
BU2092F
EXPANDER
C725
47/16
C726
0.022
RS723
1K
LED711
RS724
10K
RS725
10K
RS726
10K
LED709
LED710
LED708
RS720
220
RS721
1K
LED706
LED707
RS722
1K
IC703
BU2092F
EXPANDER
SW732
OPEN/
CLOSE
SW731
DISC SKIP
RD29
100K
RS727 1K
RS728 1K
RS729 1K
RS730 1K
RS731 1K
RS732 1K
SW733
REVERS
RD30
180K
SW730
DISC 3
RD28
33K
SW729
DISC 2
RD27
15K
RD26
10K
SW728
DISC 1
RD25
5.6K
SW713
TUNER
SW712
VIDEO
RD12
100K
SW711
TUNING
UP
RD11
33K
SW710
REC
SW709
MEMORY/SET
RD10
15K
RD09
10K
C716
0.022
C717
47/16
R796
100(1/4)
RX701
REMOTE
SENSOR
D712
DS1SS133
C714
0.022
IC704
KIA7042AP
RESET
D711
DS1SS133
R794
4.7K
LED703
LED704
LED701
LED702
LED705
RS718
1K
RS717
1K
RS716
1K
RS715
1K
RS714
1K
LED713
LED714
LED712
LED718
RS704
1K
LED715
LED717
LED716
RS705
1K
RS703
1K
RS702
1K
RS701
1K
RS733
1K
BI701
CNS701
C713
3.3/50
R793
100K
SW708
STOP
RD08
5.6K
SW707
PLAY
RD07
3.9K
RD06
2.7K
SW705
REV
SW706
FF
RD05
2.2K
RD17
2.2K
SW719
BY-PASS
SW718
PHANTOM
RD22
2.2K
RD23
2.7K
RD24
3.9K
SW722
TIMER
SW724
P.B.C
SW725
OSD
SW726
DIGEST
SW727
BOOKMARK
SW723
KARAOKE
MODE
RD21
1.5K
RD20
1K
SW721
CLOCK
SW720
POWER
RD19
820
RD18
680
SW714
DIMMER
SW715
X-BASS
SW716
EQUAL
SW717
NORMAL
RD16
1.5K
RD15
1K
RD14
820
RD13
680
SW702
TAPE
SW703
TUNING
DOWN
SW704
MEMORY/
SET
SW701
CD
RD01
680
RD02
820
RD03
1K
RD04
1.5K
C711
0.01
D708
DS1SS133
L702
100µH
R750
10K
R749
10K
R748
10K
R756
10K
R742
1K
R751
1K
R752
1K
R753
1K
R754
1K
R755
1K
R757 1K
R758 1K
R759 1K
R760 1K
R761 1K
R762 1K
R763 1K
R764 1K
R765 1K
C718
18P(CH)
C719
15P
(CH)
XL701
4.1943MHz
R766 1K
R767 1K
R768 1K
R769 1K
R770 1K
R771 1K
R772 1K
R773 1K
R774
1K
C720
47/50
IC701
IX0360AW
SYSTEM
MICROCOMPUTER
R741
1K
R740
1K
R739
10K
R738
1K
R737
1K
R736
1K
R734
2.2K
R733
2.2K
R732
2.2K
R731
1.8K
0
0
R
T7
ED
7
46
0
K
VR701
VOLUME
R747
10K
C710
0.001
C709
0.001
Q708
KTC3199 GR
87
0
K
7
85
7
0K
Q707
KTC3199 GR
C721
0.022
C722
220/10
D709
DS1SS133
Q709
KRC102 M
R790
47K
C712
0.1/50
D710
DS1SS133
100
99
98
97
96
95
9493
92
91
90
89
88
87
86
8
5
4
6
45
44
43
42
41
40
39
38
37
36
35
34
33
32
31
30
29
28
27
26
25
24
23
22
21
20
19
18
17
16
15
14
13
12
11
10
9
8
7
6
5
4
3
2
1
3
21
3
2
1
H
Q11
Q10
Q9
Q8
Q7
Q4
Q3
Q10
VDD
OE
Q6
Q5Q4
Q3
Q2
Q1
Q0
LCK_1
CLOCK
DATA
VSS
VSS
DATA
CLOCK
LCK_0
Q0
Q1
Q2
Q5
Q6
Q7
Q8
Q9
Q11
OE
VDD
T_SOL B
VDD
G1
G2
G3
G4
G5
G6
G7
G8
G9
G10
G11
L
SW/P24
VDD
TIMER LED
T_MOTOR
T_SOL A
SMUTE
VSS
REMOCON
JOY 0
JOG 1
SYS STOP
SPEANA0
SPEANA1
SPEANA2
SPEANA3
M_BUSY
AVSS
D0
DI
CLK
CD_D0
CD_CLK
VPP
DRF
RES OUT
DP_REQ
-20dBATT
S-BUSY
T
CE
XT2
P1
G15
G14
G13
G12
CD INT
WRQ
CD_D1
CD_CE
RESET
AVDD
AVREF
X2
X1
VDD
LCK_0
LCK_1
REV PLAY IND
IC703 LED DRIVER OUTPUT
LED711
LED710
VIDEO2
REV_PLAY
Q8
Q7
Q6
Q5
Q4
Q3
Q2
Q1
Q0
Q6
Q5
Q4
Q3
Q2
Q1
Q0
T_TI/T2
T_REC/PLAY
T_BIAS
SRMUTE
CMUTE
Q11
Q10
Q9
Q11
Q10
Q9
Q8
Q7
LED709
VOL IND
SR MUTE
C_MUTE
VIDEO2
VIDEO
TAPE
TUNER
CD
PHANTOM
NORMAL
BYPASS
LED708
LED707
LED706
LED705
LED704
LED703
LED702
LED701
CD DISC1
T_REC/PLAY
T_TI/T2
T_BIAS
CD DISC3
CD DISC2
REW
FF
PLAY
STOP
LED717
LED716
LED715
LED714
LED713
LED712
LED718
UNSW_5V
+B
+B
+B
+B
+B
+B
+B
+B
+B
+B
+B
+B
+B
+B
+B
+B
UNSW_5V
SW_5V
IC702 LED DRIVER OUTPUT
F
KEYIN2
KEYIN1
KEYIN0
KEYIN1
2
1
3
CD_CLK
WRQ
CD INT
CD_DI
DRF
RES OUT
CD_CE
CD_CLAIM SW
CD_DO
TO
CD VIDEO PWB
P23 11-E
F
F
G11
G10
G09
G08
G07
G06
G05
G04
G03
G02
G01
G12
G13
G14
G15
P1
KEYIN0
KEYIN2
18
17
16
15
14
13
12
11
109
8
7
6
5
4
3
2
1
10
6
2
9
12
11
1
7
3
5
4
8
10
6
2
9
12
11
1
7
3
5
4
8
18
17
16
15
14
13
12
11
10
8
9
7
6
5
4
3
2
1
26
25
24
23
16
15
14
13
12
11
10
9
8
7
6
3
2
1
CNP12
DISPLAY PWB-A2
C727
68P

Related product manuals