EasyManua.ls Logo

Sharp CD-G10000 - Page 95

Sharp CD-G10000
140 pages
Print Icon
To Next Page IconTo Next Page
To Next Page IconTo Next Page
To Previous Page IconTo Previous Page
To Previous Page IconTo Previous Page
Loading...
CD-G10000/CP-G10000S
8 – 9
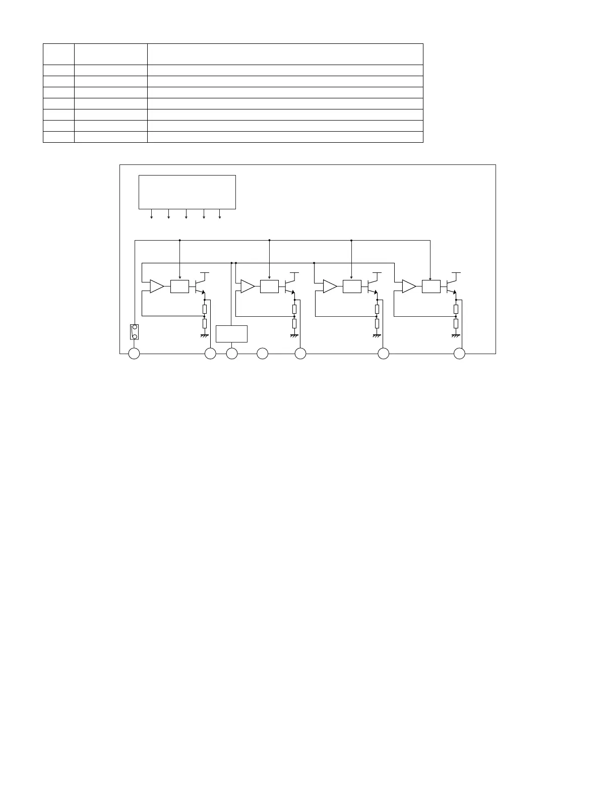
IC851 VHIAN80T53/-1: Multi Regulator (AN80T53)
Pin
No.
Terminal Name Function
1 REG4 Output 5.1 V power supply with a minimum peak out current of 1200 mA.
2 REG3 Output 13 V power supply with a minimum peak out current of 1350 mA.
3 VCC Connected to Power supplies.
4 GND Connected to the IC substrate.
5 MODE 1 REG1, REG2,REG3 and REG4 outputs are turned ON when this pin is 5 V.
6 REG2 Output 10 V power supply with a minimum peak out current of 800 mA.
7 REG1 Output 8.5 V power supply with a minimum peak out current of 700 mA.
5 2 3 4 1 7 6
Peak Current Protection,
Thermal Protection,
Load Short Protection.
Out puts
-
+
-
+
Prc
Drive
-
+
Prc
Drive
-
+
Prc
Drive
Prc
Drive
Reference
Voltage
MODE1 REG3
13V
REG4
5.1V
REG1
8.5V
REG2
10.0V
VCC GND
Figure 8-9 BLOCK DIAGRAM OF IC
jomi

Related product manuals